19 年
手机商铺
技术资料/正文
303 人阅读发布时间:2020-12-10 14:42
在此次抗疫工作中,干细胞应用于新冠肺炎,临床治疗取得了良好成果。使得干细胞的研究成为焦点,其中间充质干细胞因具有多向分化、免疫调节、分泌细胞外囊泡体等特点应用更为广泛。越来越多的研究表明,间充质干细胞来源外泌体与间充质干细胞有着相似的功能,包括修复与再生组织、抑制炎症反应及调节机体免疫等,但外泌体相对于间充质干细胞有更稳定,更好保存,易于控制的优势。因此间充质干细胞外泌体的相关研究进入更多人的视线,期待MSCs外泌体更多的研究成果,带来更先进的疾病医疗手段。小优也整理了几篇相关文献☟☟☟
文章一
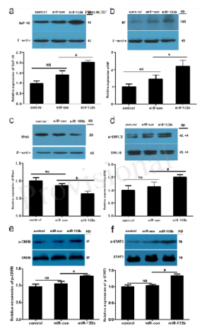
Exosomes Derived From miR-133b-Modified Mesenchymal Stem Cells Promote Recovery After Spinal Cord Injury.

文章研究间充质干细胞外泌体介导的miRNA-133的递送对SCI治疗。作者将miR-133b包装到间充质干细胞分泌的外泌体中。诱发大鼠脊髓损伤(SCI)后,向其尾静脉注射miR-133b外泌体,与对照组相比miR-133b外泌体激活了ERK1/2,STAT3和CREB(参与神经元存活和轴突再生的信号通路蛋白)显著改善SCI后后肢运动功能的恢复。

注射mir-133b外显子可减少SCI后病变体积,保留Neun神经元

miR-133b外泌体对GAP43,NF,RhoA,pERK1 / 2,p-CREB和p-STAT3表达水平的影响。Western印迹显示,miR-133b外泌体增加了GAP43(a)和NF(b)的表达,降低了RhoA(c)的表达,并且促进SCI后受损脊髓中的ERK1 / 2(d),CREB(e)和STAT3(f)的磷酸化
文章二
Thrombin Preconditioning of Extracellular VesiclesDerived from Mesenchymal Stem Cells AcceleratesCutaneous Wound Healing by Boosting TheirBiogenesis and Enriching Cargo Content.

研究了间充质干细胞(MSC)的细胞外囊泡体(EV)用于创面修复的最佳预处理方式。作者通过用凝血酶(40 U),H2O2(50 µM),脂多糖(1 µg / mL)或低氧(10%O2)预处理MSC衍生的EV,通过Elisa测量蛋白来定性定量评估EV分泌,通过检测体外人脐带血内皮细胞(HUVEC)的增殖,迁移和管形成,定量皮肤伤口愈合程度来评估EVs的治疗功效。得出凝血酶预处理可最佳地提高EV的产生,并丰富EV中包括血管内皮生长因子和血管生成素的各种生长因子。凝血酶预处理可通过pERK1/2和pAKT信号通路在体外最佳的增强HUVEC的增殖,迁移和管形成,并在体内加速皮肤伤口愈合方面最有效。和其他几种处理方式比较表现出最佳的治疗效果。

带有多种预处理的MSC的内体和表征EV。分别用凝血酶(40 U),低氧(10%O2),LPS(1 µg)或H2O2(50 µM)预处理MSC。
(A)MSC的代表性TEM图像。在凝血酶预处理组中,在细胞膜附近大量观察到许多外泌体(黑色箭头),而在其他组中则稀疏地观察到(上图)。尽管在所有预处理组的MSC中都很好地观察到了内体(星号),但在凝血酶处理的MSC中观察到的EV数量更多(下图)
(B)在MSC中用CellLight早期内体-GFP标记的早期内体。内体用GFP(绿色)标记,核用DAPI(蓝色)标记。
(C)使用Zetasizer的外泌体的粒度分布。Y轴表示EV的数量,X轴表示通过Zetasizer分析的EV的尺寸
(D)在各种预处理条件下培养的MSC分离出的EV的平均大小。(n = 5)
(E)从以各种预处理状态培养的MSC中分离出的EV的代表性SEM(左图)和TEM(右图)
(F)代表来自MSCs和MSC来源的EV的细胞器标记蛋白的Western blot,代表线粒体标记的细胞色素C,代表核标记的原纤维蛋白,代表Golgi装置标记的GM130和代表外泌体标记的CD63和CD9


在不同的伤口模拟环境刺激后,外泌体包含各种细胞因子和趋化因子。从经凝血酶(40 U),LPS(1 µg),H2O2(50 µM)或低氧(O2 10%)预处理的MSC中分离出EV。
(A)蛋白质组分析仪人血管生成阵列(PPHAA)的EV蛋白质货物的代表性X线胶片印迹分析(上图)及其代表的图表,通过用与天真的小组。灰色的点线表示比纯稚组增加了三倍
(B)在外泌体中通过多重ELISA测定的血管生成素,血管生成素-1,VEGF和HGF的水平。使用单向方差分析(ANOVA)进行统计分析。星号(*)表示与纯电动车相比p <0.05,数字符号(#)表示与10%氧气处理的电动车相比p <0.05,双匕首(‡)表示与H2O2-相比p <0.05治疗的EV组,与LPS治疗的EV组相比,美元符号($)表示p <0.05(每次分析n = 5)

从体内相同数目的MSC(5×105)分离出的EV的伤口愈合能力比较。用生理盐水,天真外泌体,10%O2外泌体,凝血酶(40 U)外泌体,LPS(1 µg)外泌体或源自相同数量MSC的H2O2(50 µM)外泌体局部打孔。
(A)体内代表性的连续伤口图像
(B)治疗2、4、6和8天后的相对伤口闭合率(%)
(C)在每次处理后四天和八天,对切开的伤口组织匀浆中的TNF-α和IL-6β进行细胞因子分析。数据表示为平均值±SEM。使用单向方差分析(ANOVA)进行统计分析。星号(*)表示与盐水相比p <0.05,数字符号(#)表示与纯电动车组相比p <0.05(每次分析n = 4)
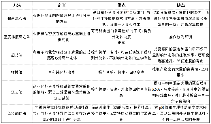
间充质干细胞外泌体的相关研究还有很多,例如:含有miR-140-5p的滑膜间充质干细胞来源外泌体(SMSC-Exo)可影响软骨组织再生;骨髓间充质干细胞来源外泌体携带的miR-196a可调节成骨细胞分化促进大鼠颅骨缺损的骨再生。外泌体还可作为疾病诊断标记物、调控靶细胞功能、参与细胞生物学活动等。相关实验展开如:高质量的外泌体分离与干细胞的培养都是研究的关键。
外泌体提取方法对比

产品推荐
1
外泌体分离提取产品

2
干细胞培养与检测相关产品




3
miRNA整套方案产品
