19 年
手机商铺
技术资料/正文
231 人阅读发布时间:2025-02-11 15:15
乳腺癌的复杂肿瘤微环境(TME)特征在于其多样化的细胞类型与信号分子网络,这些要素共同塑造了乳腺癌细胞的恶性潜能。尤为显著的是,炎症在TME中扮演核心角色,深刻影响着免疫细胞的渗透、肿瘤进展轨迹、治疗响应及患者的耐药性与复发风险。研究聚焦于TNF-α在TME中的水平,揭示了其与侵袭性乳腺癌不良预后之间的紧密联系,并指出TNF-α通过NF-κB等炎症途径的调控作用虽已有初步认识,但在不同乳腺癌亚型中的具体机制及其对肿瘤演进的影响尚待深入探索。此外,NF-κB家族蛋白在维持细胞稳态及响应多种病理生理刺激(如细胞因子、生长因子、免疫反应)中的关键作用,以及代谢适应性在癌细胞中的核心地位,特别是其受肿瘤特异性微环境选择压力调控进而影响线粒体生物能量学的机制,均是当前研究的热点与前沿。

研究结果概述
1、NF-κB亚基在乳腺癌中的差异化表达与生存预后
通过对多个数据库的综合分析,本研究揭示了NF-κB不同亚基在乳腺癌患者中的表达差异及其对生存预后的影响。具体而言,RELB和NFKB2在乳腺癌肿瘤组织中的表达显著高于正常乳腺组织,而NFKB1则相反。RELA和c-REL在肿瘤与正常组织间的差异不显著,但在特定亚型(如基础型和管腔A型)中,RELA表达较高。ER/PR状态亦影响NF-κB亚基的表达模式,ER/PR阴性患者中RELA、RELB和NFKB2表达显著上调。进一步生存分析表明,NFKB1高表达与Luminal A亚型患者总生存期延长相关,而RELA则在基底型乳腺癌中呈现类似关联。这些发现强调了NF-κB亚基差异化表达在乳腺癌进展及患者生存中的关键作用。

2、TNF-α与NF-κB信号轴在乳腺癌细胞存活中的协同作用
研究发现,TNF-α与RELA、NFKB1基因在乳腺癌中的表达呈正相关,尤其在基底和管腔亚型中更为显著。TNF-α通过激活NF-κB信号通路,在乳腺癌细胞MDA-MB-231的致瘤性中扮演关键角色,RELA的敲低显著抑制了细胞的克隆形成能力。这一发现凸显了TNF-α/NF-κB信号轴在乳腺癌进展中的重要性,为亚型特异性治疗策略的开发提供了新视角。

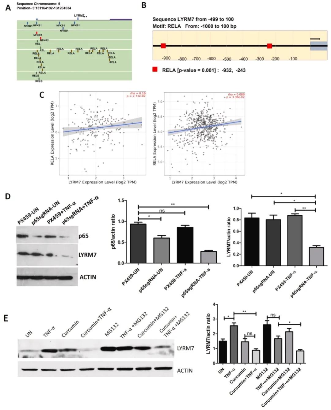
3、NF-κB对乳腺癌细胞中LYRM7表达的调控
在三阴性乳腺癌细胞中,代谢重编程对于满足其增殖与转移的能量需求至关重要。本研究发现TNF-α能够诱导乳腺癌细胞中LYRM7(一种与线粒体氧化磷酸化复合物活性和组装相关的蛋白)的表达变化。LYRM7启动子区域含有NF-κB亚基RELA的结合位点,且TNF-α诱导的NF-κB激活通过上调LYRM7表达来调节乳腺癌细胞的代谢重编程。NF-κB通路抑制剂姜黄素的应用进一步证实了这一调控机制。

4、英夫利昔单抗治疗对LYRM7表达及线粒体功能的影响
在乳腺癌小鼠模型中,英夫利昔单抗(抗TNF-α抗体)治疗显著降低了NF-κB反应基因的表达及IκBα的磷酸化降解,表明NF-κB通路激活减少。同时,治疗组小鼠LYRM7的mRNA和蛋白表达水平均下降,表明TNF-α诱导的NF-κB信号在乳腺肿瘤中调控LYRM7表达的重要性。LYRM7表达降低导致线粒体ROS水平升高、膜电位下降及超复合物组装减少,而TNF-α处理则部分逆转了这些效应。


5、LYRM7在乳腺癌细胞迁移、侵袭及克隆性中的调控作用
研究揭示了LYRM7在调控乳腺癌细胞迁移、侵袭及克隆性方面的新功能。LYRM7表达降低增强了细胞的迁移和克隆发生能力,而TNF-α处理则抑制了这些效应。LYRM7的敲低还增加了细胞的侵袭潜力,但TNF-α处理降低了其侵袭性。这些发现表明LYRM7通过调节ROS水平来影响乳腺癌细胞在炎症条件下的行为。

6、LYRM7在转移性乳腺癌患者中的表达与生存预后
利用TIMER数据库分析显示,乳腺癌肿瘤组织中LYRM7 mRNA表达水平显著低于非肿瘤乳腺组织,尤其在ER/PR阴性患者中更为显著。Kaplan-Meier生存分析揭示高表达LYRM7与ER/PR阳性及阴性患者总生存率较差相关。TNM数据库分析也支持了转移性肿瘤中LYRM7表达减少的观点。三阴性乳腺癌(TNBC)亚型中LYRM7表达最低,提示其在乳腺癌转移及患者预后中的潜在临床意义。

总结
本研究深入探讨了NF-κB亚基在乳腺癌中的差异化表达及其对TNF-α水平的响应,揭示了TNF-α/NF-κB信号轴在乳腺癌进展中的重要作用。LYRM7作为线粒体复合物III组装的关键因子,其表达受TNF-α诱导的NF-κB调控,进而影响线粒体功能、ROS水平及细胞的迁移与侵袭能力。英夫利昔单抗在体内的治疗效果进一步验证了这一调控机制。这些发现为乳腺癌尤其是三阴性乳腺癌的治疗提供了新的靶点和策略。
| 名称 | 货号 | 规格 |
| ZD 7155 (hydrochloride) | 36576-1mg | 1mg |
| Bruceine A | 29936-1mg | 1mg |
| Mouse TNF-α ELISA Kit | abs520010-96T | 96T |