19 年
手机商铺

抗体/ELISA 试剂盒/试剂
已认证
生物化学/抗体
已认证
技术服务
已认证
实验室仪器 / 设备/试剂/耗材/细胞库 / 细胞培养
已认证
抗体/试剂
已认证
实验室仪器 / 设备/试剂/耗材
已认证
试剂/实验室仪器 / 设备/耗材
已认证
细胞库 / 细胞培养/技术服务/动物模型
已认证
实验室仪器 / 设备/试剂
已认证
抗体
已认证
抗体/试剂
已认证
抗体/试剂
已认证
试剂
已认证
试剂
已认证
抗体
已认证
抗体
已认证
试剂
已认证
试剂
已认证
抗体/试剂
已认证
试剂
已认证
试剂/技术服务
已认证
蛋白质/抗原/多肽/试剂
已认证
试剂
已认证
抗体/试剂
已认证
抗体
已认证
抗体/试剂
已认证
实验室仪器 / 设备/试剂
已认证
试剂
已认证
抗体/ELISA 试剂盒/试剂
已认证
生物化学/抗体
已认证
技术服务
已认证
实验室仪器 / 设备/试剂/耗材/细胞库 / 细胞培养
已认证技术资料/正文
208 人阅读发布时间:2025-02-11 15:18
PIEZO1 transduces mechanical itch in mice

本文的通讯作者为美国斯克里普斯研究所的分子生物学与神经生物学教授Ardem Patapoutian,其团队专注于触觉传导机制,特别是机械刺激与温度感应。2021年,Ardem与David教授共获诺贝尔生理学和医学奖,该奖成果与日常生活紧密相关,如感受咖啡温度涉及TRPV1热受体及PIEZO机械力受体。

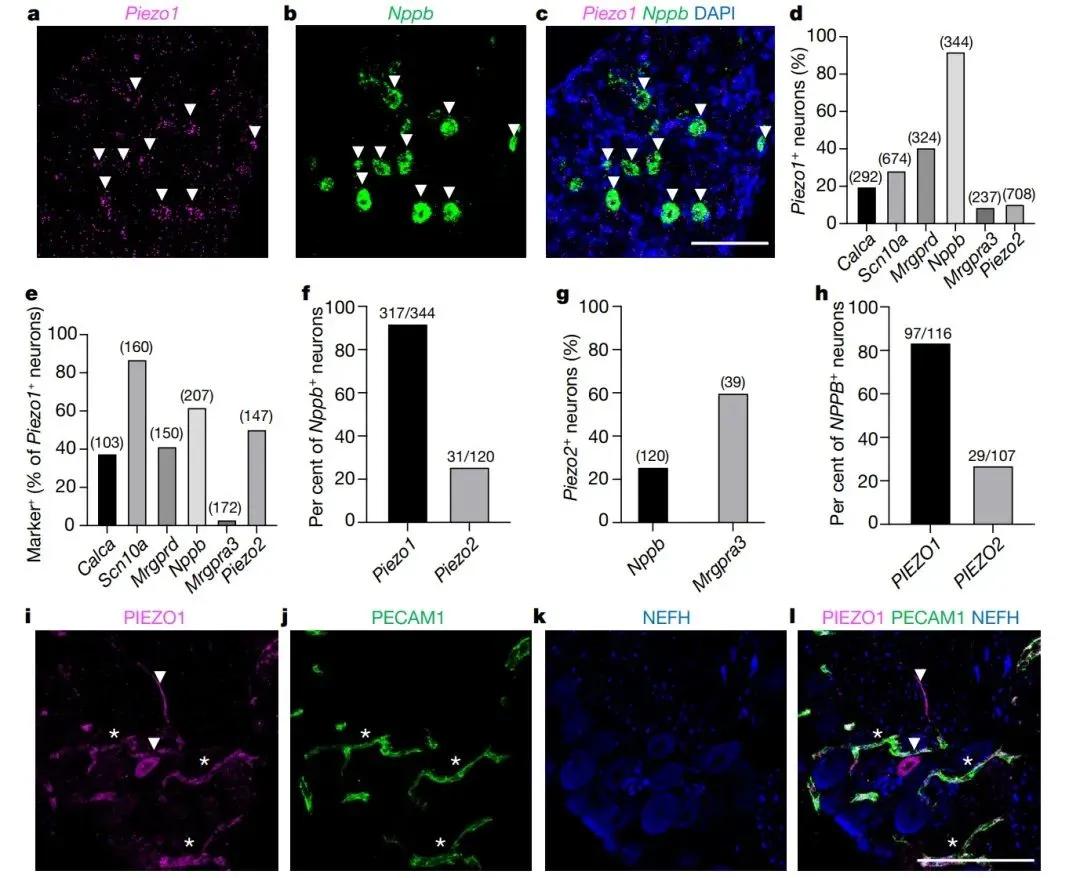
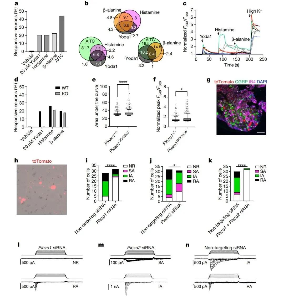
核心发现:PIEZO1作为机械门控阳离子通道,在触觉、血管发育及多种疾病中扮演关键角色。Ardem团队通过smFISH技术确认PIEZO1在Nppb+神经元中高表达,并揭示其参与机械性瘙痒传导。利用Yoda1小分子激活PIEZO1,实验显示其在化学性瘙痒相关神经元中功能表达,且对机械刺激反应显著。PIEZO1敲除小鼠表现出机械性瘙痒行为减少,而功能增益小鼠则加剧此反应,证明PIEZO1是机械性瘙痒的关键介质。
研究创新:本文首次提出化学痒神经元亦能引发机械痒,为慢性瘙痒治疗提供了新靶点。PIEZO1在慢性瘙痒模型中的作用表明其潜在临床应用价值,如开发针对湿疹、银屑病的新型疗法。
未来展望:研究提出了如何将PIEZO1途径整合至现有瘙痒模型中的思考,并探讨了人种差异可能影响机械痒感知的议题。此外,PIEZO1在皮肤病学中的多角色(如角质形成细胞、血管内皮、神经细胞)及其与瘙痒、力学性疾病的关联,为该领域提供了新的研究方向。

直观展示了PIEZO1在小鼠和人类瘙痒相关神经元中的表达模式,强调其在机械性瘙痒传导中的重要性。

通过钙成像实验,证明了Yoda1能激活PIEZO1,进而触发神经元细胞钙内流,
验证PIEZO1在化学性瘙痒相关神经元中的功能性表达。

展示了PIEZO1敲除小鼠在机械性瘙痒模型中的反应减弱,支持PIEZO1是机械性瘙痒的主要介导者。

揭示了PIEZO1在慢性瘙痒模型中的作用,及其抑制对瘙痒超敏反应的缓解效果,为潜在治疗策略提供了实验依据。
| 名称 | 货号 | 规格 |
| Anti-Piezo1 Antibody | APC-087-0.2ml | 0.2ml |
| Mouse Monoclonal PIEZO1 Antibody (CL9714) | NBP2-88938 | 100ul |
| PIEZO1 | PA572974 | 0.1ml |
5.jpg
在线沟通
我的询价





