上海优宁维生物科技股份有限公司代理商

19

手机商铺

qrcode
商家活跃:
产品热度:
  • NaN
  • 0
  • 0
  • 2
  • 2
代理商

上海优宁维生物科技股份有限公司

入驻年限:19

  • 联系人:

    上海总部

  • 所在地区:

    上海 浦东新区

  • 业务范围:

    试剂

  • 经营模式:

    代理商

在线沟通

技术资料/正文

文献解析|褪黑素经 MT2/cAMP/PKA/IRE1 信号通路对内质网应激的抑制及对 NAFLD 肝脏铁死亡的改善作用

359 人阅读发布时间:2025-02-13 14:26

【前言】
铁死亡作为一种依赖铁离子的细胞死亡形式,在近期有关非酒精性脂肪肝病(NAFLD)发展的研究中被发现。褪黑激素(Mel)在预防和治疗肝脏疾病方面有着潜在益处,但它是否能改善以及如何改善 NAFLD 中的肝脏铁死亡问题,目前尚未完全明晰。
注解
铁死亡 是一种新型的细胞程序性死亡方式,主要特点是细胞内铁离子依赖的脂质过氧化累积。在 NAFLD 的发展过程中,肝脏细胞的铁死亡可能是疾病进展的一个重要环节。
NAFLD(非酒精性脂肪性肝病) 这是一种与胰岛素抵抗和遗传易感性密切相关的代谢应激性肝脏损伤疾病。其主要特征包括肝脏脂肪过度沉积、炎症反应等,并且可能进一步发展为肝纤维化、肝硬化甚至肝癌。
褪黑素 是一种由人体脑内松果体腺分泌的胺类激素,它在调节睡眠 - 觉醒周期等生理过程中发挥关键作用。除此之外,越来越多的研究发现褪黑素还具有抗氧化、抗炎等多种生物学功能。

 

此次研究构建了长期通过高脂饮食(HFD)喂养诱导的 NAFLD 小鼠模型。研究发现,Mel 能够改善小鼠整体的代谢异常状况,并且对 NAFLD 的发展进程起到抑制作用。值得注意的是,Mel 显著地改善了因高脂饮食引发的肝脏铁稳态失衡问题,像是铁过载以及铁蛋白转运紊乱等情况都得到了缓解。同时,Mel 还对高脂饮食诱导的肝脏脂质过氧化现象有所改善。在使用 PA 或 Erastin 处理的 HepG2 细胞中,也能观察到 Mel 对肝细胞铁死亡具有恢复作用。

 

从作用机制来看,褪黑素受体激动剂 MT2 参与了 Mel 发挥作用的过程。而且,Mel 能够抑制由高脂饮食或 Erastin 激活的内质网应激,并使 PKA/IRE1 信号通路得到激活。MT2 拮抗剂能够增强磷酸化蛋白激酶 A(p - PKA)和磷酸化肌醇需求酶 1(p - IRE1)的共表达。对 PKA 和 IRE1 进行抑制可以改善肝细胞铁死亡情况,而环磷腺苷酸(cAMP)/ 蛋白激酶 A(PKA)的激活则会逆转 Mel 对铁死亡的影响。

 

综上所述,研究结果表明,外源性的 Mel 通过 MT2/cAMP/PKA/IRE1 这一途径来改善内质网应激,进而抑制 NAFLD 中的肝脏铁死亡。这意味着 Mel 在治疗 NAFLD 肝脏铁死亡方面是极具潜力的候选药物。
 
 
技术资料图片1
 
 
【研究背景】
 
非酒精性脂肪肝(NAFLD)正逐渐成为公共卫生领域中愈发严峻的挑战。NAFLD在流行病学和人口特征方面与肥胖的患病率呈现出相似性,而且其患病率的攀升速度令人咋舌,在全球成年人口中,发病率处于6%至35%的区间,亚洲人群患病率更是高达34%。NAFLD起始于脂肪变性,之后可能发展为非酒精性脂肪性肝炎(NASH),最终会演变为纤维化和肝硬化。当前,针对NAFLD尚未有行之有效的药物治疗手段。未来的研究必须填补信息空白,以此减轻NAFLD所带来的风险负担。近期研究表明,除了细胞凋亡和坏死这两种类型之外,其他类型的细胞死亡或许与NAFLD相关的肝毒性存在关联。
脂质过氧化物的堆积会引发细胞铁死亡,这种死亡方式以依赖铁的形式对细胞死亡进行调控。铁代谢紊乱和脂质过氧化是铁死亡的主要特性。从机制层面来讲,铁死亡的调控涉及多个不同的通路,例如p53通路、谷氨酰胺通路、KEAP1 - NRF2通路等。近年来,肝脏铁死亡在NAFLD的发生与发展过程中的作用愈发受到关注。肝细胞发生铁死亡可能会使肝细胞肿胀、炎症以及纤维化的可能性增加,进而让NAFLD病情恶化,加快从单纯脂肪变性到NASH的发展进程。因此,对肝脏铁死亡进行抑制或许可成为NAFLD的治疗靶点。
铁死亡和内质网应激存在关联,内质网信号传导的激活能够介导铁死亡。与此同时,铁的异常堆积也会诱导未折叠蛋白反应(UPR),随后激活内质网应激途径。在UPR的三个典型分子分支中,肌醇需求酶1(IRE1)是内质网应激最为保守的传感器。IRE1在响应内质网应激时会发生二聚化并自磷酸化,从而激活自身的激酶和核糖核酸内切酶活性。蛋白激酶R样内质网激酶(PERK)是另一种经典的内质网应激途径。PERK介导的内质网应激在铁死亡中的重要性已经得到了充分证明,然而IRE1的介导作用依旧不明确。总体而言,对于NAFLD中肝脏铁死亡和内质网应激之间已有的联系,还需要开展更多的研究。
褪黑素(Mel)是一种高效的抗氧化剂,在哺乳动物体内,1A型(MT1)和1B型(MT2)膜受体是Mel发挥作用的主要途径。近期研究发现,Mel是一种铁死亡抑制剂,能够对海马和肺的铁死亡起到抑制作用。不过,Mel对NAFLD肝脏铁死亡的影响尚未得到确认。有关Mel与NAFLD之间关系的研究数量有限,但现有的数据显示Mel在抑制NAFLD进展方面有着积极的作用。鉴于Mel有助于抑制肝脏氧化应激,据此推测Mel与NAFLD中的肝脏铁死亡存在关联。因此,在本次研究中,对Mel抑制肝脏铁死亡的作用及其机制进行了探讨,旨在证明Mel是治疗NAFLD肝脏铁死亡的极具潜力的候选药物。
 

【研究方法】

1. 动物实验部分

 

选取三周龄的雄性 C57BL/6J 小鼠,先让它们适应性饲养一周。之后将这些小鼠分成两组,一组喂食正常食物(NCD),另一组则喂食高脂肪饮食(HFD)。持续喂养 10 周后,把 HFD 组的小鼠再平均分成两组,分别标记为 HFD 组和 HFD + Mel 组。对于 HFD + Mel 组的小鼠,通过腹腔注射的方式给予褪黑素(Mel),注射剂量为 40mg/kg 体重,且褪黑素是溶解在无水乙醇中的,这种注射持续进行 6 周。而其余两组小鼠接受相同剂量的无水乙醇腹腔注射。
 

2. 葡萄糖和胰岛素耐量试验流程

 

在进行葡萄糖耐量测试时,先让小鼠禁食 12 小时,随后向腹腔内注射葡萄糖,注射剂量为 1g/kg 体重。接着使用便携式血糖监测仪,在注射葡萄糖后的 0、15、30、60、90 和 120 分钟这几个时间点,从尾尖采集血样来监测血糖情况。在胰岛素耐量测试中,让小鼠禁食 6 小时(过夜)后,在腹膜内注射胰岛素,注射剂量为 0.5IU/kg,然后按照之前葡萄糖耐量测试中采集血样和监测血糖的方法来监测血糖变化。
 

3. 血液生化分析方法

 

采用市面上售卖的试剂盒对血浆中的甘油三酯(TG)、总胆固醇(TC)、空腹血糖、丙氨酸转氨酶(ALT)以及天冬氨酸转氨酶(AST)的水平进行测定。
 

4. 组织学染色操作及观察

 

对肝脏进行苏木精 - 伊红(H&E)染色和油红 O 染色。为了测量肝脏中的铁含量,使用普鲁士蓝铁染色试剂盒对肝脏切片进行染色,然后将染色后的切片置于显微镜下进行观察。根据脂肪变性、气球样变和炎症的评分情况来对非酒精性脂肪性肝病(NAFLD)进行评估。
 

5. 脂质过氧化和抗氧化活性的测量内容

 

对丙二醛(MDA)、总抗氧化能力(T - AOC)、谷胱甘肽过氧化物酶(GSH)、超氧化物歧化酶(SOD)以及肝脏中的过氧化氢酶(CAT)的活性进行测定。
 

6. 免疫组织化学和免疫荧光相关操作

 

7. 实时定量(RT)- PCR 分析相关操作

 

8. 蛋白质印迹分析相关操作

 

9. 细胞培养和处理情况

 

HepG2 细胞在高糖 DMEM 培养基中培养,该培养基中含有 10% 的胎牛血清和 1% 的青霉素 / 链霉素。
【研究结果】

1. Mel 对长期 HFD 喂养小鼠整体代谢异常的改善作用研究


首先针对 Mel 对长期接受高脂肪饮食(HFD)喂养小鼠的整体代谢异常影响展开了研究。研究发现,Mel 能够显著抑制因 HFD 所引发的体重增加与肥胖现象。在脂肪组织方面,经过 Mel 治疗后,除了棕色脂肪组织(BAT)之外,肝脏、附睾白色脂肪组织(Epi - WAT)以及内脏白色脂肪组织(Vis - WAT)的重量均出现了下降。与正常饮食(NCD)的小鼠相比,HFD 喂养的小鼠其每日食物摄入量和水摄入量都受到了显著抑制。而 Mel 改善了 HFD 导致的血脂异常状况,进而降低了血浆中总胆固醇(TC)的浓度。此外,Mel 还降低了空腹血糖水平,并且使因 HFD 而受损的葡萄糖耐量和胰岛素敏感性得到了改善。综上所述,Mel 对 HFD 小鼠的整体代谢异常状况有着改善作用。
 
 
技术资料图片2
 

2. Mel 治疗对小鼠 NAFLD 发展的抑制作用


对 Mel 在非酒精性脂肪性肝病(NAFLD)发展过程中的影响进行了研究。高脂肪饮食(HFD)使得小鼠肝脏出现肿大现象,质地变得柔软,颜色呈淡黄色,肝脏切片的结构模糊不清,并且带有油腻感,不过经过 Mel 处理后,肝脏状态恢复至对照水平。多种形态学分析结果都一致表明,Mel 显著减轻了 HFD 诱导产生的肝脏脂肪变性、纤维化以及 F4/80 标记的炎症浸润情况,与此同时,血浆中的天冬氨酸转氨酶(AST)和丙氨酸转氨酶(ALT)水平也有所下降,肝脏脂肪变性评分、气球样变评分和炎症评分也相应降低。除此之外,在 Mel 治疗后,参与炎症反应或者纤维形成过程的磷酸化 P65(p - P65)、NLRP3 以及 α - 平滑肌肌动蛋白(α - SMA)的蛋白水平都降低了。而且,实时定量聚合酶链反应(RT - PCR)结果显示,Mel 降低了由 HFD 引起的 α - SMA、转化生长因子 - β1(Tgf - β1)和单核细胞趋化蛋白 - 2(Ccl2)的信使核糖核酸(mRNA)水平。这些结果充分说明,Mel 能够减缓 HFD 喂养小鼠的 NAFLD 进展。
 
 
技术资料图片3
 
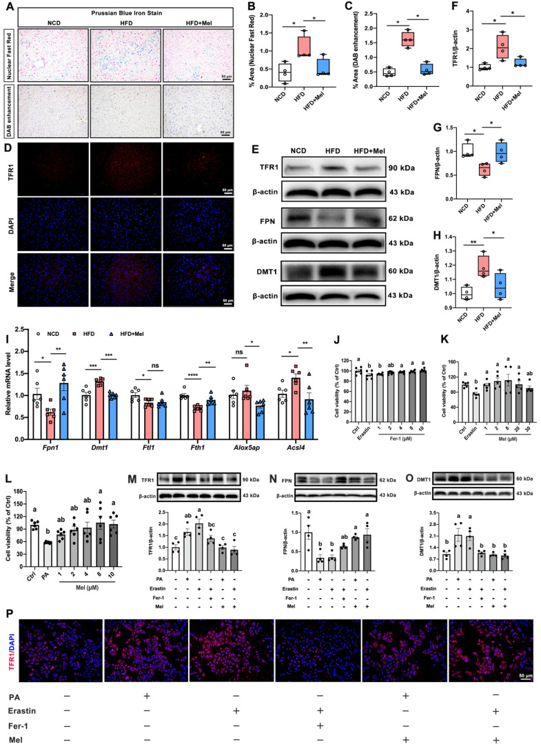
3. Mel对NAFLD患者肝脏中铁稳态失调的缓解作用
 
首先,对肝脏中的铁稳态状况展开了评估。通过普鲁士蓝铁染色(涵盖核固红法和DAB增强法)发现,高脂肪饮食(HFD)会致使肝脏细胞内铁离子增多(表现为蓝色或棕色阳性区);而在Mel干预后,肝脏铁离子的积累受到了抑制。 接着,对铁离子的传输情况进行了评测。结果显示,Mel逆转了HFD所诱导的肝脏中转铁蛋白受体1和二价金属转运蛋白1蛋白水平的升高,以及铁转运蛋白蛋白水平的降低。此外,Mel使肝脏中Fpn1、Dmt1、铁蛋白重链1(Fth1)和酰基辅酶A合成酶长链家族成员4(Acsl4)的mRNA水平得以恢复。 为进一步探究Mel在细胞层面防止肝细胞铁死亡的功能,培养了HepG2细胞,并将其暴露于含有或不含有Mel(1μM)或铁死亡抑制剂Ferrostatin - 1(Fer - 1,2μM)的铁死亡诱导剂Erastin(1μM)或棕榈酸(PA,250μM)环境中。研究发现,Fer - 1和Mel能够对Erastin或PA诱导的肝细胞死亡起到保护作用。有趣的是,PA能模拟Erastin的作用,促使HepG2细胞中TFR1和DMT1增加,同时使FPN蛋白减少。相比之下,Mel处理的效果与Fer - 1类似,能够恢复PA和Erastin所引起的铁转运蛋白紊乱。综上所述,这些结果表明Mel能够缓解肝脏铁稳态失调的状况,进而改善铁过载问题。
 
 
技术资料图片4
 
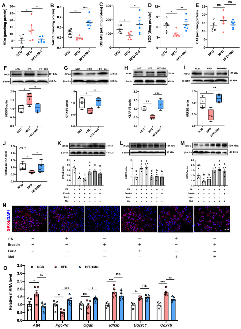
4. Mel对NAFLD中肝脏脂质过氧化和线粒体功能障碍的缓解作用
 
脂质过氧化是铁死亡的又一显著标志。与正常饮食(NCD)相比,高脂肪饮食(HFD)喂养小鼠的肝脏中丙二醛(MDA)水平有了显著升高,而总抗氧化能力(T - AOC)、谷胱甘肽过氧化物酶(GSH - Px)以及超氧化物歧化酶(SOD)的水平则较低。不过,Mel使这些病理变化得到了逆转。除此之外,Mel还显著降低了HFD诱导产生的诱导型一氧化氮合酶(iNOS)增加情况,并且使肝脏中谷胱甘肽过氧化物酶4(GPX4)、 Kelch样ECH相关蛋白1(KEAP1)、核因子E2相关因子2(NRF2)和血红素加氧酶 - 1(Ho - 1)的下降趋势得到改善。体外研究也一致证实,Mel能够改善棕榈酸(PA)或依拉斯汀(Erastin)诱导的肝细胞脂质过氧化情况。 鉴于脂质过氧化过程与线粒体功能障碍存在关联,我们还对一系列与线粒体功能相关的基因进行了检测。经过Mel治疗后,线粒体氧化基因(如激活转录因子4,即ATF4)、线粒体氧化磷酸化基因(如细胞色素c氧化酶亚基VIIb,即Cox7b)和线粒体生物合成基因(如过氧化物酶体增殖物激活受体 - γ辅激活剂 - 1α,即Pgc - 1α)都得到了显著恢复。
技术资料图片5
5. Mel借助MT2而非MT1信号通路对肝脏铁死亡起到改善作用
 
在Mel发挥作用的过程中,膜受体MT1和MT2被视作主要的作用机制。从图5A能够看出,MT1与MT2在肝细胞膜上呈现出广泛的表达态势。就MT1的表达情况而言,其并没有出现统计学意义上的显著差异。不过,值得注意的是,Mel具备恢复因高脂肪饮食(HFD)而降低的MT2蛋白水平的能力。 与体内研究所得出的结果相符的是,经过棕榈酸(PA)、依拉斯汀(Erastin)或者Mel的处理后,MT1的蛋白水平并未受到影响。与之形成对比的是,Mel的处理能够有效抵消由Erastin所引发的MT2减少的情况。基于这些情况可以推断,Mel对肝脏铁死亡的抑制作用很可能更多地是依靠MT2来实现的,而非MT1。 为了能够彻底排除MT1在其中所起的作用,我们采用MT1抑制剂(Luzindole)对HepG2细胞进行了处理。处理之后得到的结果显示,Luzindole并不能阻止Mel对由PA诱导产生的谷胱甘肽过氧化物酶4(GPX4)、铁转运蛋白(FPN)、转铁蛋白受体1(TFR1)、Kelch样ECH相关蛋白1(KEAP1)以及核因子E2相关因子2(NRF2)等变化所产生的影响。 然而,当使用4P - PDOT(褪黑激素受体(MT2)拮抗剂)对细胞进行预处理之后,却发现Mel对由Erastin诱导产生的铁死亡的缓解作用被消除了。综合上述各项研究结果来看,Mel很可能是通过MT2这一信号通路来实现对肝脏铁死亡的改善作用的。
 
 
技术资料图片6
【讨论】
 
在过去的数十年间,随着非酒精性脂肪性肝病(NAFLD)的出现,细胞凋亡已被证实为肝细胞死亡的主要模式。铁死亡作为近年来新发现的一种依赖铁离子的程序性细胞死亡类型,虽被发现与 NAFLD 的演变存在关联,然而二者之间确切的致病关系以及内在机制至今尚未被完全阐释清楚。故而,探寻有效的干预手段来抵御肝脏铁死亡并明晰其作用机制,已然成为治疗 NAFLD 的潜在可行途径。

褪黑素(Mel)作为一种广为人知的抗氧化剂,已被证明能够对 NAFLD 小鼠的肝脏铁死亡起到抑制作用。从作用机制层面来讲,Mel 可借助 MT2/cAMP/PKA/IRE1 这一信号通路来抑制内质网应激,进而缓解肝脏铁死亡状况。

就当前而言,全球范围内备受关注的 NAFLD 尚未有获批的药理学解决方案。此前已有研究表明,Mel 能够预防 NAFLD,并对糖尿病及肥胖患者的肝功能起到保护作用。在本次研究中,我们发现 Mel 可以改善由高脂肪饮食(HFD)所引发的一系列整体代谢异常情况,比如促使体重减轻、降低血浆总胆固醇(TC)水平以及恢复失调的葡萄糖稳态等。不仅如此,Mel 还显著延缓了 NAFLD 的发展进程,具体表现为减少肝脏的脂肪变性、炎症反应以及纤维化程度。Mel 改善 NAFLD 的机制涉及细胞凋亡信号通路、线粒体功能、氧化应激通路、自噬以及炎症等多个方面。但实际上,Mel 改善 NAFLD 的途径或许远不止这些。单纯对细胞凋亡、坏死或者热解进行抑制,仅能部分减轻非酒精性脂肪性肝炎(NASH)中的肝损伤情况。由此推测,Mel 可能是通过参与其他形式的肝脏细胞死亡过程来实现对 NAFLD 的治疗作用的。

在 NAFLD 的治疗中,对肝脏铁死亡进行抑制至关重要。例如,抑制铁死亡几乎能够完全保护肝脏免于坏死性死亡,并能减少后续随之而来的炎症反应;与之相反,对坏死性凋亡进行抑制却并不能有效阻止坏死性细胞死亡的发生。铁死亡是由细胞内铁离子积累以及脂质过氧化所诱导产生的。铁过载在各类肝脏疾病的发生过程中扮演着重要角色。在本次研究中,我们观察到 Mel 能够显著恢复由依拉斯汀(Erastin)或棕榈酸(PA)所诱导的肝细胞死亡情况。此外,HFD 会显著增加肝脏中铁离子的积累量,并且能够观察到肝脏中参与铁离子运输和输出的相关蛋白质发生了变化,具体表现为转铁蛋白受体 1(TFR1)和二价金属转运蛋白 1(DMT1)的含量增加,而铁转运蛋白(FPN)和铁蛋白重链 1(Fth1)的含量则减少,不过补充 Mel 后能够逆转这些变化。

在体外实验中,同样也观察到了类似的结果。Mel 具备螯合铁离子、中和自由基以及调控氧化还原酶活性的能力,这或许是其预防铁毒性的三种可能途径。但就目前而言,关于 Mel 是如何影响铁离子运输的,尚缺乏确凿的证据。我们早期的研究曾表明,Mel 能够抵消因急性睡眠剥夺所引发的海马转铁蛋白表达的变化。即便如此,目前的研究对于 Mel 的具体作用机制仍未完全明晰,这也正是本研究存在的局限性所在。

脂质过氧化是铁死亡的另一个关键方面。过量的活性铁会提供电子,通过芬顿反应产生活性氧(ROS),进而促进脂质过氧化并最终引发铁死亡。由于铁死亡的发生,脂质过氧化会产生丙二醛(MDA),而谷胱甘肽过氧化物酶(GSH - Px)和超氧化物歧化酶(SOD)则是清除过量 MDA 和 ROS 的关键抗氧化酶。尤为重要的是,谷胱甘肽过氧化物酶 4(GPX4)的含量下降是中和脂质过氧化产物的核心调节因子。我们发现经过 Mel 治疗后,总抗氧化能力(T - AOC)、GSH - px、SOD、GPX4、Kelch 样 ECH 相关蛋白 1(KEAP1)、核因子 E2 相关因子 2(NRF2)以及血红素加氧酶 - 1(HO - 1)等的水平均得到了显著恢复。鉴于 Mel 是一种强大的自由基清除剂和抗氧化剂,所以对于 Mel 对抗肝脏脂质过氧化的过程,我们相对有了较为清晰的了解。综合来看,Mel 是通过改善肝脏中铁稳态失调以及脂质过氧化这两个方面来实现对肝铁死亡的抑制作用的。

接下来,我们着重对 Mel 改善肝脏铁死亡的具体机制展开了研究。在哺乳动物体内,Mel 主要是通过其膜受体 MT1 或 MT2 来发挥作用的。本研究发现,Mel 能够逆转由 HFD 所导致的肝脏 MT2 表达量下降的情况,而 MT1 的表达量则保持不变。这一结果与采用 PA 或 Erastin 进行诱导,并使用 Mel 或 Fer - 1 进行治疗的体外实验结果是相符的。为了进一步探究 Mel 的作用机制,我们分别使用了 Luzindole 和 4P - PDOT 来阻断 Mel 的作用。有趣的是,Mel 对肝脏铁死亡的改善作用能够被 4P - PDOT(褪黑素受体 (MT2) 拮抗剂)所逆转,然而 Luzindole(选择性褪黑素受体拮抗剂)却无法实现这一逆转作用。由此可见,MT2 在介导 Mel 改善肝铁死亡的过程中,其作用包括对铁离子转运以及脂质过氧化过程产生部分影响。

关于 Mel 受体在肝脏疾病中所起作用的相关证据,情况较为复杂且尚不充分。据相关报道,Mel 可通过 MT2 来保护大鼠的肝糖原合成。然而,在胆汁淤积性肝损伤的情况下,敲除 MT1 而非 MT2 却能够减少胆管损伤和肝纤维化程度。一方面,MT2 被认为在影响葡萄糖代谢和胰岛素分泌等代谢过程中发挥着更为关键的作用。另一方面,MT2 受体能够防止白细胞的粘附和滚动,这或许正是 Mel 具有抗炎特性的原因所在。此外,依据其天然激动剂的含量或者暴露时间的长短不同,MT1 和 MT2 可能会出现不同程度的脱敏或内化现象,进而导致其生理反应有所减弱。因此,深入探索 MT1 和 MT2 对肝脏表型产生不同影响的内在机制,既是十分必要的,也是颇具趣味的。而且,Mel 还能够直接穿过细胞膜,与类维生素 A 相关孤儿核激素受体家族的核受体相结合,从而发挥其生理功能。醌还原酶同样也是 Mel 平衡自由基产生的结合位点。所以,也有可能存在与 MT2 不同的 Mel 结合位点来介导肝铁死亡。

内质网应激被视作是铁死亡的一种结果,同时其激活也有可能导致铁死亡的发生。内质网应激可通过内质网膜上的三种主要跨膜受体 [IRE1α、PERK 和激活转录因子 6] 诱导出不同的细胞死亡模式。在此基础上,我们进一步深入探讨了 Mel 在肝脏铁死亡与内质网应激二者关系中所起的作用。我们发现 Mel 能够恢复由 HFD 所升高的葡萄糖调节蛋白 78 Bip(GRP78 Bip)、磷酸化蛋白激酶 A(p - PKA)、磷酸化肌醇需求酶 1(p - IRE1)、Xbp1、Xbp1s 以及具有代表性的 XBP1 依赖性 UPR 靶基因的肝脏 mRNA 表达水平。在体外实验中,Mel/MT2 能够显著抑制由 Erastin 所激活的 p - PKA 和 p - IRE1 (Ser724)。当内质网应激发生时,IRE1(肌醇需求酶)会在内质网腔内与 GRP78 Bip 分离,随后发生寡聚化和反式自磷酸化,进而导致核糖核酸内切酶被激活并切割其靶基因 XBP1 mRNA,紧接着便会展开内质网错误折叠蛋白质应激反应(UPR)。

目前现有的关于内质网应激和铁死亡的研究大多集中在 PERK 通路上。而本研究表明,Mel/MT2 信号会影响肝脏中的 IRE1 通路。Mel 治疗对 IRE1 的抑制作用,被认为能够改善急性胰腺炎、肾损伤和骨关节炎等疾病状况。因此,Mel 对 IRE1 的抑制或许有助于改善肝铁死亡状况。MT2 作为一种 G 蛋白偶联受体,其下游信号分子,如 cAMP/PKA,属于研究最为广泛的受体家族之一。我们发现磷酸化蛋白激酶 A(p - PKA)和磷酸化肌醇需求酶 1(p - IRE1)在肝细胞质中会共同表达,并且 4P - PDOT 能够增强这种共同表达的程度。先前的研究表明,通过 PKA 激活 IRE1α 磷酸化会导致肝脏内质网应激。基于此,我们进一步深入研究了 PKA/IRE1 介导的内质网应激在铁死亡中的作用。研究发现,抑制 PKA 和 IRE1 能够显著改善由 Erastin 所诱导的肝细胞铁死亡状况,而 cAMP/PKA 激动剂则会阻断 Mel 的改善作用。综上所述,由 MT2/cAMP/PKA/IRE1 信号通路所介导的内质网应激对于肝脏铁死亡至关重要,这也是 Mel 发挥其改善作用的主要途径。
 
【研究总结】
 
总而言之,相关研究显示,在高脂饮食(HFD)诱导的小鼠非酒精性脂肪性肝病(NAFLD)情形下,肝脏内的铁稳态以及脂质过氧化现象共同推动了肝铁死亡的发生。而外源性褪黑素(Mel)能够借助 MT2 - cAMP - PKA - IRE1 轴所介导的内质网应激来改善肝脏铁死亡状况,这一结果表明,褪黑素(Mel)有成为抑制非酒精性脂肪性肝病(NAFLD)肝脏铁死亡有效治疗药物的潜力。
 

 

名称 货号 规格
Phospho-PKA C (Thr197) (D45D3) Rabbit mAb 5661S 100ul
PKACα(PRKACA) 01-127-1mg 1mg
PKA C-alpha Antibody 4782S 100ul

 

资料格式:

1.png

查看详细文档

上一篇

文献解析|LncRNA BCAN-AS1:借助 m6A 介导与 SNIP1 结合,稳定 c-Myc 进而推动胰腺癌发展

下一篇

文献解析|聚谷氨酸贴片 —弹性与坚韧并存,通过原位巨噬细胞调节促组织再生

我的询价