19 年
手机商铺
技术资料/正文
183 人阅读发布时间:2025-02-27 13:17
一、引言
乳腺癌(BRCA)作为全球女性最常见的恶性肿瘤,其发病率和死亡率一直居高不下。尽管近年来在乳腺癌的治疗方面取得了显著进展,但耐药、复发和转移等问题仍然是导致治疗失败的主要原因。因此,寻找可靠的生物标志物,以促进乳腺癌的准确诊断、预后评估和治疗靶向,一直是研究领域的热点。近期,一项整合了多组学分析、临床验证和细胞实验的研究揭示了线粒体钙单向转运蛋白(MCU)在乳腺癌中的新作用,为乳腺癌的治疗提供了新的思路。

二、研究背景
乳腺癌的异质性是其治疗面临的主要挑战之一。基于ER、PR、HER2和Ki67等生物标志物,乳腺癌被分为Luminal A、Luminal B、HER2过表达和三阴性等不同亚型,这些亚型在治疗方案和预后方面存在显著差异。然而,即使在同一亚型内,不同患者之间的肿瘤特征和治疗反应也可能存在很大差异。因此,寻找能够更准确地反映肿瘤特征、预测治疗反应和预后的生物标志物显得尤为重要。
三、研究方法与结果
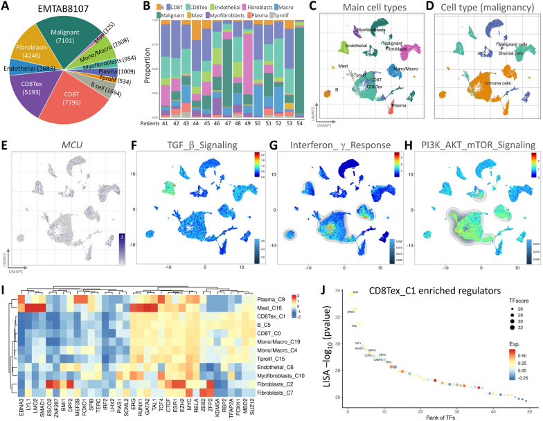
研究者首先利用TCGA的BRCA数据集,分析了MCU在乳腺癌中的突变频率和性质。结果显示,与非肿瘤组织相比,肿瘤组织中的MCU表达显著升高。进一步利用Kaplan-Meier图分析MCU对BRCA患者总生存期和无病生存期的影响,发现MCU高表达与预后不良之间存在显著关联。

为了深入探究MCU在乳腺癌中的临床病理意义,研究者利用bc-GenExMiner数据集分析了MCU表达与乳腺癌临床病理参数之间的相关性。结果显示,MCU mRNA在雌激素受体阳性(ER+)病例中的表达显著高于ER-病例。此外,通过人类蛋白质图谱(HPA)数据库探索了乳腺癌中MCU的蛋白质水平,进一步确认了MCU在乳腺癌中的高表达。
为了更深入地了解MCU在乳腺癌微环境中的转录组特征,研究者利用来自乳腺癌的可用单细胞RNA测序数据库进行了分析。结果发现,MCU在与炎症反应模型相对应的区域中表达增加,且普遍观察到TGFβ信号转导、干扰素γ反应和PI3K/AKT/mTOR信号通路的激活。进一步分析显示,MCU高表达与T细胞CD8+浸润呈显著正相关。
研究者进一步探索了MCU与乳腺癌肿瘤微环境中免疫细胞浸润的关系。结果显示,MCU过表达与乳腺癌肿瘤微环境中的免疫浸润密切相关,与T细胞CD8+、Th1细胞和Th2细胞呈正相关,而与Th17细胞呈负相关。此外,与高MCU表达和T细胞CD8+浸润的患者相比,单独高基因表达的患者表现出更长的生存时间。

为了验证MCU在乳腺癌中的临床和病理意义,研究者采用了空间转录组学技术。结果显示,MCU在肿瘤区域表现出更高的表达水平,且与乳腺癌中常见的突变基因一起,表现出与关键T细胞调节因子相当的表达水平升高。进一步分析显示,MCU表达明显集中在肿瘤区域的特定簇中,表达差异显著。
为了更深入地研究MCU在乳腺癌中的作用机制,研究者利用CellChat分析揭示了与细胞谱系相关的一系列关键信号通路。结果显示,在五种信号类型中,CD8+ T-Nai细胞簇成为最重要的调节因子,其中T-Exh肿瘤簇是这些信号的主要影响者和接受者。特别地,在TGFb1信号通路中,B-Nai、CD8+ T-Nai、巨噬细胞和T-Exh簇是主要发送者和影响者,而B-Nai和巨噬细胞簇是关键信号接收器。
最后,研究者对靶向MCU的潜在治疗药物进行了药物基因组学预测。结果显示,当BRCA细胞中的MCU基因被shRNA敲低时,对四种化合物的反应性发生了显著变化。特别地,shMCU效率低的BRCA细胞系对NSC319126的反应性更高。这些发现表明,这些药物有望作为靶向MCU的潜在抗癌药物来调节BRCA的生长。
四、讨论
本研究通过对MCU在乳腺癌中的表达、突变、临床病理意义以及作用机制的深入分析,揭示了MCU在乳腺癌中的新作用。MCU不仅作为一种有前途的诊断和预后标志物,而且成为乳腺癌免疫相关治疗的潜在靶点。
首先,MCU在乳腺癌中的高表达与预后不良之间的关联表明,MCU可能参与了乳腺癌的恶性进展。这一发现为乳腺癌的预后评估提供了新的生物标志物。其次,MCU与免疫细胞浸润的密切关系表明,MCU可能通过调节免疫微环境来影响乳腺癌的进展和治疗反应。特别地,MCU高表达与T细胞CD8+浸润的显著正相关提示,MCU可能参与了T细胞的活化和功能调节。这一发现为乳腺癌的免疫治疗提供了新的思路。此外,空间转录组学和CellChat分析的结果进一步揭示了MCU在乳腺癌中的作用机制。MCU的表达与关键T细胞调节因子相当,且参与了一系列关键信号通路的调节。这些发现为深入理解MCU在乳腺癌中的作用机制提供了重要线索。最后,靶向MCU的药物基因组学预测结果表明,MCU可能成为乳腺癌治疗的新靶点。通过抑制MCU的功能,可能能够调节乳腺癌细胞的生长和侵袭能力,从而改善患者的治疗效果和预后。
五、结论与展望
综上所述,本研究揭示了MCU在乳腺癌中的新作用及其临床病理意义。MCU不仅作为一种有前途的诊断和预后标志物,而且成为乳腺癌免疫相关治疗的潜在靶点。未来的研究将进一步验证MCU在乳腺癌中的作用机制,并探索靶向MCU的治疗策略,以期为乳腺癌患者提供更有效的治疗方法和更好的预后。
同时,本研究也强调了多组学分析、临床验证和细胞实验相结合的研究方法在探索肿瘤生物标志物和治疗靶点中的重要性。通过整合不同层面的数据和信息,可以更全面地了解肿瘤的特征和机制,为肿瘤的诊断、预后和治疗提供更加准确和有效的依据。随着研究的不断深入和技术的不断进步,相信未来会有更多的生物标志物和治疗靶点被发现和验证,为肿瘤的治疗提供更加精准和个性化的方案。同时,也期待更多的研究者能够加入到这一领域中来,共同推动肿瘤研究和治疗的发展。
| 名称 | 货号 | 规格 |
| 人2混样单细胞全转录组测序WTA | LXWTAH02-1 | EA |
| 单细胞测序 | JL230703542 | EA |
| 单细胞测序服务(双中心) | LX-Scseq-SVC | EA |
| 兔单细胞BCR FL扩增试剂盒(BD平台) | abs60591-4T | 4T |