19 年
手机商铺
技术资料/正文
244 人阅读发布时间:2025-02-28 13:39
心脑血管疾病,作为全球范围内的主要健康威胁之一,其治疗手段的进展一直是医学界关注的重点。生物可吸收支架,作为新一代血管植入物,凭借其能够在满足血管修复需求后随时间推移被组织吸收的独特优势,为血管狭窄等心脑血管疾病的治疗带来了新的希望。然而,尽管生物可吸收支架在临床应用中展现出巨大潜力,但其在体降解特征与降解引起的血管生物力学微环境变化与血管之间的相互作用机制,至今尚未完全清晰。近日,重庆大学的王贵学教授、王亚洲教授和尹铁英副教授团队在Bioactive Materials杂志上发表了一项重要研究,题为“Two-stage degradation and novel functional endothelium characteristics of a 3-D printed bioresorbable scaffold”,该研究通过详尽的实验设计和科学分析,揭示了3-D打印生物可吸收支架的降解特性及其促进功能性新生内皮修复的机制,为生物可吸收支架的进一步应用提供了坚实的理论基础。

心脑血管疾病以其高发病率、高致残率和高死亡率,严重危害着人类的生命健康。传统的金属支架虽然能够有效解决血管狭窄问题,但长期存在于血管中可能引起炎症反应、支架内再狭窄等问题,影响患者的生活质量。因此,生物可吸收支架的出现,被视为解决这一难题的潜在方案。生物可吸收支架在完成其支撑和修复血管的功能后,能够被人体组织逐渐吸收,避免了金属支架长期留存带来的潜在风险。然而,生物可吸收支架的降解过程及其对血管的影响机制,一直是制约其广泛应用的关键问题。
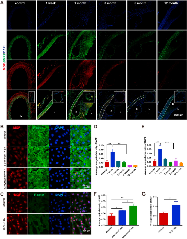
王贵学教授团队的研究,正是针对这一关键问题展开。他们通过SD大鼠腹主动脉植入3-D打印聚乳酸血管支架,对支架降解的关键时间节点、血管的组织响应及其病理生理过程进行了长达12个月的深入研究,旨在揭示3-D打印生物可吸收支架的降解特性及其促进功能性新生内皮修复的机制,为生物可吸收支架的临床应用提供科学依据。

在这项研究中,王贵学教授团队采用了先进的3-D打印技术,制备了聚乳酸生物可吸收血管支架。聚乳酸作为一种生物相容性好、可降解的高分子材料,是生物可吸收支架的理想选择。研究团队将制备好的支架植入SD大鼠腹主动脉,通过定期观察和检测,记录了支架降解过程中的关键时间节点以及血管组织的响应情况。
具体来说,研究团队在支架植入后的不同时间点(如1个月、3个月、6个月和12个月)对大鼠进行了,并取出了含有支架的血管段进行组织学、分子生物学和生物力学等方面的检测。通过免疫荧光染色、扫描电镜观察、力学性能测试等手段,详细分析了支架降解过程中血管内膜的修复情况、支架与血管组织的相互作用以及血管生物力学微环境的变化。

经过长达12个月的深入研究,王贵学教授团队得出了以下重要发现和结论:

王贵学教授团队的这项研究,不仅揭示了3-D打印生物可吸收支架的降解特性及其促进功能性新生内皮修复的机制,还为生物可吸收支架的临床应用提供了重要的理论依据。首先,该研究证实了聚乳酸生物可吸收血管支架在植入大鼠体内后能够显著促进血管内膜的修复和功能的恢复,这对于改善心脑血管疾病患者的生活质量具有重要意义。其次,该研究揭示了支架降解过程中血管生物力学微环境的变化及其对支架降解和血管组织修复的影响,为进一步优化生物可吸收支架的设计和制备提供了有益的参考。
展望未来,随着生物可吸收支架技术的不断发展和完善,其在心脑血管疾病治疗中的应用前景将更加广阔。王贵学教授团队的研究为生物可吸收支架的进一步优化和临床应用奠定了坚实的基础。未来,我们可以期待更多关于生物可吸收支架的研究成果涌现出来,为心脑血管疾病患者带来更加安全、有效的治疗方案。同时,我们也应该关注生物可吸收支架在临床应用中的长期效果和安全性问题,为患者的健康保驾护航。
| 名称 | 货号 | 规格 |
| 柠檬酸 | abs47000808-20mg | 20mg |
| 氯化钠 | abs42027444-2kg | 2kg |
| 氯化钠 | abs42027444-500g | 500g |