19 年
手机商铺
技术资料/正文
296 人阅读发布时间:2025-02-28 13:40
儿童早衰症(Hutchinson-Gilford Progeria Syndrome, HGPS)是一种罕见的遗传性疾病,患者表现出极端的早老症状,其衰老速度是正常人的5至10倍,平均寿命仅为14.6岁。这一疾病不仅给患者及其家庭带来了深重的负担,也为医学界提出了严峻的挑战。近年来,东北师范大学生命科学学院陆军教授和张瑜教授课题组在细胞衰老领域取得了重要进展,他们揭示了progerin/PTBP1/BUBR1轴介导HGPS细胞衰老的全新机制,并开发了一种基于特异性progerin C-末端肽(UPCP)的治疗策略,为HGPS的治疗提供了新的希望。本文将详细解析这一研究成果,探讨其科学意义及潜在的临床应用前景。

HGPS是由LMNA基因突变引起的,该基因编码核纤层蛋白A和C,它们在维持细胞核结构和功能中起着关键作用。在HGPS患者中,LMNA基因发生点突变,导致产生一种异常蛋白——progerin。这种异常蛋白在细胞内积累,破坏核纤层结构,影响细胞核的稳定性和功能,最终导致细胞衰老和死亡。因此,探索progerin的作用机制及其与细胞衰老的关系,对于揭示HGPS的发病机理及开发新的治疗策略具有重要意义。
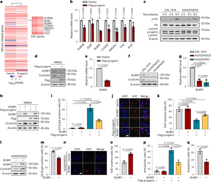
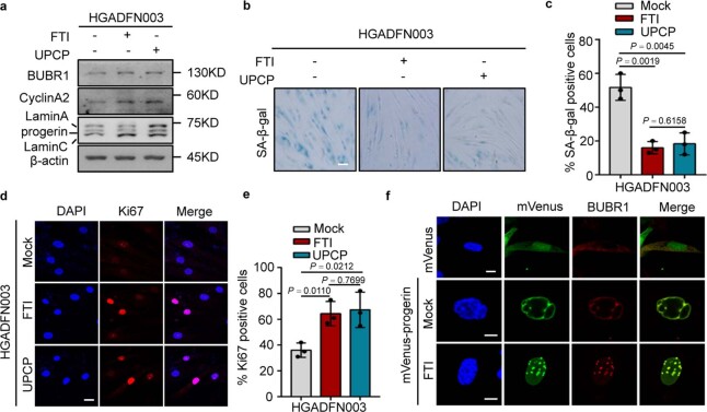
陆军教授和张瑜教授课题组通过深入研究,揭示了progerin/PTBP1/BUBR1轴在HGPS细胞衰老中的全新机制。他们发现,特异性progerin C-末端肽UPCP能够通过解除早老蛋白progerin与有丝分裂纺锤体组装检验点组分BUBR1之间的相互作用,进而纠正BUBR1的错误定位,从而延缓HGPS早衰鼠的衰老过程。
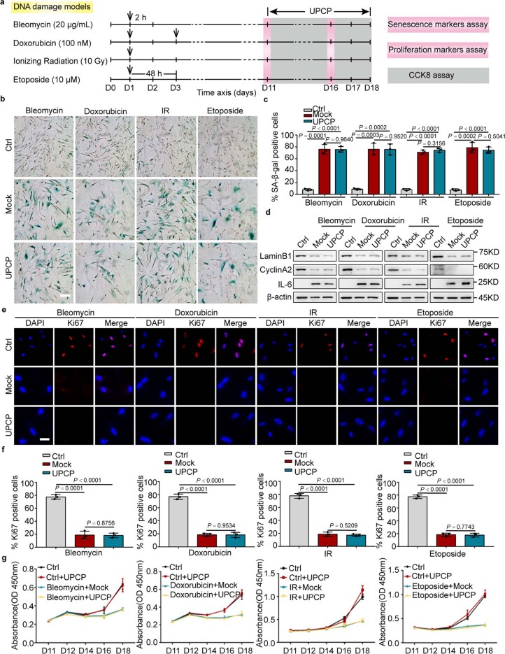
在研究过程中,课题组采用了多种先进的技术手段,包括分子生物学、细胞生物学、遗传学以及动物模型等。他们首先通过体外实验验证了UPCP与progerin和BUBR1的相互作用,并揭示了这种相互作用对细胞衰老的影响。随后,他们利用HGPS早衰鼠模型进行了体内实验,进一步验证了UPCP的抗衰老效果。这些实验不仅为揭示HGPS的发病机理提供了有力的证据,也为开发新的治疗策略奠定了坚实的基础。

UPCP的发现与作用机制
UPCP是课题组在研究过程中发现的一种特异性progerin C-末端肽。他们发现,UPCP能够与progerin结合,并解除其与BUBR1的相互作用。这种相互作用的变化对于BUBR1的定位和功能具有重要影响。在正常细胞中,BUBR1作为有丝分裂纺锤体组装检验点的重要组分,负责监测染色体的正确分离。然而,在HGPS细胞中,由于progerin的积累,BUBR1的定位发生错误,导致其功能受损。UPCP的引入能够纠正这种错误定位,使BUBR1恢复正常的功能,从而延缓细胞衰老。
UPCP对HGPS早衰鼠的抗衰老效果
为了验证UPCP的抗衰老效果,课题组利用HGPS早衰鼠模型进行了体内实验。他们发现,经过UPCP处理的早衰鼠表现出明显的抗衰老效果。具体来说,这些早衰鼠的体重增加、皮肤弹性改善、毛发密度增加等生理指标均得到显著改善。此外,通过组织学分析,他们还发现UPCP处理能够减少早衰鼠体内细胞的凋亡和衰老迹象。这些结果不仅证明了UPCP的抗衰老效果,也为其在HGPS治疗中的应用提供了有力的支持。
UPCP治疗策略的潜在优势与挑战
UPCP作为一种新型的治疗策略,具有多种潜在优势。首先,由于它是一种小分子肽类药物,因此具有分子量小、毒性低等优点。这使得UPCP在治疗过程中具有较高的安全性和耐受性。其次,UPCP能够直接针对HGPS的发病机理进行干预,从而具有更高的治疗效果。然而,尽管UPCP在治疗HGPS方面展现出巨大的潜力,但其临床应用仍面临一些挑战。例如,如何确保UPCP在体内的稳定性和生物利用度、如何确定最佳的治疗剂量和给药方式等都需要进一步的研究和探索。

陆军教授和张瑜教授课题组的研究成果不仅在科学上具有重要意义,也为HGPS的临床治疗提供了新的希望。他们揭示的progerin/PTBP1/BUBR1轴介导的细胞衰老机制为理解HGPS的发病机理提供了新的视角和思路。同时,他们开发的UPCP治疗策略为HGPS的治疗提供了新的途径和方法。
从科学角度来看,这一研究成果不仅丰富了我们对细胞衰老和遗传性疾病的认识,也为相关领域的研究提供了新的启示和借鉴。它表明,通过深入研究疾病相关的分子机制和信号通路,我们可以发现新的治疗靶点和策略,从而为疾病的治疗提供新的希望和可能。
从临床应用前景来看,UPCP作为一种新型的治疗策略,具有广阔的应用前景和潜力。一方面,它可以作为HGPS患者的替代或辅助治疗药物,帮助他们延缓病情进展、提高生活质量。另一方面,由于UPCP的作用机制与细胞衰老密切相关,因此它也可能在其他与衰老相关的疾病中发挥治疗作用。这为我们探索衰老和衰老相关疾病的治疗提供了新的思路和方法。

综上所述,陆军教授和张瑜教授课题组在细胞衰老领域取得的重要进展为我们揭示了progerin/PTBP1/BUBR1轴介导HGPS细胞衰老的全新机制,并开发了一种基于特异性progerin C-末端肽(UPCP)的治疗策略。这一研究成果不仅在科学上具有重要意义,也为HGPS的临床治疗提供了新的希望和可能。然而,要真正实现UPCP的临床应用,还需要进一步的研究和探索。我们相信,在不久的将来,随着相关研究的不断深入和技术的不断进步,UPCP有望成为HGPS及其他与衰老相关疾病的有效治疗药物,为患者带来更好的治疗效果和生活质量。
| 名称 | 货号 | 规格 |
| 苏木素-伊红(HE)染色试剂盒 | abs9217-100ml | 100ml |
| 普通猪血清(标准级) | abs934-500ml | 500ml |
| 53BP1 Antibody | 4937S | 100ul |