19 年
手机商铺
技术资料/正文
189 人阅读发布时间:2025-03-04 13:50
在生物进化的长河中,动物为了生存与繁衍,逐渐发展出了一套复杂的应激反应系统。当面临外界压力或威胁时,这种系统能够迅速启动,帮助个体应对并适应环境变化。急性压力引起的焦虑便是这一系统的重要组成部分,它使个体能够保持高度警惕,以应对潜在的危险。然而,随着压力刺激的消除,焦虑情绪也会逐渐消退。这一动态过程背后的分子机制,尤其是个体如何应对急性压力并驱动焦虑消退的具体路径,一直是神经科学领域的研究热点。近日,中国科学技术大学张智教授课题组在Nature Communications上发表了一项重要研究,揭示了小胶质细胞在介导急性压力诱发的焦虑消退中的关键作用,为我们理解这一复杂过程提供了新的视角。

急性焦虑是生物体在面对急性压力时的一种自然反应,它有助于个体保持警觉,以便更好地应对潜在的威胁。然而,焦虑情绪的持续存在或过度反应可能会对个体的身心健康造成负面影响。因此,研究急性焦虑的消退机制对于理解焦虑障碍的发病机理以及开发有效的治疗策略具有重要意义。
以往的研究主要集中在神经元活动、神经递质和激素等方面,试图揭示急性焦虑及其消退的神经生物学基础。然而,这些研究大多集中在神经元层面,对于胶质细胞在其中的作用了解相对较少。胶质细胞是神经系统中数量最多的细胞类型,它们在维持神经元稳态、调节神经元活动以及参与神经可塑性等方面发挥着重要作用。其中,小胶质细胞作为中枢神经系统中的免疫细胞,不仅参与炎症反应和损伤修复,还广泛参与神经元的发育、突触形成和神经可塑性等过程。因此,研究小胶质细胞在急性焦虑消退中的作用,有望为揭示焦虑障碍的神经生物学机制提供新的线索。

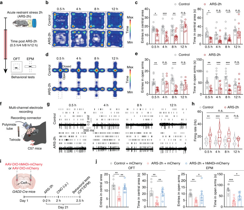
张智教授课题组的研究综合运用了在体多通道记录、三维重构技术和化学遗传学等多种技术手段,对急性束缚应激导致的小鼠焦虑样行为及其消退过程进行了深入探究。
研究首先建立了急性束缚应激模型,将小鼠置于束缚管中限制其活动,以模拟急性压力环境。通过行为学测试,观察到束缚应激后小鼠表现出明显的焦虑样行为,如探索行为减少、在开放臂停留时间缩短等。这些行为变化在束缚应激后的12小时内最为显著,随后逐渐消退。
为了探究焦虑样行为消退的神经机制,研究团队利用在体多通道记录技术,对小鼠中央杏仁核(CeA)中的神经元活动进行了实时监测。中央杏仁核是情绪调节的关键脑区之一,与恐惧和焦虑等情绪反应密切相关。通过记录束缚应激前后CeA中神经元活动的变化,研究团队发现了一种特定的GABA能神经元(GABACeA神经元)在焦虑样行为消退过程中发挥了关键作用。这些神经元在束缚应激后活性增加,但随着时间的推移,其活性逐渐降低,与焦虑样行为的消退过程相吻合。
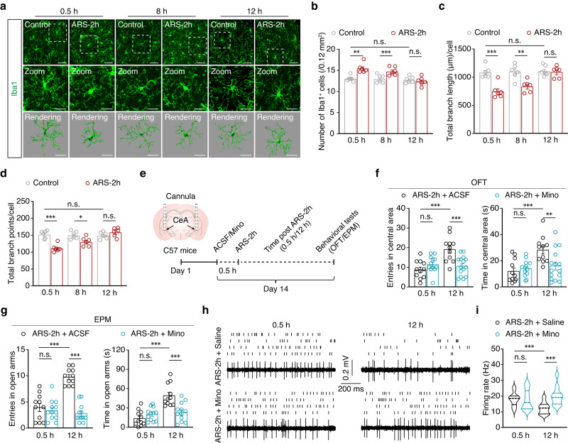
为了进一步验证GABACeA神经元在焦虑样行为消退中的作用,研究团队利用三维重构技术对这些神经元进行了精细的形态学分析。结果发现,GABACeA神经元在束缚应激后发生了显著的形态变化,包括树突棘数量的减少和形态的改变。这些变化提示GABACeA神经元的活性可能受到某种机制的调节,从而导致其形态和功能的改变。
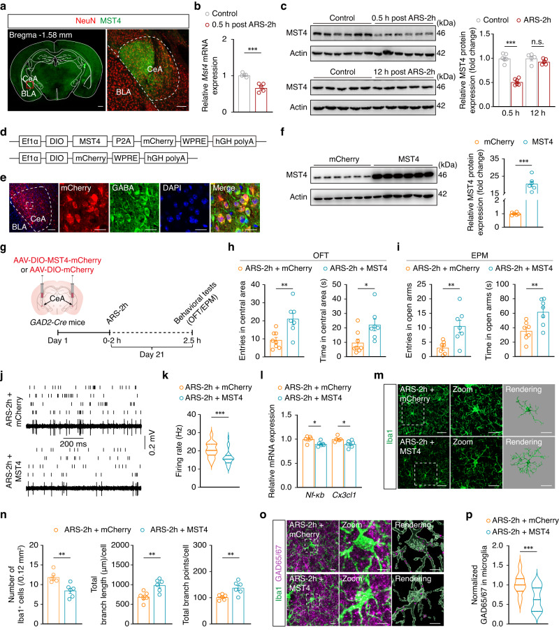
为了揭示调节GABACeA神经元活性的分子机制,研究团队采用了化学遗传学方法。他们通过向小鼠脑内注射特定的化学抑制剂或激活剂,分别抑制或激活MST4-NF-κB-CX3CL1信号通路。结果发现,抑制MST4或NF-κB可以显著减少GABACeA神经元的CX3CL1分泌,从而抑制小胶质细胞的激活和焦虑样行为的消退。相反,激活MST4或NF-κB则可以促进GABACeA神经元的CX3CL1分泌,加速小胶质细胞的激活和焦虑样行为的消退。这些结果表明,MST4-NF-κB-CX3CL1信号通路在调节GABACeA神经元活性和小胶质细胞激活中发挥了关键作用。

通过上述研究,张智教授课题组得出了以下重要发现:

张智教授课题组的研究不仅揭示了小胶质细胞在介导急性压力诱发的焦虑消退中的关键作用,还为我们理解焦虑障碍的神经生物学机制提供了新的视角。这一发现拓宽了我们对小胶质细胞驱动的负反馈机制在保护大脑中作用的理解,并表明急性应激早期的小胶质细胞激活可以在调节神经元活动中发挥保护作用。这与以往研究中的慢性应激的促伤害作用形成鲜明对比,进一步强调了应激类型和持续时间在调节胶质细胞功能中的重要性。
此外,这一研究还为焦虑障碍的治疗提供了新的思路。通过调节MST4-NF-κB-CX3CL1信号通路或小胶质细胞的功能,可能有助于促进焦虑样行为的消退,从而改善焦虑障碍患者的症状。未来,研究团队将进一步探索这一信号通路和小胶质细胞在焦虑障碍中的具体作用机制,并尝试开发针对这一机制的新型治疗策略。
综上所述,张智教授课题组的研究揭示了小胶质细胞在介导急性压力诱发的焦虑消退中的关键作用及其分子机制。这一发现不仅为我们理解焦虑障碍的神经生物学机制提供了新的视角,还为焦虑障碍的治疗提供了新的思路。未来,随着研究的深入和技术的进步,我们有望更加深入地了解焦虑障碍的发病机理,并开发出更加有效、安全的治疗策略,为患者带来福音。同时,这一研究也为我们理解其他神经精神疾病提供了有益的启示,推动了神经科学领域的不断发展。
| 名称 | 货号 | 规格 |
| COL1A (COL-1) | sc-59772 | 100 ul |
| MO IGA UNCOATED ELISA | 88-50450-22 | EACH |