19 年
手机商铺
技术资料/正文
123 人阅读发布时间:2025-03-05 14:04
在生命科学的浩瀚星空中,生物矿化现象一直是科学家们关注的焦点。生物矿化,即生物体内形成的无机矿物,这些矿物不仅赋予了生物体独特的物理性质,更在生物体的生命活动中发挥着举足轻重的作用。近年来,随着纳米科学与生物学的交叉融合,一种新型的概念——纳米酶(nanozyme)应运而生。纳米酶,即具有酶样活性的纳米材料,它们的发现为理解生物体内的催化过程开辟了新的视角。近日,一篇题为《A natural biogenic nanozyme for scavenging superoxide radicals》的研究论文在Nature Communications上发表,该研究揭示了生物源性纳米酶——铁芯 ferritin 在清除超氧自由基方面的独特功能,为生物抗氧化机制的研究注入了新的活力。

生物体内的氧化还原反应是生命活动的基础,然而,当这些反应产生的自由基超出细胞的处理能力时,就会对细胞造成损伤,甚至引发疾病。超氧自由基(superoxide radicals),作为一种重要的活性氧自由基,其过多的积累会对细胞造成严重的氧化应激。因此,寻找并研究能够有效清除超氧自由基的生物分子,对于理解生物体的抗氧化机制以及开发相关疾病的治疗方法具有重要意义。
在生物矿化的研究中,ferritin作为一种广泛存在于生物体内的铁储存蛋白,其铁芯结构一直备受关注。ferritin能够高效地储存铁离子,防止铁离子在细胞内自由扩散造成损害。然而,近年来,科学家们逐渐发现,ferritin的铁芯不仅具有储存铁离子的功能,还可能具有其他生物活性。特别是随着纳米酶概念的提出,科学家们开始探索ferritin铁芯是否也具有酶样活性,能够参与生物体内的催化反应。

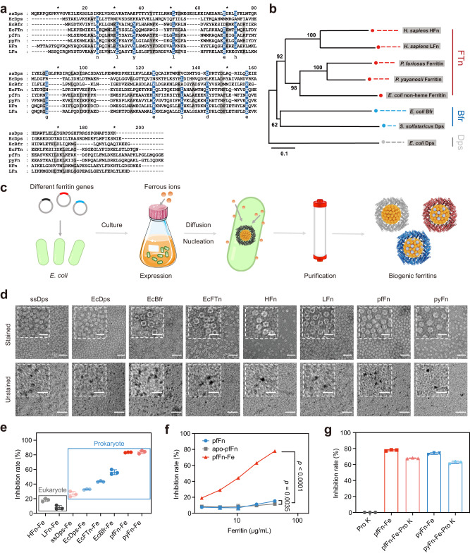
本研究选取了来自三个生物界(原核生物、真核生物和动物界)的18种代表性ferritin作为研究对象。通过一系列生物化学和生物物理学方法,包括蛋白质纯化、结构表征、酶活性测定等,系统地研究了这些ferritin的铁芯结构及其超氧自由基清除活性。
研究结果显示,原核生物ferritin的铁芯具有比真核生物ferritin更高的超氧自由基清除活性。进一步的结构分析表明,这种差异主要源于铁芯中铁离子与磷酸盐的比例变化,这种比例变化主要由ferritin的蛋白质结构决定。磷酸盐在铁芯中的存在使得铁芯从单晶结构转变为非晶态的铁磷酸盐类似结构,这种结构变化降低了铁芯对氢质子的亲和力,从而促进了其与超氧自由基的反应。
为了验证ferritin铁芯的超氧自由基清除活性在生理上的意义,研究者们进一步在大肠杆菌中进行了功能验证。通过在大肠杆菌中过表达具有高超氧自由基清除活性的ferritin,发现大肠杆菌对超氧自由基的抵抗力显著增强。相反,当敲除细菌自身的bacterioferritin或敲入人类ferritin时,大肠杆菌对自由基的耐受性降低。这些结果不仅证实了ferritin铁芯的超氧自由基清除活性,还揭示了其在生物体抗氧化机制中的重要生理作用。

本研究首次揭示了生物源性纳米酶——ferritin铁芯在清除超氧自由基方面的独特功能。这一发现不仅丰富了纳米酶的研究领域,还为理解生物体内的抗氧化机制提供了新的视角。纳米酶作为具有酶样活性的纳米材料,其独特的结构和性质使其在生物催化、生物医学等领域具有广阔的应用前景。
ferritin铁芯的超氧自由基清除活性不仅为生物体的抗氧化机制提供了新的解释,也为相关疾病的治疗提供了新的思路。例如,在氧化应激相关的疾病中,如心血管疾病、神经退行性疾病等,通过调节ferritin的表达或活性,可能有助于减轻氧化应激对细胞的损伤,从而改善疾病的进展。
尽管本研究取得了重要的进展,但仍有许多问题有待进一步探索。例如,ferritin铁芯的超氧自由基清除活性是否受到其他因素的调节?其具体的催化机制是什么?此外,如何将这一发现应用于实际疾病的治疗中,也是未来研究的重要方向。

综上所述,《A natural biogenic nanozyme for scavenging superoxide radicals》这篇研究论文通过系统地研究ferritin铁芯的结构与功能,首次揭示了其在清除超氧自由基方面的独特功能。这一发现不仅为纳米酶的研究领域注入了新的活力,也为理解生物体的抗氧化机制以及开发相关疾病的治疗方法提供了重要的理论依据和实践指导。随着研究的深入,相信ferritin铁芯的超氧自由基清除活性将在生物医学领域发挥更加重要的作用。
在未来的研究中,我们期待科学家们能够进一步探索ferritin铁芯的催化机制,揭示其与其他生物分子的相互作用关系,以及如何通过调节ferritin的表达或活性来改善氧化应激相关疾病的进展。同时,我们也期待纳米酶领域能够涌现出更多具有创新性和实用性的研究成果,为人类的健康和福祉做出更大的贡献。
| 名称 | 货号 | 规格 |
| Rabbit anti-SERPINB4 Polyclonal Antibody | abs134793-100ug | 100ug |
| Rabbit anti-RAB31 Polyclonal Antibody | abs134703-100ug | 100ug |
| Rabbit anti-TXNL4B Polyclonal Antibody | abs117670-50ul | 50ul |
| Edc4 (H-12) | sc-376382 | 200ug/ml |