19 年
手机商铺
技术资料/正文
169 人阅读发布时间:2025-03-05 14:05
安慰与攻击行为作为动物社交行为中的两个极端表现,分别体现了亲社会和反社会行为的特征。在复杂多变的社交环境中,这些行为的正常实施与灵活转换对于个体的生存以及种群的繁衍具有至关重要的作用。在人类社会体系中,神经精神类疾病患者常常表现出低安慰行为和异常攻击性,这不仅影响了他们的生活质量,也给社会带来了诸多负面影响。因此,深入剖析安慰和攻击行为的神经环路及机制,不仅具有重大的科学价值,也具有重要的社会意义。近期,陕西师范大学生命科学学院脑与行为科学研究所的邰发道教授团队在《Nature Communications》上发表了一篇题为“Distinct medial amygdala oxytocin receptor neurons projections respectively control consolation or aggression in male mandarin voles”的研究文章,该研究通过先进的技术手段,揭示了内侧杏仁核(MeA)中催产素受体(OXTR)神经元在调控安慰与攻击行为中的重要作用,为理解社交行为的神经机制提供了新的视角。

行为神经科学研究表明,啮齿类动物的内侧杏仁核(MeA)在处理社交对象的气味信号中发挥着核心作用,并通过不同的下游投射模式参与调控安慰和攻击行为。前脑岛(AI)和腹内侧下丘脑(VMHvl)的腹外侧部分分别是人类影像学和啮齿类动物研究中公认的亲社会行为和攻击行为效应脑区,且这两个区域都接受MeA的轴突投射。然而,尽管MeA向AI的投射在调控安慰行为中的作用已有所推测,但其具体机制仍不明晰。催产素(OXT)系统对安慰和攻击行为的调控作用已得到广泛认可。根据OXT的社交显著性假说和稳态应变能力,该系统能够提升个体对社交对象多感官信号的敏感度,促进社会行为决策和行为间的灵活转换,这与MeA对安慰和攻击的差异性调控效应相契合。然而,MeA中的OXT系统如何具体参与和调控这两种行为,仍然是一个待解之谜。

为了解答上述问题,邰发道教授团队采用了一系列先进的技术手段,包括病毒示踪、光纤光度法、遗传学操纵和离体脑片膜片钳技术等。这些技术使得研究人员能够精确地定位并操纵MeA中的OXTR神经元,观察它们在安慰和攻击行为中的变化及其下游投射的效应。
首先,研究人员利用c-Fos表达量评估了在安慰测试模型或居留-入侵范式下MeA与AI、VMHvl的激活情况。结果显示,MeA与AI在安慰行为中被特异激活,而MeA和VMHvl在攻击行为中被特异激活。这一发现为后续的神经投射研究提供了重要线索。
接着,研究人员使用逆行示踪病毒rAAV(2/R)标记了MeA向AI及VMHvl的投射,并发现投射神经元类群在形态上明显分离。通过rAAV(2/1)型病毒策略,他们进一步证实了MeA-AI与MeA-VMHvl分别特异性参与安慰和攻击行为,为后续的功能研究奠定了基础。

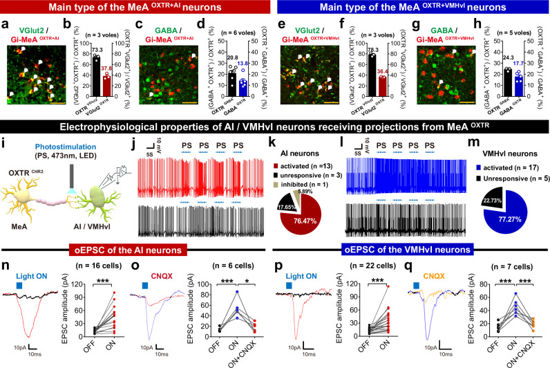
三重标记实验表明,MeA中投射向AI和VMHvl的两类群神经元表达OXTR的比例较高,且形态上分离。为了验证OXTR在安慰和攻击行为中的必要性,研究人员利用携带Caspase3元件的病毒凋亡了这两类群神经元,发现分别特异性下调了安慰或攻击行为。此外,在双侧MeA注射OXTR拮抗剂也能显著降低这两种行为。这些结果证明了OXTR对安慰和攻击行为的必要性。
为了探究MeA中OXT系统在安慰与攻击发生时的即时变化,研究人员运用了OXT探针和钙成像病毒策略结合光纤记录实验。他们发现,在安慰和攻击时,MeA中的OXT释放量和PVNOXT+MeA的活动水平均升高。然而,MeAOXTR+AI的活性仅在安慰时增强,而MeAOXTR+VMHvl的活性只在攻击时增强。这一发现说明MeA的OXT系统积极参与了安慰和攻击行为,且OXTR神经元通过差异化投射来响应这两种行为。
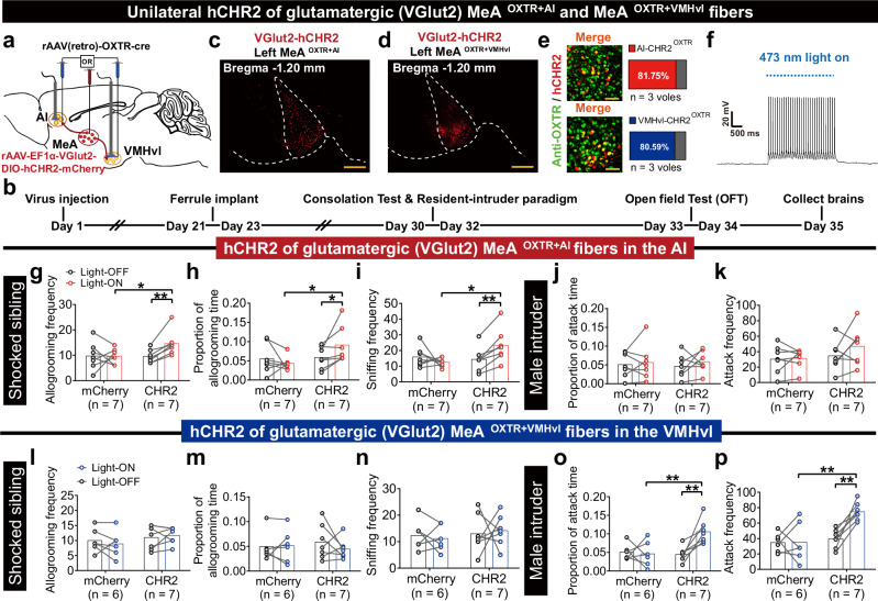
为了深入分析MeAOXTR+AI与MeAOXTR+VMHvl神经元类群的行为学调控效应,研究人员进行了光遗传学激活和化学遗传学抑制实验。结果显示,激活这两个神经元类群的胞体或轴突末梢分别特异性促进了安慰或攻击强度,而抑制则分别特异性降低了这两种行为的水平。这一发现证明了这些神经元的活动是行为学效应的直接原因。
为了阐明MeAOXTR+AI与MeAOXTR+VMHvl神经元类群的行为激动机制,研究人员进行了免疫荧光实验和离体脑片实验。他们发现,这两类神经元主要为谷氨酸能类型。光激活这两类OXTR神经元的轴突末梢纤维可诱发下游神经元产生更高频率的自发放电活动,这符合谷氨酸能神经元的兴奋性效应。进一步的研究表明,该激活效应由下游脑区神经元上的AMPA受体介导。光遗传学激活操作也验证了谷氨酸能机制对行为的特异性增强作用。
本研究通过多种先进技术,揭示了MeA中OXT系统积极参与安慰和攻击行为的调控机制。研究发现,MeA中的OXTR神经元类群分别特异性响应和控制安慰或攻击行为,且通过谷氨酸能机制产生行为学激动效应,这一效应可能由下游神经元的AMPA受体介导。这一成果不仅有助于深入理解可变社交环境下个体安慰和攻击行为及其灵活转换的神经机制,还拓展了以MeA脑区为核心的社交行为决策脑网络框架。
此外,该研究还为神经精神类疾病中共患的安慰与攻击行为异常病症提供了潜在的治疗靶点。由于神经精神类疾病患者常常表现出低安慰行为和异常攻击性,这些行为的调控机制异常可能是疾病发生的重要原因之一。因此,通过干预MeA中OXTR神经元的活性,可能有望为这些患者提供新的治疗策略。

尽管本研究已经取得了重要的进展,但仍有许多问题有待进一步探索。例如,MeA中OXTR神经元的差异化投射是如何实现的?这些神经元的活性是如何被精确调控的?除了谷氨酸能机制外,是否还有其他神经递质或信号通路参与这一过程?此外,未来的研究还需要进一步验证这些发现在其他物种中的适用性,以及是否可以将其应用于临床治疗中。
邰发道教授团队的研究揭示了内侧杏仁核中OXTR神经元在调控安慰与攻击行为中的重要作用,为理解社交行为的神经机制提供了新的视角。这一发现不仅有助于我们深入理解社交行为的本质,还为神经精神类疾病的治疗提供了新的思路。随着研究的深入,我们有望在未来揭示更多关于社交行为调控的秘密,为人类的健康和社会发展做出更大的贡献。
| 名称 | 货号 | 规格 |
| Mouse IL-4 ELISA Kit | abs520003-96T | 96T |
| PERCOLL 1 L | 17089109-1 | 1L |
| PERCOLL 6X1 L | 17089109 | 6×1L |
| MS IL 13 ELISA KIT | KMC2221 | 1PLATEBIOSOURCE(TM) |