19 年
手机商铺
技术资料/正文
239 人阅读发布时间:2025-03-05 14:07
心脏再生是一个复杂且高度调控的过程,涉及多种分子机制和信号通路。近年来,随着高通量测序技术的发展,翻译组学和转录组学的研究为揭示心脏再生的分子机制提供了新的视角。其中,N-乙酰转移酶10(Nat10)作为一种重要的表观遗传调节因子,在心脏再生过程中发挥着关键作用。本文将对2024年3月8日发表在《Nature Communications》上的一篇题为“N-Acetyltransferase 10 represses Uqcr11 and Uqcrb independently of ac4C modification to promote heart regeneration”的研究论文进行详细解析,探讨Nat10在心脏再生中的功能和机制。

心脏再生是一个涉及多种细胞类型、信号通路和分子机制的复杂过程。在心脏损伤后,心肌细胞需要经历一系列生物学事件,包括细胞增殖、迁移和分化,以实现心脏组织的修复和再生。然而,成年哺乳动物心脏的心肌细胞增殖能力有限,这限制了心脏再生的效率和效果。因此,寻找能够促进心肌细胞增殖和心脏再生的分子靶点,对于开发新的心脏再生疗法具有重要意义。
Nat10是一种已知的RNA N4-乙酰胞苷(ac4C)修饰酶,能够催化RNA分子中胞苷的乙酰化修饰。这种修饰在调节RNA稳定性、翻译效率和蛋白质功能方面发挥着重要作用。近年来,越来越多的研究表明,Nat10在多种疾病和生物学过程中发挥着关键作用,包括癌症、炎症和代谢性疾病等。然而,关于Nat10在心脏再生中的功能和机制的研究尚属空白。
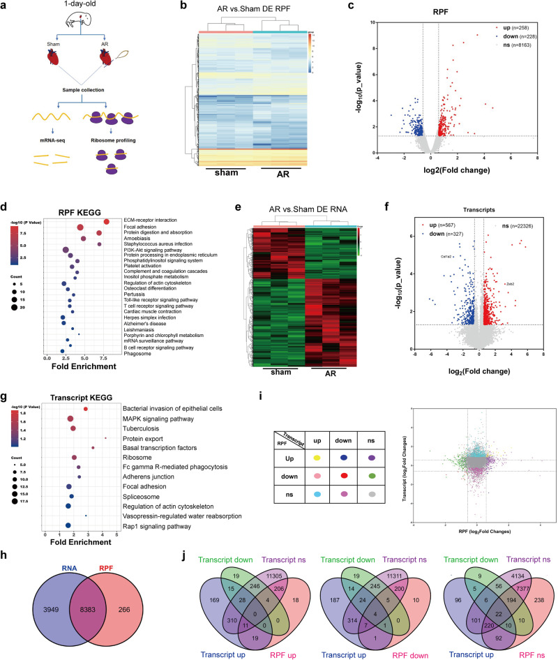
本研究采用了多种高通量测序技术和分子生物学方法,深入探索了心脏再生过程中基因表达的翻译层面调控,特别是与氧化磷酸化途径相关的基因。具体方法如下:

研究发现,在心脏再生过程中,与氧化磷酸化相关的基因在翻译层面显著下调。氧化磷酸化是细胞能量代谢的核心过程,其基因表达的下调可能反映了心脏再生过程中能量需求的变化或代谢重编程。这种变化可能有助于细胞从损伤状态转向修复和再生状态。
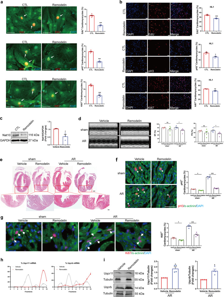
进一步研究发现,Nat10在小鼠和人心肌细胞中调控Uqcr11和Uqcrb mRNA的表达。Uqcr11和Uqcrb是氧化磷酸化复合体III的重要组成部分,对于线粒体的呼吸功能至关重要。通过过表达和敲除实验,作者发现Nat10能够抑制Uqcr11和Uqcrb的翻译,从而降低它们的表达水平。这种抑制作用不依赖于Nat10的ac4C酶活性,表明Nat10可能通过一种非经典的机制来调节Uqcr11和Uqcrb的表达。
为了验证Nat10在心脏再生中的功能,作者在小鼠心肌细胞中过表达了Nat10,并观察了心脏再生的效果。结果发现,Nat10过表达显著促进了心脏再生,改善了损伤后的心脏功能。相反,使用Remodelin(一种Nat10药理抑制剂)治疗新生小鼠,或从心肌细胞中基因去除Nat10,都抑制了心脏再生。这些结果表明,Nat10是心脏再生过程中的一个积极调控因子。
为了探索Nat10调控Uqcr11和Uqcrb的机制,作者进行了一系列的实验。首先,作者发现Nat10可以直接结合Uqcr11和Uqcrb的mRNA,并影响它们的RNA定位。Nat10过表达增加了Uqcr11和Uqcrb mRNA的细胞核分布,而Nat10敲降则促进了它们的细胞质分布。这表明Nat10与Uqcr11和Uqcrb转录本结合后,抑制了它们的mRNA核输出,从而减少了在核糖体中翻译的mRNA数量。
其次,作者发现Nat10对Uqcr11和Uqcrb的调控不依赖于其ac4C酶活性。通过突变Nat10中的ac4C修饰功能位点,作者发现即使失去了ac4C修饰的功能,Nat10仍然可以抑制Uqcr11和Uqcrb的表达。这表明Nat10可能通过一种非经典的机制来调节Uqcr11和Uqcrb的翻译。
最后,作者确定了Nat10与Uqcr11和Uqcrb mRNA的特异性结合区域,并揭示了转录因子Hes1是Nat10的上游调控因子。这些发现为理解Nat10在心脏再生中的调控机制提供了重要线索。
本研究还发现,在P7雄性猪心脏心肌细胞中,Nat10的表达相较于P1对照组下调。此外,在心脏衰竭的女性体内,Nat10的水平也低于心脏正常的女性。这些结果表明,Nat10的表达水平可能与心脏疾病的发生和发展密切相关。因此,通过调节Nat10的活性,可能能够刺激心肌细胞的增殖和修复,从而改善心脏病患者的心脏功能。这为开发促进心脏再生的新疗法提供了潜在靶点。

本研究揭示了Nat10在心脏再生过程中的重要功能和机制。具体来说,Nat10通过抑制Uqcr11和Uqcrb的翻译,削弱了线粒体的呼吸功能,并增强了心肌细胞的糖酵解能力。这种代谢重编程有助于细胞从损伤状态转向修复和再生状态。此外,Nat10还可能通过影响其他与心脏再生相关的基因和信号通路来发挥调控作用。然而,关于Nat10如何精确调控这些基因和信号通路的具体机制,还需要进一步的研究来揭示。

本研究通过结合Ribo-seq和RNA-seq技术,深入探索了心脏再生过程中基因表达的翻译层面调控,特别是与氧化磷酸化途径相关的基因。研究发现,Nat10作为一种关键的表观遗传调节因子,在心脏再生过程中发挥着重要作用。通过抑制Uqcr11和Uqcrb的翻译,Nat10促进了心肌细胞的增殖和心脏功能的恢复。这些发现为理解心脏再生的分子机制提供了新的视角,并为开发促进心脏再生的新疗法提供了潜在靶点。
未来的研究可以进一步探索Nat10在心脏再生中的具体调控机制,包括其与其他基因和信号通路的相互作用、其上游调控因子的鉴定以及其在不同心脏疾病模型中的功能和效果等。此外,还可以考虑将Nat10作为治疗靶点,开发针对心脏疾病的新型药物或基因疗法。这些研究将有助于推动心脏再生医学的发展,为心脏病患者提供更好的治疗选择。
| 名称 | 货号 | 规格 |
| Mouse anti-β-Tubulin Monoclonal Antibody | abs830032-50ul | 50ul |
| Mouse anti-β-Tubulin Monoclonal Antibody | abs830032-100ul | 100ul |
| Mouse anti-GAPDH Monoclonal Antibody | abs830030-50ul | 50ul |
| B-27 MINUS INSULIN (50X) | A1895601 | 10mL |