19 年
手机商铺
技术资料/正文
218 人阅读发布时间:2025-03-06 13:44
心肌梗死(Myocardial Infarction,MI)作为心血管疾病中的重大挑战,其发病机制和修复过程一直是研究热点。心脏成纤维细胞(Cardiac Fibroblasts)在心肌梗死后向肌成纤维细胞(Myofibroblasts)的分化是心脏修复的关键环节。这一过程涉及多种分子标记物的变化,其中Acta2编码的平滑肌α-肌动蛋白(Smooth Muscle Alpha-Actin,SMαA)被广泛认为是肌成纤维细胞分化的重要标志之一。然而,关于Acta2在心脏成纤维细胞分化过程中的必要性及其在心梗后心脏修复中的作用,科学界一直存在争议。本文将深度解析一篇发表于2022年的研究论文《Loss of Acta2 in cardiac fibroblasts does not prevent the myofibroblast differentiation or affect the cardiac repair after myocardial infarction》,探讨Acta2的缺失对肌成纤维细胞分化及心梗后心脏修复的具体影响。

心肌梗死是一种由冠状动脉阻塞导致心肌细胞缺氧坏死的心脏疾病。心梗后,心脏需要启动一系列复杂的修复机制,包括炎症反应、成纤维细胞的活化和肌成纤维细胞的分化等。肌成纤维细胞不仅具有合成和分泌细胞外基质的能力,还能通过收缩作用促进伤口的愈合和组织的重构。在这一系列过程中,Acta2编码的SMαA作为一种应力纤维的主要成分,被广泛认为是肌成纤维细胞分化的重要标志。然而,Acta2是否在这一过程中扮演了必不可少的角色,以及其对心梗后心脏修复的具体影响,尚需进一步的研究来阐明。

为了探究Acta2在心脏成纤维细胞分化中的作用及其对心梗后心脏修复的影响,研究者们采用了诱导性基因敲除技术,创建了一种特异性地在心脏成纤维细胞中敲除Acta2的小鼠模型。这一模型使得研究者能够在不干扰其他细胞类型的情况下,单独观察Acta2缺失对心脏成纤维细胞的影响。
实验设计:研究者利用tamoxifen诱导心脏成纤维细胞特异性Acta2敲除,并通过PCR和Western blot等方法验证敲除效果。随后,对心梗后小鼠的生存率、心功能、组织学特征以及肌成纤维细胞的增殖、迁移和收缩能力等进行了全面评估。
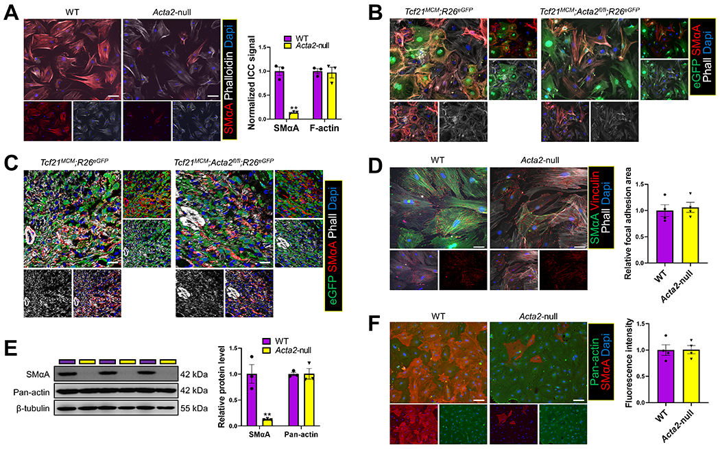
Acta2敲除效果的验证:通过PCR和Western blot方法,研究者确认了在心脏成纤维细胞中成功敲除了Acta2基因,且敲除效果稳定且持久。
心梗后小鼠的生存率与心功能评估:研究者对心梗后小鼠的生存率进行了长期跟踪,并发现Acta2敲除小鼠的生存率与野生型小鼠无显著差异。此外,通过超声心动图等方法评估了心梗后小鼠的心功能,同样未发现显著差异。
组织学特征分析:研究者对心梗后小鼠的心脏组织进行了详细的组织学分析,包括H&E染色、Masson三色染色等方法,以观察心梗后心脏的纤维化程度、心肌细胞形态以及炎症细胞浸润等情况。结果显示,Acta2敲除小鼠的心脏组织学特征与野生型小鼠无明显差异。
肌成纤维细胞的增殖、迁移和收缩能力评估:研究者通过体外实验,对Acta2敲除小鼠的肌成纤维细胞的增殖、迁移和收缩能力进行了评估。结果显示,Acta2的缺失并未显著影响这些功能。
非Acta2肌动蛋白异构体的补偿性表达:为了探究Acta2缺失后肌成纤维细胞如何维持正常功能,研究者进一步检测了非Acta2肌动蛋白异构体的表达情况。结果发现,Acta2敲除后,非Acta2肌动蛋白异构体(如Actg2和Acta1)的表达显著增加,表明这些异构体可能发挥了补偿性作用。
MRTF-A在肌成纤维细胞分化中的作用:研究者还探讨了MRTF-A(Myocardin-Related Transcription Factor-A)在肌成纤维细胞分化中的作用。结果发现,MRTF-A对于肌成纤维细胞分化至关重要,但并不参与非Acta2异构体的补偿性表达。

Acta2的缺失不影响心梗后小鼠的生存率与心功能:研究者发现,即使心脏成纤维细胞中缺失了Acta2,心梗后小鼠的生存率仍然与野生型小鼠相当。此外,通过超声心动图等方法评估的心功能也未发现显著差异。这一结果表明,Acta2的缺失并未对心梗后小鼠的心脏功能造成显著影响。
Acta2的缺失不影响心梗后心脏的组织学特征:通过对心梗后小鼠心脏组织的详细组织学分析,研究者发现Acta2敲除小鼠的心脏组织学特征与野生型小鼠无明显差异。这一结果进一步支持了Acta2在心梗后心脏修复中非必需性的观点。
Acta2的缺失不影响肌成纤维细胞的增殖、迁移和收缩能力:体外实验结果显示,Acta2敲除小鼠的肌成纤维细胞在增殖、迁移和收缩能力方面与野生型小鼠无显著差异。这一结果表明,Acta2的缺失并未显著影响肌成纤维细胞的基本功能。
非Acta2肌动蛋白异构体的补偿性表达:研究者发现,在Acta2敲除小鼠的肌成纤维细胞中,非Acta2肌动蛋白异构体(如Actg2和Acta1)的表达显著增加。这一结果表明,当Acta2缺失时,其他肌动蛋白异构体可能发挥了补偿性作用,从而维持了肌成纤维细胞的正常功能。
MRTF-A在肌成纤维细胞分化中的关键作用:研究者发现,MRTF-A对于肌成纤维细胞分化至关重要。然而,MRTF-A并不参与非Acta2异构体的补偿性表达过程。这一结果表明,MRTF-A和Acta2在肌成纤维细胞分化过程中可能通过不同的机制发挥作用。
本研究首次利用诱导性基因敲除技术,在心脏成纤维细胞中特异性地敲除了Acta2基因,并全面评估了其对心梗后心脏修复的影响。研究结果显示,Acta2的缺失并未显著影响心梗后小鼠的生存率、心功能以及心脏的组织学特征。此外,Acta2的缺失也未显著影响肌成纤维细胞的增殖、迁移和收缩能力。这些结果表明,Acta2在心脏成纤维细胞分化过程中并非必需性分子标记物,其缺失可以通过其他肌动蛋白异构体的补偿性表达来维持肌成纤维细胞的正常功能。
本研究还发现,MRTF-A在肌成纤维细胞分化过程中发挥了关键作用,但并不参与非Acta2异构体的补偿性表达过程。这一发现为深入理解肌成纤维细胞分化的分子机制提供了新的线索。
然而,本研究也存在一些局限性。例如,研究者只评估了心梗后较短时间内的心脏修复情况,而心梗后的长期修复过程可能涉及更多复杂的分子机制。此外,研究者只关注了Acta2敲除对肌成纤维细胞功能的影响,而未探讨其对其他心脏细胞类型(如心肌细胞、内皮细胞等)的潜在影响。
尽管如此,本研究仍具有重要的科学意义和临床价值。它挑战了传统上认为Acta2是肌成纤维细胞分化必需性分子标记物的观点,并揭示了其他肌动蛋白异构体在维持肌成纤维细胞正常功能中的重要作用。这一发现为深入理解心梗后心脏修复的分子机制提供了新的视角和思路,并为开发针对心梗治疗的新策略提供了潜在靶点。
基于本研究的结果和局限性,未来研究可以从以下几个方面展开:
深入探究非Acta2肌动蛋白异构体的补偿性表达机制:本研究发现非Acta2肌动蛋白异构体在Acta2缺失时发挥了补偿性作用。然而,这些异构体如何被激活并发挥功能的分子机制尚不清楚。未来研究可以进一步探究这些异构体的表达调控机制及其在维持肌成纤维细胞正常功能中的具体作用。
评估心梗后长期修复过程中Acta2的作用:本研究只评估了心梗后较短时间内的心脏修复情况。未来研究可以延长观察时间,评估心梗后长期修复过程中Acta2的作用及其与其他分子标记物的相互作用关系。
探讨Acta2敲除对其他心脏细胞类型的影响:本研究只关注了Acta2敲除对肌成纤维细胞功能的影响。未来研究可以进一步探讨Acta2敲除对其他心脏细胞类型(如心肌细胞、内皮细胞等)的潜在影响,以全面评估Acta2在心脏修复中的作用。
开发针对心梗治疗的新策略:基于本研究的结果和发现的潜在靶点(如非Acta2肌动蛋白异构体、MRTF-A等),未来研究可以开发针对心梗治疗的新策略,并通过临床试验验证其有效性和安全性。
本研究利用诱导性基因敲除技术,在心脏成纤维细胞中特异性地敲除了Acta2基因,并全面评估了其对心梗后心脏修复的影响。研究结果显示,Acta2的缺失并未显著影响心梗后小鼠的生存率、心功能以及心脏的组织学特征。此外,Acta2的缺失也未显著影响肌成纤维细胞的增殖、迁移和收缩能力。这些结果表明,Acta2在心脏成纤维细胞分化过程中并非必需性分子标记物,其缺失可以通过其他肌动蛋白异构体的补偿性表达来维持肌成纤维细胞的正常功能。本研究为深入理解心梗后心脏修复的分子机制提供了新的视角和思路,并为开发针对心梗治疗的新策略
| 名称 | 货号 | 规格 |
| Actin Reorganization Antibody Sampler Kit | 9967T | 1Kit |
| Actin | abs44056096-10ug | 10ug |
| ACTA2 (h): 293 Lysate | sc-111833 | 100 ug/200 ul |
| Actin Nucleation and Polymerization Antibody Sampler Kit | 8606T | 1Kit |