19 年
手机商铺
技术资料/正文
88 人阅读发布时间:2025-03-07 13:29
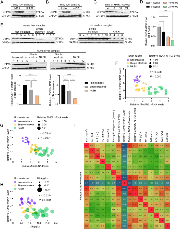
非酒精性脂肪性肝炎(Nonalcoholic Steatohepatitis,NASH)作为非酒精性脂肪性肝病(Nonalcoholic Fatty Liver Disease,NAFLD)的严重类型,近年来在全球范围内呈现出日益增长的发病趋势。NASH不仅影响患者的肝脏健康,还可能进一步发展为肝硬化、肝癌等严重疾病,对人类健康构成严重威胁。然而,尽管众多潜在药物在临床试验中表现出一定的疗效,但至今仍未能实现预期的治疗效果,这主要是因为对NASH的发病机制尚未完全理解。近期,科研人员在一项新的研究中揭示了去泛素化酶13(Ubiquitin-specific protease 13,USP13)在调节非活性菱形蛋白2(Inactive Rhomboid Protein 2,IRHOM2)依赖途径中的关键作用,为NASH的治疗提供了新的潜在靶点。

NASH是一种复杂的慢性肝脏疾病,其发病机制涉及多种因素,包括胰岛素抵抗、脂肪代谢异常、氧化应激、炎症反应等。这些因素的相互作用导致肝脏内脂肪沉积、肝细胞损伤和炎症反应,进而引发肝纤维化、肝硬化等严重后果。目前,尽管有多种药物正在研发中,但尚未有特效药物能够显著改善NASH患者的预后。这主要是因为对NASH的发病机制认识不足,导致药物靶点不明确,疗效有限。
IRHOM2是一种具有潜在治疗价值的炎症相关疾病靶点。近年来的研究表明,IRHOM2在调控肝细胞代谢和NASH进展中发挥着重要作用。然而,IRHOM2的调控机制尚未完全清楚,这限制了其在NASH治疗中的应用。
在本研究中,科研人员通过一系列实验手段,成功鉴定了USP13作为IRHOM2的新型内源性阻断剂。USP13是一种去泛素化酶,能够催化底物蛋白的泛素链水解,从而调节底物的稳定性和活性。研究发现,USP13能够与IRHOM2发生相互作用,并催化IRHOM2的去泛素化过程。这一发现为揭示IRHOM2的调控机制提供了新的线索。

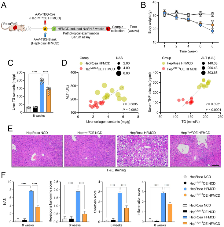
为了探究USP13在NASH中的作用,科研人员构建了肝细胞特异性Usp13敲除和过表达的小鼠模型,并通过多种NASH诱导模型进行了实验验证。结果显示,肝细胞特异性Usp13敲除导致肝脏代谢稳态破坏,出现糖代谢紊乱、脂质沉积增加、炎症反应加剧等病理变化,显著促进了NASH的发展。相反,转基因小鼠Usp13过表达以及利用慢病毒(LV)或腺相关病毒(AAV)驱动的Usp13基因治疗在三种NASH动物模型中均能有效缓解NASH的病理表现。
进一步的研究发现,USP13通过直接与IRHOM2相互作用,去除其由泛素结合酶E2N(UBC13)诱导的K63连接泛素化修饰,从而阻止IRHOM2激活下游级联途径。这一机制揭示了USP13在调控IRHOM2活性和NASH进展中的关键作用。

基于上述研究结果,科研人员认为USP13具有作为NASH治疗靶点的潜力。通过调节USP13的活性或表达水平,可以影响IRHOM2的活性及其下游信号传导途径,从而实现对NASH的有效干预。这一发现为NASH的治疗提供了新的思路和策略。
本研究揭示了USP13在调控IRHOM2依赖途径和NASH进展中的关键作用,为NASH的治疗提供了新的潜在靶点。这不仅有助于加深对NASH发病机制的理解,也为开发新的NASH治疗药物提供了理论基础和实验依据。
然而,值得注意的是,尽管本研究取得了重要进展,但仍存在一些问题和挑战需要解决。例如,USP13的调控机制仍需进一步深入探究;USP13作为治疗靶点的有效性和安全性还需在更多的临床前和临床试验中进行验证;此外,还需要探索其他可能与USP13相互作用的分子或信号传导途径,以更全面地了解其在NASH中的作用机制。
在未来的研究中,科研人员将继续深入探究USP13的调控机制和生物学功能,同时开展更多的药物研发工作,以期开发出针对NASH的有效治疗药物。此外,还可以结合其他治疗策略,如生活方式干预、营养支持等,形成综合治疗方案,以提高NASH的治疗效果,改善患者的生活质量。

综上所述,本研究通过鉴定USP13作为IRHOM2的新型内源性阻断剂,并揭示其在调控IRHOM2依赖途径和NASH进展中的关键作用,为NASH的治疗提供了新的潜在靶点。这一发现不仅有助于加深对NASH发病机制的理解,也为开发新的NASH治疗药物提供了重要的理论基础和实验依据。随着对USP13调控机制的深入研究和新药研发的不断推进,相信在不久的将来,我们能够为NASH患者带来更加有效的治疗方案,改善他们的生活质量,降低疾病负担。
| 名称 | 货号 | 规格 |
| 六色多重荧光免疫组化染色试剂盒(鼠兔通用二抗) | abs50014-20T | 20T |
| 六色多重荧光免疫组化染色试剂盒(鼠兔通用二抗) | abs50014-100T | 100T |
| PerCP-Cy5.5 Mouse Anti-Human CD13(WM15) | 561361 | 50Tst |
| PERCOLL 6X1 L | 17089109 | 6×1L |