19 年
手机商铺
技术资料/正文
367 人阅读发布时间:2025-04-14 17:12
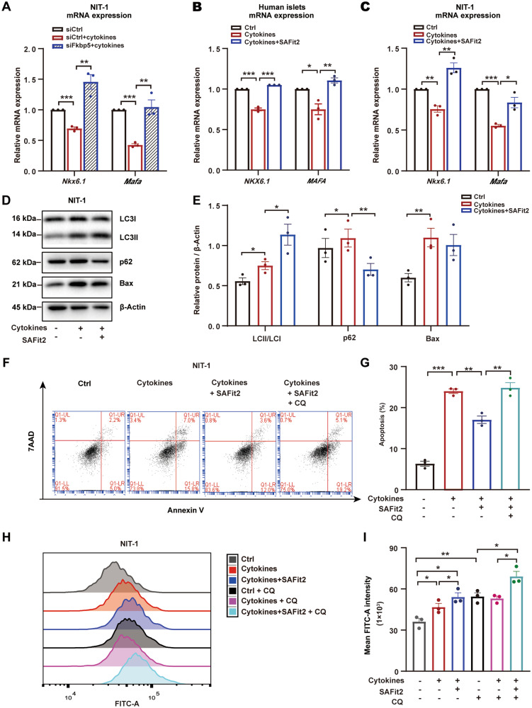
FK506结合蛋白51(FKBP51),由FKBP5基因编码,是一种在哺乳动物内分泌应激反应中发挥重要调节作用的蛋白质。近年来,FKBP5在代谢性疾病,尤其是2型糖尿病(T2D)中的潜在药理靶点作用备受关注。然而,在分泌唯一降糖激素胰岛素的β细胞中,FKBP5的表达和功能尚未得到详细研究。天津市第一中心医院、天津医科大学的王树森/郑荣秀/梁瑞团队在Cell Death Discovery上发表的研究文章《The inhibition of FKBP5 protects β-cell survival under inflammation stress via AKT/FOXO1 signaling》首次揭示了FKBP5在人胰岛β细胞中的表达,并探讨了其在β细胞功能保护中的作用机制。

研究者使用人类胰腺组织和初级人类胰岛,展示了β细胞中FKBP5的丰富表达。通过体外使用促炎细胞因子(IL-1β、IFN-γ和TNF-α)模拟急性炎症应激,观察到FKBP5的响应性诱导。为了探索FKBP5的功能,研究者在氮化物-1细胞(NIT-1)和初级人类/小鼠胰岛中应用了靶向FKBP5的siRNA和药物抑制剂SAFit2。通过检测β细胞存活率、胰岛素分泌以及β细胞功能基因(MAFA和NKX6.1)的表达变化,评估FKBP5抑制对β细胞功能的影响。

综上所述,本研究揭示了FKBP5在人胰岛β细胞中的表达及其功能,并论证了FKBP5抑制通过AKT/FOXO1信号通路保护β细胞在炎症应激下的存活。这一发现不仅为FKBP5在代谢性疾病中的研究提供了新的方向,也为T2D的治疗提供了新的潜在靶点。未来,将进一步探索FKBP5/FOXO1信号通路在β细胞功能保护中的具体机制,以及SAFit2等FKBP5抑制剂的临床应用前景。
| 名称 | 货号 | 规格 |
| FKBP5 (D5G2) Rabbit mAb | 12210S | 100ul |
| FKBP5 Antibody | 8245S | 100ul |
| ANTI-FKBP5 | PA529735 | EA |
| FKBP5 ANTIBODY | PA5119119 | 200UL |