19 年
手机商铺
技术资料/正文
208 人阅读发布时间:2025-04-15 10:56
一、引言
口腔溃疡,作为一种常见的口腔黏膜疾病,其发病机制复杂且多样,包括局部创伤、精神紧张、食物、药物、激素水平改变及维生素或微量元素缺乏等。然而,尽管治疗方法众多,如使用各种生物材料负载药物或细胞因子,但许多患者仍未能从中受益。这主要是因为现有治疗方法存在粘附性差、口腔内停留时间短以及药物疗效低等问题。为了克服这些挑战,本文介绍了一种创新的解决方案——自稳定且水响应的可递送辅酶盐聚合物聚(α-硫辛酸钠)(PolyLA-Na)/辅酶聚合物聚(α-硫辛酸)(PolyLA)二元协同弹性体粘合贴片。

二、研究背景与意义
口腔溃疡不仅给患者带来剧烈的疼痛和不适,还可能影响其进食、说话和日常生活质量。因此,开发一种高效、安全且易于使用的治疗方法至关重要。传统的治疗方法,如局部涂抹药膏、含片等,由于粘附性差和口腔内环境的复杂性,往往难以实现药物的持续释放和有效吸收。而新型的生物材料,如聚合物贴片,因其良好的粘附性和可控的药物释放特性,为口腔溃疡的治疗提供了新的思路。
本文所介绍的PolyLA-Na/PolyLA二元协同弹性体粘合贴片,不仅解决了传统治疗方法的不足,还通过其独特的化学结构和物理性质,实现了药物的可持续递送和口腔黏膜伤口的持久粘附。这一创新性的治疗方法为口腔溃疡患者带来了新的希望。
三、材料与方法
本研究选用了PolyLA-Na和PolyLA作为贴片的主要成分。PolyLA-Na是一种辅酶盐聚合物,具有良好的水溶性和生物相容性;而PolyLA则是一种辅酶聚合物,具有优异的粘附性和机械性能。这两种聚合物的结合,不仅实现了药物的可持续递送,还保证了贴片在口腔黏膜上的持久粘附。
通过特定的制备工艺,将PolyLA-Na和PolyLA混合并交联形成二元协同弹性体粘合贴片。在制备过程中,通过控制交联度和聚合物比例,可以优化贴片的物理性能和药物释放特性。
为了评估贴片的性能,本研究进行了一系列测试,包括机械性能测试、粘附性能测试、药物释放测试等。同时,还通过动物实验验证了贴片的治疗效果。

四、实验结果与分析
实验结果表明,PolyLA-Na/PolyLA二元协同弹性体粘合贴片具有优异的机械性能和粘附性能。贴片能够紧密贴合在口腔黏膜上,不易脱落,且具有良好的柔韧性和弹性。此外,贴片还能够实现药物的可持续递送,确保药物在口腔黏膜上的有效吸收。
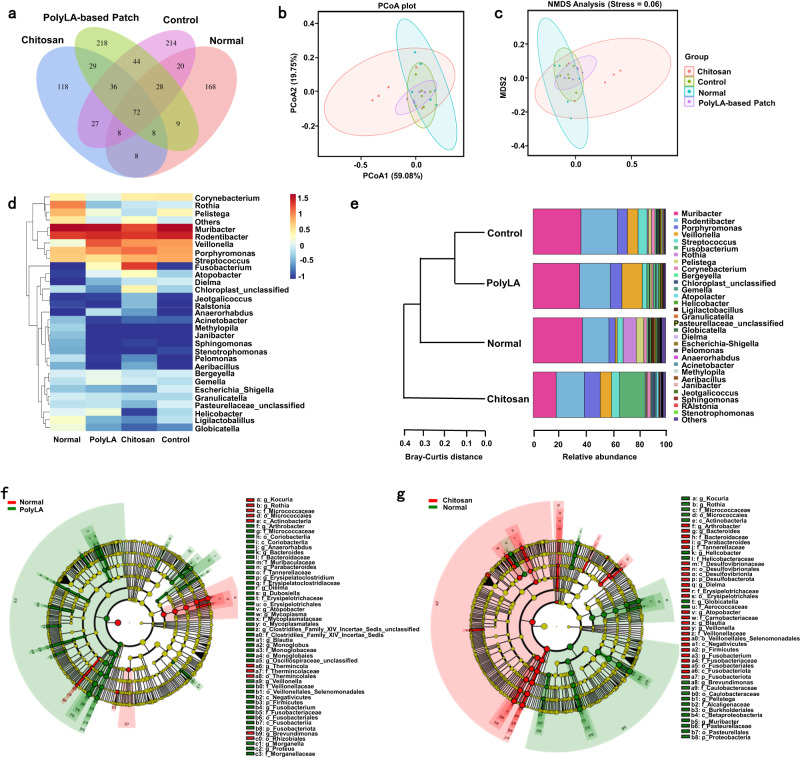
在动物实验中,本研究发现PolyLA-Na/PolyLA二元协同弹性体粘合贴片能够显著加速口腔溃疡的愈合过程。通过调节受损组织的炎症环境、维持口腔微生物群的稳定性以及促进更快的再上皮化和血管生成,贴片显著提高了溃疡的愈合速度和质量。这一发现为口腔溃疡的治疗提供了新的策略和方法。
本研究进一步探讨了PolyLA-Na/PolyLA二元协同弹性体粘合贴片的治疗机制。研究发现,贴片中的PolyLA成分能够通过其粘附作用紧密贴合在口腔黏膜上,形成一层保护膜,减少外界刺激对溃疡部位的损伤。同时,贴片中的PolyLA-Na成分能够响应口腔内的水分环境,实现药物的可持续递送。这种水响应性的药物递送方式不仅提高了药物的利用率,还确保了药物在溃疡部位的有效浓度。此外,贴片还能够通过调节炎症环境、维持微生物群稳定等方式促进溃疡的愈合过程。

五、结论与展望
本文介绍了一种自稳定且水响应的可递送辅酶基聚合物二元弹性体粘合贴片用于治疗口腔溃疡的新方法。实验结果表明,该贴片具有优异的机械性能和粘附性能,能够紧密贴合在口腔黏膜上并实现药物的可持续递送。在动物实验中,该贴片显著加速了口腔溃疡的愈合过程,为口腔溃疡的治疗提供了新的策略和方法。
然而,本研究仍存在一些局限性。例如,动物实验的结果虽然令人鼓舞,但仍需要在人类临床试验中进行验证。此外,贴片的具体作用机制仍需进一步深入研究。未来,我们将继续优化贴片的制备工艺和性能,并开展更多的人类临床试验以验证其治疗效果和安全性。同时,我们还将进一步探讨贴片的作用机制,为其在临床上的应用提供更坚实的理论基础。
此外,该贴片作为一种新型的生物材料治疗方法,其潜在的应用前景也十分广阔。除了口腔溃疡外,该贴片还可能适用于其他口腔黏膜疾病的治疗以及口腔内其他部位的创伤修复。因此,我们期待在未来的研究中能够进一步拓展该贴片的应用范围,为更多的患者带来福音。
| 名称 | 货号 | 规格 |
| 5-HEXADECANOYLAMINOFLUORE | H110 | 100MG |