19 年
手机商铺
技术资料/正文
119 人阅读发布时间:2025-04-16 11:13
一、引言
在肿瘤学的研究与治疗中,肿瘤微环境对肿瘤的发生、发展及转移具有重要影响。其中,缺氧(hypoxia)环境被证实能够促进肿瘤的恶性进展,包括增强其侵袭性、促进转移以及对放疗和化疗的抵抗性。然而,与之相对的富氧(hyperoxia)环境对肿瘤的影响却鲜有研究,原因在于在体内长期稳定地提供氧气供应是一个巨大的挑战。近期,一篇题为“Engineering micro oxygen factories to slow tumour progression via hyperoxic microenvironments”的研究论文为我们提供了一种创新的解决方案——构建微氧工厂,即光合作用微胶囊(Photosynthesis Microcapsules, PMCs),以在体内创造富氧微环境,进而抑制肿瘤的生长与转移。本文将对该论文的核心内容、实验方法、实验结果及意义进行详细解析。

二、研究背景与目的
缺氧环境是实体瘤内部的一个普遍特征,由于肿瘤血管系统的异常生长和功能障碍,导致氧气供应不足。缺氧环境不仅促进了肿瘤细胞的恶性转化和快速增殖,还增强了其迁移和侵袭能力,同时使肿瘤细胞对传统的放化疗手段产生耐药性。因此,如何逆转或改善肿瘤内部的缺氧状态,成为肿瘤治疗领域的一个重要研究方向。
本研究旨在通过构建一种新型的微氧工厂——光合作用微胶囊(PMCs),利用其中的蓝藻和上转换纳米粒子(Upconversion Nanoparticles, UCNPs)将外部辐射转化为红光发射,从而驱动蓝藻进行光合作用产生氧气。通过这种方式,在体内持续稳定地提供氧气供应,创造富氧微环境,以期达到抑制肿瘤生长和转移的目的。

三、实验材料与方法
PMCs的构建:将蓝藻和上转换纳米粒子共同封装在海藻酸钠微胶囊中,形成光合作用微胶囊(PMCs)。上转换纳米粒子能够将近红外光(Near-Infrared Light, NIR)转换为红光,从而激活蓝藻的光合作用,产生氧气。
实验分组与处理:将实验动物分为对照组、PMCs治疗组以及PMCs联合抗PD-1治疗组。通过手术将PMCs植入肿瘤内部,并暴露于近红外光照射下,观察不同处理组对肿瘤生长和转移的影响。
生物学效应评估:通过组织学分析、分子生物学检测以及动物生存曲线等方法,评估PMCs治疗对肿瘤生长、转移、血管生成以及免疫微环境的影响。
四、实验结果
PMCs的制备与表征:研究成功制备了含有蓝藻和上转换纳米粒子的光合作用微胶囊(PMCs),并通过扫描电镜、透射电镜以及光谱分析等手段对其进行了表征。结果显示,PMCs具有良好的稳定性和光转换效率。
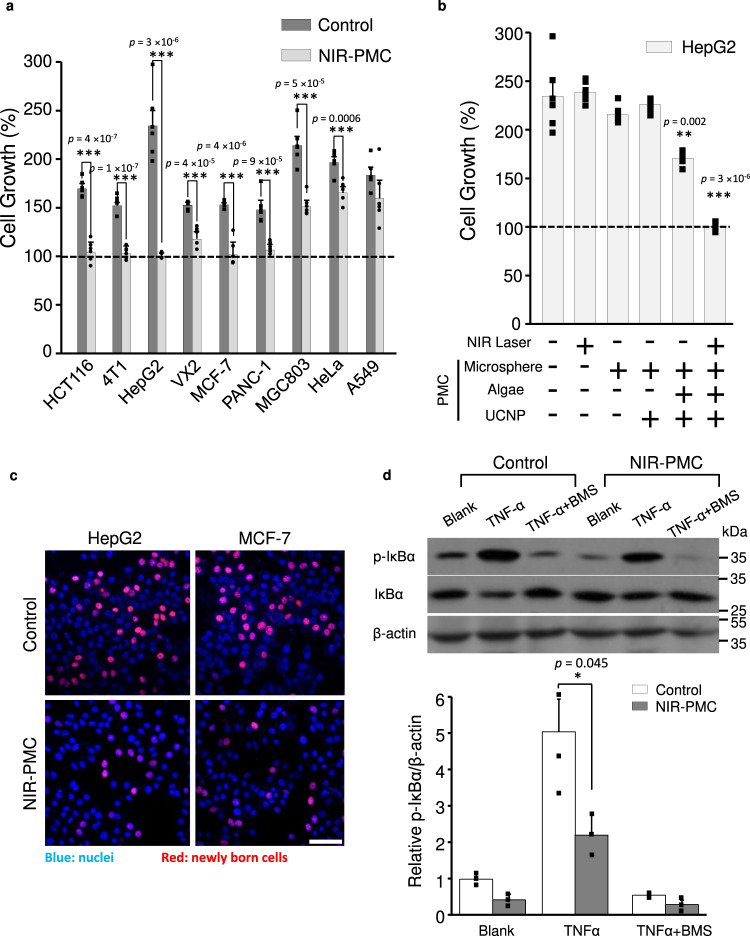
PMCs治疗对肿瘤生长的影响:通过近红外光照射激活PMCs中的蓝藻进行光合作用,持续产生氧气,从而在肿瘤内部创造了一个富氧微环境。实验结果显示,PMCs治疗组的肿瘤生长速度明显慢于对照组,且肿瘤体积显著减小。
PMCs治疗对肿瘤转移的影响:通过对不同处理组动物的肺、肝等器官进行组织学分析,发现PMCs治疗组动物的肿瘤转移率明显低于对照组。这表明PMCs治疗不仅能够抑制肿瘤的生长,还能够减少其转移风险。
PMCs治疗对肿瘤生物学行为的影响:通过分子生物学检测发现,PMCs治疗能够抑制肿瘤细胞中NF-κB信号通路的激活和HIF-1α蛋白的表达,从而下调了肿瘤细胞的增殖能力和侵袭性。此外,PMCs治疗还能够调节肿瘤免疫微环境,增强机体的抗肿瘤免疫反应。
PMCs联合抗PD-1治疗的协同效果:在乳腺癌动物模型中,PMCs联合抗PD-1治疗表现出了显著的协同效果。与单独治疗组相比,联合治疗组动物的肿瘤生长速度更慢,生存时间更长。这表明PMCs治疗与免疫治疗之间具有潜在的协同作用。

五、实验结论与讨论
本研究成功构建了一种新型的光合作用微胶囊(PMCs),通过近红外光激活蓝藻进行光合作用产生氧气,在体内创造了一个富氧微环境。实验结果显示,PMCs治疗能够显著抑制肿瘤的生长和转移,并调节肿瘤生物学行为和免疫微环境。此外,PMCs联合抗PD-1治疗还表现出了显著的协同效果。
本研究的意义在于为肿瘤治疗提供了一种新的思路和方法。通过构建微氧工厂创造富氧微环境,可以逆转肿瘤内部的缺氧状态,从而抑制其恶性进展。此外,PMCs治疗还具有无创、可控、可持续等优点,为未来的肿瘤个体化治疗提供了新的可能。
然而,本研究也存在一些局限性。例如,PMCs在体内的长期稳定性和安全性需要进一步评估;PMCs治疗对不同类型肿瘤的效果也需要进一步验证;以及PMCs治疗与现有治疗手段之间的联合应用策略也需要进一步优化。

六、未来展望
基于本研究的结果和结论,我们可以预见未来的肿瘤治疗将更加注重对肿瘤微环境的调控和改造。通过构建各种功能性的微环境调控器(如微氧工厂、酸度调控器等),我们可以实现对肿瘤生长和转移的精准干预和治疗。此外,随着纳米技术和生物技术的不断发展,我们有望开发出更加高效、安全、可控的肿瘤治疗手段,为肿瘤患者带来更好的治疗效果和生活质量。
同时,我们也需要加强对肿瘤生物学行为的研究和理解,深入探究肿瘤与微环境之间的相互作用机制,为肿瘤治疗的精准化和个体化提供理论基础和实验依据。
七、总结
本研究通过构建光合作用微胶囊(PMCs)在体内创造了一个富氧微环境,成功抑制了肿瘤的生长和转移。实验结果显示,PMCs治疗不仅具有显著的抗肿瘤效果,还能够调节肿瘤生物学行为和免疫微环境。此外,PMCs联合抗PD-1治疗还表现出了显著的协同效果。本研究为肿瘤治疗提供了一种新的思路和方法,具有重要的理论意义和临床应用价值。
在未来的研究中,我们将继续探索PMCs治疗对不同类型肿瘤的效果和机制,优化其制备和应用策略,同时加强对肿瘤微环境调控和改造的研究,为肿瘤治疗的精准化和个体化提供新的可能。
| 名称 | 货号 | 规格 |
| PE Mouse Anti-Mouse NK-1.1(PK136) | 557391 | 100ug |
| PE Mouse Anti-Mouse NK-1.1(PK136) | 553165 | 200ug |
| Protein Transport Inhibitor (Containing Monensin) | 554724 | 0.7mL |
| Perm/Wash Buffer | 554723 | 100mL |