19 年
手机商铺
技术资料/正文
109 人阅读发布时间:2025-04-17 17:03
引言
非酒精性脂肪性肝炎(NASH)是一种日益普遍的慢性肝病,已成为导致肝细胞癌(HCC)的主要原因之一。NASH通常发生在非酒精性脂肪性肝病(NAFLD)的后期阶段,其特征是肝脂肪变性、肝细胞膨胀、小叶炎症和纤维化。此外,NASH患者常伴随有代谢异常,如高血糖、肥胖和2型糖尿病(T2D)。然而,由于对NASH发病机制的认知尚不完全,目前尚无有效的药物疗法。因此,深入探究NASH的发病机制及其向HCC发展的过程,寻找有效的治疗靶点,具有重要的临床意义。
近期,重庆大学团队与山东第一医科大学等科研机构在Nature Communications上发表了一篇题为“Hepatocyte phosphatase DUSP22 mitigates NASH-HCC progression by targeting FAK”的研究论文。该研究揭示了双特异性磷酸酶22(DUSP22)在NASH发展为HCC过程中的关键作用,并强调了DUSP22-FAK轴作为潜在的治疗靶点的重要性。本文将对这一研究进行详细的解析。

一、NASH与HCC的发病机制
NASH的发病机制复杂,涉及多种分子和细胞事件。其中,核因子κB(NF-κB)和丝裂原激活蛋白激酶(MAPK)信号通路在NASH的发病过程中起着重要作用。这些信号通路在细胞生存、死亡、糖脂代谢和炎症反应中发挥多种功能。当肝脏受到代谢应激时,这些信号通路被激活,导致肝脏脂肪变性、炎症和纤维化。
双特异性磷酸酶(DUSPs)是一类能够去磷酸化多种底物的酶,包括MAPK磷酸酶。DUSPs通过调节MAPK信号转导,参与多种生物事件的调控,如炎症反应和肿瘤细胞增殖。DUSP22作为DUSPs家族的一员,也在多种组织和细胞中表达,并显示出对MAPK信号转导的调节作用。然而,DUSP22在NASH及其向HCC发展过程中的具体作用尚不清楚。
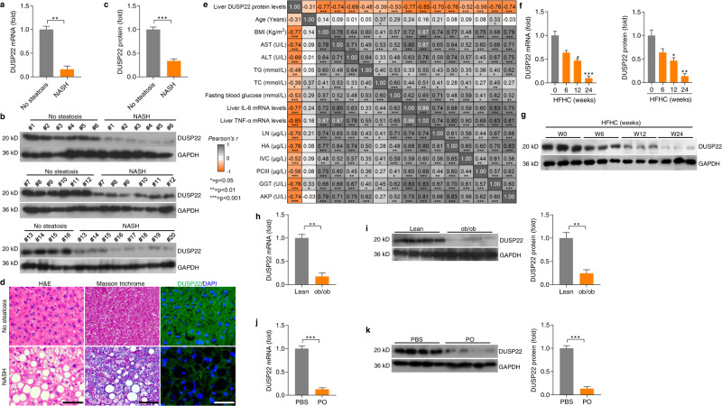
二、DUSP22在NASH-HCC中的关键作用
在本研究中,研究人员通过长期喂食高脂肪高胆固醇(HFHC)或高脂肪高甲硫氨酸胆碱缺乏(HFMCD)饮食诱导的NASH小鼠模型,探究了DUSP22在NASH及其向HCC发展过程中的作用。他们发现,使用CRISPR/Cas9系统进行肝细胞特异性DUSP22消融(DUSP22HepKO)显著加剧了肝脏脂肪变性、炎症和纤维化。相反,AAV8介导的DUSP22过表达(DUSP22HepOE)对高HFHC或HFMCD饮食后的NASH进展具有显著的保护作用。这些结果提示DUSP22在NASH及其向HCC发展过程中起着关键的抑制作用。
为了进一步验证DUSP22在NASH-HCC中的作用,研究人员还进行了慢病毒介导的DUSP22体外基因治疗实验。他们发现,DUSP22过表达能够显著减轻NASH小鼠模型的肝脏病理改变,并抑制HCC的发生和发展。这些结果进一步证实了DUSP22在NASH-HCC中的关键作用。

三、DUSP22抑制NASH-HCC的机制研究
为了探究DUSP22抑制NASH-HCC的具体机制,研究人员对DUSP22的下游信号通路进行了深入研究。他们发现,DUSP22直接与粘着斑激酶(FAK)相互作用,通过去磷酸化FAK的Y397和Y576+Y577残基,抑制其活化。FAK是一种重要的非受体酪氨酸激酶,参与多种细胞信号通路的调控,包括细胞增殖、迁移和侵袭等。当FAK被激活时,它能够促进下游NF-κB和ERK1/2信号级联的激活,从而加剧NASH的病理改变和促进HCC的发生和发展。
在本研究中,研究人员发现DUSP22通过抑制FAK的活化,进而抑制其下游NF-κB和ERK1/2信号级联的激活。他们进一步发现,包含DUSP22蛋白功能位点(C88S)的PTP基序是FAK阻断所必需的。这些结果揭示了DUSP22抑制NASH-HCC的具体机制,即通过抑制FAK信号通路来抑制NASH的病理改变和HCC的发生和发展。
此外,研究人员还发现ROS介导的DUSP22降解参与了脂肪肝的形成和进展。他们发现,在NASH小鼠模型中,ROS水平显著升高,导致DUSP22的降解增加。DUSP22的降解进一步促进了FAK的磷酸化和活化,加剧了其下游ERK1/2和NF-κB信号级联的激活,从而促进了NASH和相关HCC的发生和发展。这一发现为ROS在NASH和HCC发病机制中的作用提供了新的见解。
四、DUSP22-FAK轴作为治疗靶点的潜力
本研究揭示了DUSP22在NASH发展为HCC过程中的关键作用,并强调了DUSP22-FAK轴作为潜在的治疗靶点的重要性。通过调节DUSP22的表达或活性,可以抑制FAK的活化,进而抑制其下游信号通路的激活,从而减轻NASH的病理改变并抑制HCC的发生和发展。因此,DUSP22-FAK轴为NASH及其相关HCC的治疗提供了新的思路和策略。
然而,需要注意的是,目前关于DUSP22在NASH-HCC中的研究仍处于初步阶段。未来的研究需要进一步验证DUSP22-FAK轴在人体中的作用,并探索其作为治疗靶点的可行性和安全性。此外,还需要深入研究DUSP22与其他信号通路之间的相互作用关系,以更全面地理解其在NASH-HCC中的作用机制。

五、结论与展望
本研究揭示了双特异性磷酸酶22(DUSP22)在非酒精性脂肪性肝炎(NASH)发展为肝细胞癌(HCC)过程中的关键作用,并强调了DUSP22-FAK轴作为潜在的治疗靶点的重要性。通过调节DUSP22的表达或活性,可以抑制FAK的活化及其下游信号通路的激活,从而减轻NASH的病理改变并抑制HCC的发生和发展。这一发现为NASH及其相关HCC的治疗提供了新的思路和策略。
未来的研究需要进一步验证DUSP22-FAK轴在人体中的作用,并探索其作为治疗靶点的可行性和安全性。此外,还需要深入研究DUSP22与其他信号通路之间的相互作用关系,以更全面地理解其在NASH-HCC中的作用机制。通过这些研究,我们有望为NASH及其相关HCC的治疗提供更为有效和安全的策略和方法。
| 名称 | 货号 | 规格 |
| 吐温-20 | abs9152-2.5L | 2.5L |
| 吐温-20 | abs9152-500ml | 500ml |
| Phospho-IkappaBalpha (Ser32) (14D4) Rabbit mAb | 2859S | 100ul |
| Phospho-SAPK/JNK (Thr183/Tyr185) (81E11) Rabbit mAb | 4668S | 100ul |