19 年
手机商铺
技术资料/正文
117 人阅读发布时间:2025-04-17 17:05
焦虑是一种复杂的情绪状态,通常表现为面对潜在或不明确威胁时的紧张、担忧和恐惧。它不仅在人类中普遍存在,也在多种动物中有所体现,包括鱼类、啮齿类和灵长类等。近年来,随着神经科学研究的深入,科学家们对焦虑的神经机制有了更为深刻的理解。然而,关于大脑中哪些核团和神经环路参与调控焦虑行为,尤其是与天敌防御相关的焦虑情绪,仍存在诸多未解之谜。近日,中国科学院脑科学与智能技术卓越创新中心(神经科学研究所)、神经科学国家重点实验室研究员许晓鸿研究组在《自然-通讯》(Nature Communications)上发表了一篇题为“A circuit from the ventral subiculum to anterior hypothalamic nucleus GABAergic neurons essential for anxiety-like behavioral avoidance”的研究论文,揭示了从腹侧海马下托(ventral subiculum, vSub)至前下丘脑核(anterior hypothalamus, AHN)的神经环路在调节小鼠焦虑样躲避行为中的重要作用。本文将对该研究进行详细的解析和讨论。

焦虑情绪在进化上与天敌防御密切相关。许多物种在遇到天敌时会出现焦虑水平升高的现象,而抗焦虑药物的使用可以减少动物面对天敌信号时的躲避行为。这些观察结果提示我们,焦虑情绪可能是一种进化上形成的、用于应对天敌威胁的防御机制。然而,大脑中哪些核团和神经环路参与了这种防御性焦虑的调控,仍是一个亟待解决的问题。
AHN核团传统上被认为是下丘脑防御系统中的一环。它接收来自多个脑区的输入,并将这些信息整合后输出到下游核团,以调控机体的防御反应。近年来,越来越多的研究表明,AHN不仅参与调控机体的生理反应,如摄食、饮水和体温等,还参与调控情绪反应,如焦虑和抑郁等。然而,关于AHN在焦虑情绪调控中的具体作用及其神经机制,仍缺乏深入的研究。

为了探究vSub至AHN的神经环路在调节小鼠焦虑样躲避行为中的作用,许晓鸿研究组采用了多种先进的技术手段,包括在体钙信号记录、单通道记录、光遗传学和膜片钳等。这些技术允许研究人员在活体动物中实时监测神经元的活动情况,并对其进行精确的操控。
在体钙信号记录:通过在AHN的GABA能神经元(AHNVgat+)中表达钙离子指示蛋白,研究人员可以实时监测这些神经元在特定行为任务中的活动情况。
单通道记录:利用单通道记录技术,研究人员可以记录AHN中单个神经元的放电活动,并分析其对不同刺激的反应特性。
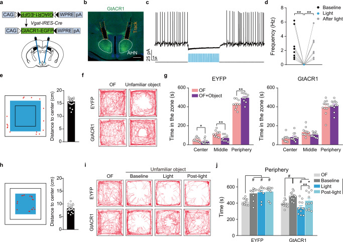
光遗传学:通过向AHN的GABA能神经元中表达光敏感蛋白,研究人员可以利用特定波长的光来精确操控这些神经元的活动情况,从而观察其对小鼠行为的影响。
膜片钳:利用膜片钳技术,研究人员可以在细胞水平上对AHN的GABA能神经元进行电生理特性的研究,包括其离子通道的类型、分布和功能等。

AHN的GABA能神经元参与调控小鼠的焦虑样躲避行为:研究人员发现,当旷场正中心放置小鼠不熟悉的物体时,小鼠的贴壁性和对旷场中心区域的躲避性显著增强,表明焦虑水平的上升。同时,通过在体钙信号记录发现,AHN的GABA能神经元的神经活动在小鼠趋近物体的过程中逐步攀升。这一结果表明,AHN的GABA能神经元参与了小鼠焦虑样躲避行为的调控。
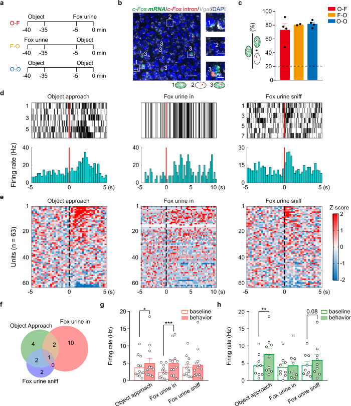
AHN的同一神经元既可对不熟悉的物体起反应,也可对天敌信号起反应:通过在体单通道记录,研究人员发现AHN的同一神经元既可以对不熟悉的物体起反应,也可以对代表天敌信号的狐狸尿液起反应。这一结果表明,AHN的神经元具有广泛的感受野和复杂的反应特性,能够同时处理多种类型的信息。
vSub向AHN传递了焦虑相关的信息并调控小鼠的焦虑样躲避行为:研究人员利用病毒示踪和环路研究的方法发现,vSub向AHN传递了焦虑相关的信息,并调控小鼠的焦虑样躲避行为。这一结果表明,从vSub到AHN的神经环路在焦虑情绪的调控中发挥了重要作用。
光遗传抑制AHN的GABA能神经元降低了小鼠的焦虑样躲避行为:研究人员利用光遗传抑制的方法将AHN的GABA能神经元的神经活动抑制后,发现小鼠由不熟悉物体和十字高架(elevated plus maze, EPM)开臂引起的焦虑样躲避行为显著降低。这一结果进一步证实了AHN的GABA能神经元在焦虑情绪调控中的重要作用。
GABA能神经元的抑制作用:GABA是一种抑制性神经递质,它通过作用于突触后膜上的GABA受体来抑制神经元的放电活动。在本研究中,AHN的GABA能神经元可能通过抑制下游核团中的兴奋性神经元来降低机体的焦虑水平。当这些GABA能神经元被激活时,它们会释放GABA并抑制下游神经元的放电活动,从而降低机体的焦虑反应。
vSub至AHN的神经环路在焦虑调控中的特异性:虽然许多脑区都参与了焦虑情绪的调控,但本研究发现vSub至AHN的神经环路在焦虑样躲避行为中具有特异性。这一特异性可能源于该环路中神经元的特定分子标记和连接模式,以及它们对特定类型刺激的敏感性和反应特性。这些特性使得vSub至AHN的神经环路能够在复杂的情绪环境中准确地识别和处理与焦虑相关的信息。
焦虑情绪的进化意义:本研究还揭示了焦虑情绪在进化上的意义。焦虑情绪可能是一种进化上形成的、用于应对天敌威胁的防御机制。当机体面临潜在的天敌威胁时,焦虑情绪会促使机体采取一系列的防御反应,如躲避、逃跑或攻击等。这些反应有助于机体在面对天敌时保持警觉和应对能力,从而提高生存机会。

本研究揭示了从vSub至AHN的神经环路在调节小鼠焦虑样躲避行为中的重要作用。通过综合运用多种先进的技术手段,研究人员成功地解析了这一神经环路的结构和功能特性,并探讨了其在焦虑情绪调控中的机制和意义。这一研究不仅加深了我们对焦虑神经机制的理解,还为未来的焦虑相关疾病的治疗和干预提供了新的思路和靶点。
然而,本研究仍存在一些局限性和未来需要解决的问题。例如,虽然本研究已经揭示了vSub至AHN的神经环路在焦虑样躲避行为中的重要作用,但关于该环路中神经元的分子标记和连接模式等详细信息仍需要进一步的研究来阐明。此外,该环路是否也参与调控其他类型的焦虑行为(如社交焦虑、分离焦虑等)也需要进一步的研究来验证。
总之,本研究为我们揭示了一个重要的神经环路在焦虑情绪调控中的作用,并为未来的研究和治疗提供了新的思路和方向。随着神经科学研究的不断深入和技术手段的不断进步,相信我们会对焦虑情绪的神经机制有更为深刻和全面的理解,并为焦虑相关疾病的治疗和干预提供更加有效和精准的方法。
| 名称 | 货号 | 规格 |
| XE991 | X-100-25mg | 25mg |
| XE991 | X-100-5mg | 5mg |
| Biotin-SP-conjugated AffiniPure™ Goat Anti-Rabbit IgG (H+L) | 111-065-003 | 2ml |
| Alexa Fluor® 488-conjugated AffiniPure™ Goat Anti-Chicken IgY (IgG) (H+L) (min X Bov,Gt,GP,Sy Hms,Hrs,Hu,Ms,Rb,Rat,Shp Sr Prot) | 103-545-155 | 0.5mg |