19 年
手机商铺
技术资料/正文
119 人阅读发布时间:2025-04-17 17:09
近日,国际著名学术期刊《Nature Communications》在线发表了附属第九人民医院口腔颅颌面科江凌勇团队的研究工作“STAT3 is critical for skeletal development and bone homeostasis by regulating osteogenesis”。该研究在常染色体显性高IgE综合征(AD-HIES)相关颅颌面畸形的发病机制方面取得了重要进展,发现了新的致病机制,并鉴定了STAT3作为骨发育与骨稳态的调控靶点,为AD-HIES骨骼畸形及其他相关骨代谢疾病的治疗提供了新的思路及靶点。本文将对这一研究成果进行详细的文献解析,探讨其背景、方法、结果及意义。

1.1 AD-HIES概述
常染色体显性高IgE综合征(AD-HIES),又称为Job’s综合征,是一种主要由STAT3显性负突变引起的罕见遗传病。患者表现出多系统免疫功能缺陷以及骨骼发育异常,包括骨质疏松、多发性自发性骨折等,此外,颅颌面发育畸形也是AD-HIES的典型临床表现,如面部不对称、前额突出、乳牙滞留、颅缝早闭及舌、黏膜等异常,严重影响患者的生存与生活质量。值得注意的是,中国所有诊断为AD-HIES的患者均伴发颅颌面畸形。
1.2 研究现状
以往的研究主要聚焦于STAT3失活导致免疫系统紊乱的机理,但对于STAT3失活如何引起骨骼畸形的机制尚不清楚。有研究认为AD-HIES相关骨骼畸形可能与破骨细胞活性异常相关,并尝试采用双膦酸盐等抗骨吸收药物进行治疗,但效果不佳。因此,探索AD-HIES相关骨骼畸形的致病机制并寻找有效的治疗方法显得尤为重要。

2.1 动物模型的建立
为了深入研究AD-HIES相关颅颌面畸形的发病机制,研究团队首先利用基因编辑技术建立了破骨细胞特异Stat3敲除小鼠模型,然而,这些小鼠并未表现出AD-HIES样骨骼畸形,且Micro-CT分析显示骨量增加。这一结果提示,破骨细胞可能不是导致AD-HIES相关骨骼畸形的主要因素。
为了进一步验证这一假设,研究团队利用Prx1Cre、OsxCre基因编辑技术建立了成骨细胞系STAT3失活小鼠模型。这些小鼠表现出了颅颌骨发育畸形、骨质疏松、自发性骨折等与AD-HIES患者临床症状相似的骨骼畸形,成功建立了AD-HIES相关颅颌面骨发育畸形的动物模型,为后续的研究提供了重要的工具。
2.2 分子机制的探索
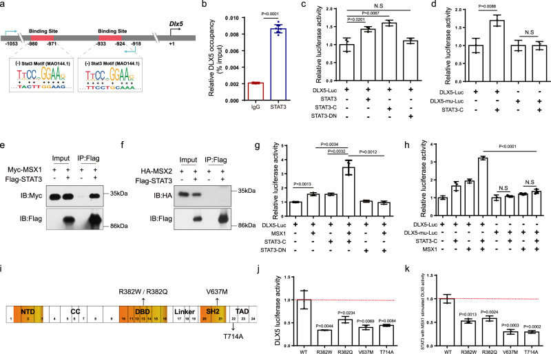
在建立了动物模型的基础上,研究团队利用组织学与细胞学分析,揭示了成骨细胞系STAT3失活通过抑制成骨活性导致AD-HIES相关骨骼畸形的分子机制。通过转录组测序分析,他们发现骨发育、成骨细胞分化及矿化相关基因表达皆下调,其中与颅颌面发育密切相关的Dlx5可能是STAT3的重要靶基因。
为了验证这一发现,研究团队进一步利用双荧光素酶报告系统、免疫共沉淀、点突变等分子生物学实验,证实了STAT3可协同MSX1调控Dlx5转录及成骨细胞分化。这一发现不仅揭示了STAT3在骨发育中的重要作用,也为AD-HIES相关骨骼畸形的治疗提供了新的靶点。

2.3 治疗靶点的筛选与验证
在明确了STAT3在AD-HIES相关骨骼畸形中的致病机制后,研究团队进一步筛选并验证了潜在的治疗靶点。他们发现,STAT3激动剂Colivelin不仅能在体外促进杂合小鼠成骨细胞分化,还能在体内增强杂合小鼠成骨活性、增加小鼠骨量,有望成为AD-HIES相关骨骼畸形的潜在治疗靶点。
此外,研究团队还建立了诱导型条件性敲除模型,发现成年后成骨细胞STAT3失活亦可抑制小鼠成骨活性导致小鼠骨丢失。STAT3抑制剂AG490也能降低成年小鼠成骨活性导致骨质疏松。这些结果表明,STAT3除了调控骨发育外,还是骨稳态及骨代谢的重要调控因子,为相关骨代谢疾病的治疗提供了新的思路。
3.1 成骨细胞系STAT3失活导致AD-HIES相关骨骼畸形
研究团队通过动物模型实验,首次证实了成骨细胞系STAT3失活是导致AD-HIES相关骨骼畸形的主要机制。这一发现不仅填补了该领域研究的空白,也为后续的研究提供了重要的理论基础。
3.2 STAT3协同MSX1调控Dlx5转录及成骨细胞分化
通过分子生物学实验,研究团队进一步揭示了STAT3协同MSX1调控Dlx5转录及成骨细胞分化的分子机制。这一发现不仅深化了我们对STAT3在骨发育中作用的理解,也为AD-HIES相关骨骼畸形的治疗提供了新的靶点。
3.3 STAT3激动剂Colivelin有望成为潜在治疗靶点
研究团队通过筛选和验证,发现STAT3激动剂Colivelin有望成为AD-HIES相关骨骼畸形的潜在治疗靶点。这一发现为AD-HIES及相关骨代谢疾病的治疗提供了新的思路和方法。
4.1 推动AD-HIES及相关骨代谢疾病的治疗进展
该研究不仅揭示了AD-HIES相关颅颌面畸形的发病机制,还鉴定了STAT3作为骨发育与骨稳态的调控靶点,为AD-HIES及相关骨代谢疾病的治疗提供了新的思路及靶点。这一发现有望推动该领域治疗方法的进步,提高患者的生活质量。
4.2 促进口腔颅颌面学科的发展
附属第九人民医院口腔颅颌面科一直致力于口腔颅(牙)颌面畸形遗传病与罕见病的预防、诊断、治疗、科学研究以及科普和教学工作。该研究不仅是该科室在颅颌面畸形研究领域的重要成果之一,也展示了其在科研实力和学术影响力方面的卓越表现。这一研究的成功发表,将进一步提升该科室在口腔颅颌面学科领域的知名度和影响力,推动学科的持续发展。
4.3 为罕见病研究提供范例
探索罕见遗传病的发病机制不仅为罕见病的诊治提供依据,也为相关常见疾病的诊治提供研究方向。该研究以AD-HIES为例,通过深入探索其发病机制并鉴定潜在的治疗靶点,为其他罕见病的研究提供了有益的范例和启示。这一研究方法的成功应用,将有助于推动罕见病研究的进步和发展。

本研究通过建立AD-HIES相关颅颌面畸形的动物模型,揭示了成骨细胞系STAT3失活导致AD-HIES相关骨骼畸形的分子机制,并鉴定了STAT3作为骨发育与骨稳态的调控靶点。这些发现不仅为AD-HIES及相关骨代谢疾病的治疗提供了新的思路及靶点,也推动了口腔颅颌面学科的发展。
未来,研究团队将继续深入探索STAT3在骨发育和骨稳态中的作用机制,进一步优化和完善动物模型和治疗靶点的研究方法和技术手段。同时,他们还将积极寻求与其他研究机构和医疗机构的合作与交流,共同推动AD-HIES及相关骨代谢疾病的治疗进展。
此外,随着基因编辑技术和精准医疗技术的不断发展,未来的研究还将更加关注个体化治疗和精准治疗的应用前景。通过深入研究STAT3等关键基因在疾病发生和发展中的作用机制,并结合基因编辑和精准医疗技术,有望为患者提供更加精准和有效的治疗方案,进一步提高患者的治疗效果和生活质量。
总之,本研究为AD-HIES及相关骨代谢疾病的治疗提供了新的思路及靶点,推动了口腔颅颌面学科的发展,也为罕见病的研究提供了有益的范例和启示。未来,随着研究的不断深入和技术的不断进步,我们有理由相信,AD-HIES及相关骨代谢疾病的治疗将取得更加显著的进展和突破。
| 名称 | 货号 | 规格 |
| GAPDH (14C10) Rabbit mAb | 2118T | 20ul |
| GAPDH (14C10) Rabbit mAb | 2118L | 300ul |
| rmTRANCE/RANK L (E. (10 ug) | 462-TEC-010 | 10ug |
| mOsteopontin Aff Pur (100 ug) | AF808 | 100ug |