19 年
手机商铺
技术资料/正文
194 人阅读发布时间:2025-04-25 11:11
红细胞(erythrocytes)是人体中最丰富的细胞类型,约占成年人总细胞数的70%。它们因在氧气运输中的关键作用而广为人知。然而,近年来,红细胞在免疫系统调控方面的潜在作用也逐渐受到关注。红细胞具有与多种炎症分子(包括趋化因子、核酸、病原体)结合和相互作用的能力,这种能力使红细胞能够有效地调控免疫反应。本文将解析西湖大学高晓飞团队在Cell Discovery上发表的研究论文“Developing an erythrocyte‒MHC-I conjugate for cancer treatment”,探讨红细胞-MHC-I偶联物在癌症治疗中的新型临床策略。

红细胞是人体循环系统中数量最多的细胞类型,其主要功能是运输氧气和二氧化碳。红细胞没有细胞核和细胞器,这使得它们能够容纳更多的血红蛋白,从而更有效地执行氧气运输任务。此外,红细胞还具有一些独特的物理和化学特性,包括高表面积与体积比、良好的生物相容性和膜柔韧性,这些特性使得红细胞成为递送各种治疗药物的理想选择。
尽管红细胞的主要功能是氧气运输,但近年来的研究表明,红细胞在免疫系统调控中也发挥着重要作用。红细胞具有与多种炎症分子结合和相互作用的能力,这些炎症分子包括趋化因子、核酸和病原体等。这种相互作用使得红细胞能够有效地调控免疫反应,从而在炎症反应和疾病过程中发挥重要作用。
在感染疟原虫的情况下,红细胞能够表达主要组织相容性复合体(MHC)分子,这些MHC分子可以触发CD8+ T细胞的识别,导致磷脂酰丝氨酸(Phosphatidylserine,PS)外排并吞噬受影响的红细胞。此外,系统性红斑狼疮患者的红细胞上MHC-I表达量增加,并与疾病严重程度相关。这些观察结果表明,红细胞在免疫调控中发挥着一定作用,尽管其对免疫细胞活性的具体影响还有待进一步阐明。

由于红细胞具有独特的物理和化学特性,以及其在免疫系统调控中的潜在作用,研究者们开始探索红细胞在癌症治疗中的潜力。红细胞可以作为药物递送载体,将治疗药物直接输送到肿瘤部位,从而提高治疗效果并减少副作用。此外,红细胞还可以通过调控免疫反应来增强癌症治疗的疗效。
西湖大学高晓飞团队的研究正是在这一背景下展开的。他们开发了一种红细胞-MHC-I偶联物,并首次证明了仅带有抗原肽-MHC-I复合物的红细胞就可以有效刺激免疫系统,为癌症治疗提供了一种有前途的新型临床策略。

红细胞-MHC-I偶联物的开发是基于红细胞作为药物递送载体的潜力和MHC分子在免疫反应中的关键作用。研究人员利用高效的红细胞-药物共价偶联平台,将负载人HPV-16型病毒的致癌蛋白E6或E7(E6/E7)多肽的HLA-A*02:01与人免疫球蛋白G1的Fc片段(IgG1 Fc)偶联到红细胞膜上,从而设计了一种新型治疗性红细胞,命名为MHC-IE6/E7-Ery。
这种红细胞-MHC-I偶联物具有以下优点:
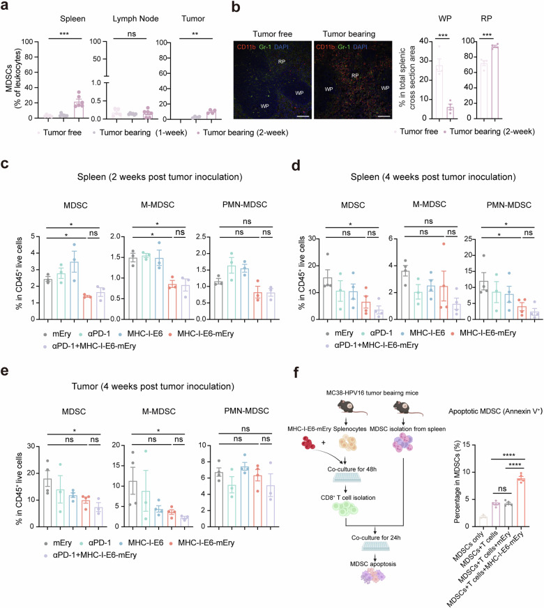
研究人员使用HPV16阳性宫颈癌患者的外周血单个核细胞(PBMC)对MHC-IE6/E7-Ery进行了体外实验,结果证明了这种新型治疗性红细胞在癌症治疗中的疗效。
为了确保MHC-IE6/E7-Ery在临床应用中的安全性和有效性,研究人员在食蟹猴中进行了安全性和药代动力学评估。评估结果表明,MHC-IE6/E7-Ery在食蟹猴中的耐受性良好,且药代动力学特性符合预期。这为进一步开发这种创新疗法提供了有力支持。

西湖大学高晓飞团队的研究首次证明了仅带有抗原肽-MHC-I复合物的红细胞就可以有效地刺激免疫系统,为癌症治疗提供了一种有前途的新型临床策略。这一研究不仅拓展了红细胞在药物递送和免疫治疗中的应用范围,还为癌症治疗提供了新的思路和方法。
然而,尽管MHC-IE6/E7-Ery在体外实验和小鼠模型中显示出良好的疗效和安全性,但在临床应用前仍需要进行更多的研究。未来的研究可以进一步探索MHC-IE6/E7-Ery与其他免疫疗法的联合使用效果,以及其在不同类型癌症中的疗效和安全性。此外,还可以深入研究红细胞在免疫系统调控中的具体机制,为开发更有效的癌症治疗方法提供理论依据。
西湖大学高晓飞团队开发的红细胞-MHC-I偶联物为癌症治疗提供了一种有前途的新型临床策略。这种新型治疗性红细胞能够高效地递送治疗药物并刺激免疫系统,从而增强对肿瘤细胞的杀伤作用。体外实验和小鼠模型的结果证明了MHC-IE6/E7-Ery的疗效和安全性,而食蟹猴中的安全性和药代动力学评估也为进一步开发这种创新疗法提供了有力支持。未来的研究可以进一步探索MHC-IE6/E7-Ery的临床应用潜力和作用机制,为癌症患者提供更有效的治疗方法。
| 名称 | 货号 | 规格 |
| Ms Erythroid Cells APC TER-119 25ug | 561033 | 25ug |
| Lysing Buffer | 555899 | 100mL |
| CALCEIN- AM 1 MG/ML SOLU | C3099 | 1ML |
| ANTI-MO CD8A 53-6.7 EF615 | 42-0081-82 | 100UG |