引言
RNA甲基化修饰作为表观遗传学的重要组成部分,在调控生物生长发育、维持正常生理功能以及疾病发生发展中发挥着重要作用。其中,m1A(N1-甲基腺嘌呤)修饰作为RNA甲基化的一种形式,近年来逐渐受到研究者的关注。然而,相较于m6A和m5C等RNA甲基化修饰,m1A修饰在生物体内的产生机制、生理功能及其调控机制仍知之甚少。近期,国家儿童健康与疾病临床医学研究中心(浙江大学医学院附属儿童医院)谢珊珊教授团队在《Cell Discovery》上发表了一篇题为“ALKBH3-dependent m1A demethylation of Aurora A mRNA inhibits ciliogenesis”的研究论文,首次揭示了m1A RNA修饰在纤毛生长调控中的作用机制,为纤毛病的诊断和治疗提供了新的理论基础。

一、m1A RNA修饰概述
m1A修饰是指在RNA腺苷酸含氮碱基的第一位氮原子上发生的可逆的甲基化学修饰。这种修饰广泛存在于各种生物体的RNA分子中,包括mRNA、tRNA和rRNA等。m1A修饰在RNA分子代谢、正常生理功能及疾病中发挥重要的调控作用。然而,由于技术限制和研究起步较晚,m1A修饰的具体生理功能及其调控机制仍不清楚。
近年来,随着高通量测序技术和生物信息学的发展,研究者们开始利用m1A-seq等高通量测序技术,对生物体内m1A修饰的分布和动态变化进行深入研究。这些研究不仅揭示了m1A修饰在RNA分子中的广泛存在,还初步探讨了其可能的生理功能。例如,有研究发现m1A修饰可以影响RNA的稳定性、翻译效率和剪接等过程,进而调控基因表达。

二、研究背景与意义
纤毛是细胞表面的一种触角状亚细胞结构,作为信号平台,调节许多细胞过程和胚胎发育。纤毛的生长和维持受到多种因素的调控,包括基因表达、蛋白质合成和翻译后修饰等。然而,纤毛生长的调控机制仍不完全清楚。
近年来,随着表观遗传学研究的深入,研究者们开始关注RNA甲基化修饰在纤毛生长调控中的作用。已有研究表明,m6A和m5C等RNA甲基化修饰可以影响纤毛相关基因的表达和纤毛的生长。然而,关于m1A修饰在纤毛生长调控中的作用仍缺乏深入研究。
谢珊珊教授团队的研究首次揭示了m1A RNA修饰在纤毛生长调控中的作用机制,为纤毛病的诊断和治疗提供了新的理论基础。该研究不仅有助于深入理解纤毛生长的调控机制,还为相关疾病的诊断和治疗提供了新的思路和方法。

三、研究方法与实验设计
为了研究m1A RNA修饰在纤毛生长调控中的作用,谢珊珊教授团队采用了细胞分子生物学和发育生物学等实验方法,以人视网膜色素上皮细胞和斑马鱼胚胎为模型,深入探索了m1A去甲基化酶ALBKH3在胚胎发育及纤毛生长中的作用及调控分子机制。
- 模型选择:研究团队选择了人视网膜色素上皮细胞和斑马鱼胚胎作为研究模型。人视网膜色素上皮细胞是一种具有纤毛结构的细胞,是研究纤毛生长调控的理想模型。斑马鱼则是一种常用的发育生物学研究模型,其胚胎发育过程快速且易于观察,是研究纤毛相关发育事件的重要工具。
- 实验方法:研究团队采用了多种实验方法,包括RNA干扰(RNAi)、基因敲除、蛋白质印迹(Western blot)、免疫荧光染色、实时荧光定量PCR(qRT-PCR)和高通量测序等,以全面解析m1A去甲基化酶ALBKH3在纤毛生长调控中的作用及调控分子机制。
- 实验设计:研究团队首先通过RNAi和基因敲除技术,构建了ALBKH3缺失的细胞模型和斑马鱼胚胎模型。然后,利用蛋白质印迹和免疫荧光染色等技术,观察了ALBKH3缺失对纤毛生长的影响。接着,通过qRT-PCR和高通量测序技术,分析了ALBKH3缺失对纤毛相关基因表达的影响。最后,通过蛋白质印迹和实时荧光定量PCR等技术,验证了ALBKH3通过移除纤毛促解聚因子Aurora A mRNA上的m1A位点,提高其mRNA的稳定性和翻译效率,从而抑制细胞纤毛的生长的调控机制。
四、研究结果与解析
研究团队通过一系列实验,深入探索了m1A去甲基化酶ALBKH3在纤毛生长调控中的作用及调控分子机制,取得了以下重要研究结果:
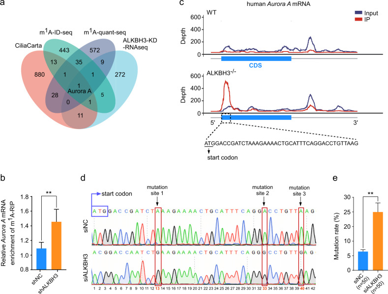
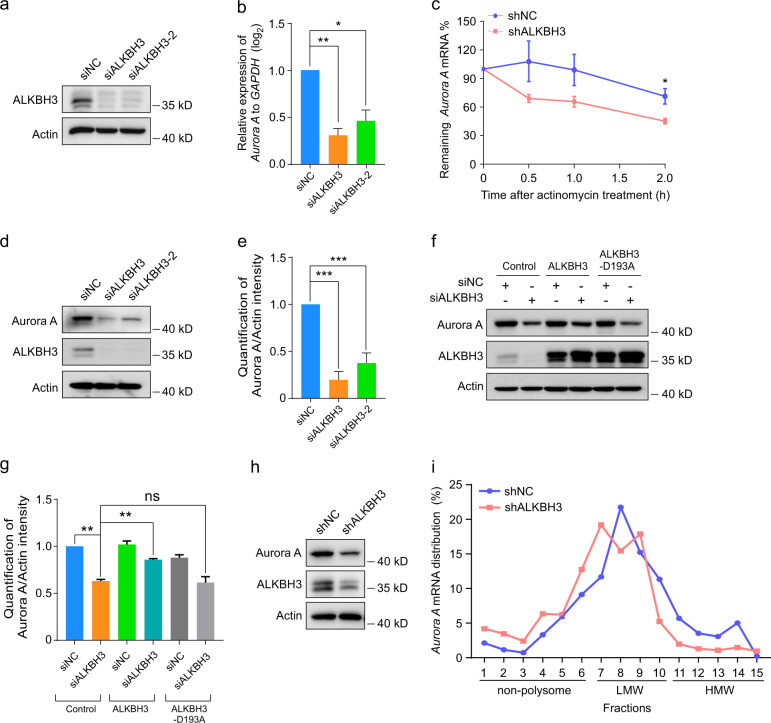
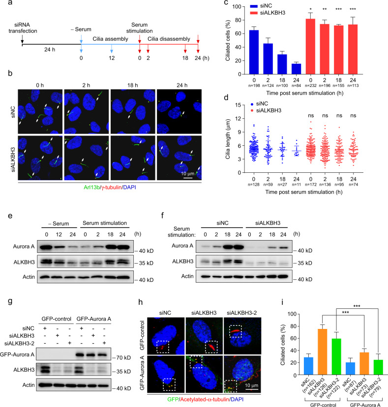
- ALBKH3通过移除Aurora A mRNA上的m1A位点抑制纤毛生长:研究团队发现,在ALBKH3缺失的细胞模型中,纤毛的生长显著增加。进一步的研究表明,ALBKH3可以通过移除纤毛促解聚因子Aurora A mRNA上的m1A位点,提高其mRNA的稳定性和翻译效率,导致Aurora A蛋白水平的增加,从而抑制细胞纤毛的生长。这一发现揭示了m1A RNA修饰在纤毛生长调控中的重要作用。
- ALBKH3在斑马鱼胚胎发育中调控纤毛相关生物学事件:研究团队利用斑马鱼胚胎模型,进一步验证了ALBKH3在纤毛生长调控中的作用。他们发现,在ALBKH3突变的斑马鱼胚胎中,纤毛的生长受到显著抑制,并伴随着多种纤毛缺陷表型,包括弯曲体、心包水肿、异常耳石和前肾管扩张等。这些结果表明,ALBKH3在斑马鱼胚胎发育过程中调控纤毛相关的生物学事件。
- ALBKH3对Aurora A mRNA的稳定性和翻译具有调控作用:为了深入解析ALBKH3调控纤毛生长的分子机制,研究团队进一步研究了ALBKH3对Aurora A mRNA的稳定性和翻译的影响。他们发现,在ALBKH3缺失的细胞中,Aurora A mRNA的稳定性和翻译效率显著降低。这一发现进一步证实了ALBKH3通过移除Aurora A mRNA上的m1A位点,提高其mRNA的稳定性和翻译效率,从而抑制细胞纤毛的生长的调控机制。

五、研究意义与未来展望
谢珊珊教授团队的研究首次揭示了m1A RNA修饰在纤毛生长调控中的作用机制,为纤毛病的诊断和治疗提供了新的理论基础。该研究不仅有助于深入理解纤毛生长的调控机制,还为相关疾病的诊断和治疗提供了新的思路和方法。
- 为纤毛病的诊断和治疗提供新靶点:纤毛病是一类由纤毛结构或功能异常引起的遗传性疾病,包括原发性纤毛运动障碍、肾囊肿病和多囊肝等。这些疾病严重影响患者的生命质量和预期寿命。谢珊珊教授团队的研究揭示了m1A RNA修饰在纤毛生长调控中的重要作用,为纤毛病的诊断和治疗提供了新的靶点。未来,研究者可以针对m1A RNA修饰或ALBKH3等关键分子,开发新的药物或治疗方法,以改善纤毛病患者的症状和生活质量。
- 推动表观遗传学研究的深入发展:表观遗传学是研究基因表达调控的学科,包括DNA甲基化、组蛋白修饰和RNA甲基化等。近年来,随着高通量测序技术和生物信息学的发展,表观遗传学研究取得了长足的进步。谢珊珊教授团队的研究揭示了m1A RNA修饰在纤毛生长调控中的重要作用,为表观遗传学研究提供了新的视角和思路。未来,研究者可以进一步探索m1A RNA修饰在其他生物过程和疾病中的作用及其调控机制,以推动表观遗传学研究的深入发展。
- 促进发育生物学研究的进步:发育生物学是研究生物体从受精卵到成熟个体的发育过程的学科。纤毛作为细胞表面的一种重要结构,在发育过程中发挥着重要作用。谢珊珊教授团队的研究揭示了m1A RNA修饰在纤毛生长调控中的作用机制,为发育生物学研究提供了新的思路和方法。未来,研究者可以进一步探索m1A RNA修饰在发育过程中的作用及其调控机制,以揭示更多发育过程中的奥秘。
结论
谢珊珊教授团队的研究首次揭示了m1A RNA修饰在纤毛生长调控中的作用机制,为纤毛病的诊断和治疗提供了新的理论基础。该研究不仅有助于深入理解纤毛生长的调控机制,还为相关疾病的诊断和治疗提供了新的思路和方法。未来,研究者可以进一步探索m1A RNA修饰在其他生物过程和疾病中的作用及其调控机制,以推动表观遗传学、发育生物学以及相关疾病诊断和治疗研究的深入发展。
| 名称 |
货号 |
规格 |
| Rabbit anti-TRMT61A Polyclonal Antibody |
abs133999-50ul |
50ul |
| Aurora A (D3E4Q) Rabbit mAb |
14475T |
20ul |
| normal mouse IgG |
sc-2025 |
200ug/0.5ml |
资料格式:
4970c90a01bf40e691c7924ea86417d0.png
查看详细文档