引言
粪菌移植(Fecal microbiota transplantation, FMT)作为一种创新疗法,近年来在治疗炎症性肠病(Inflammatory bowel disease, IBD)方面展现出巨大潜力。然而,临床研究表明,FMT的疗效存在显著的个体差异,这促使科研人员深入探究影响FMT疗效的关键因素,并寻找筛选最适患者的有效方法。近日,国际微生物学顶级期刊《Gut Microbes》发表了一项题为《FMT Rescues Mice from DSS-induced Colitis in a STING-dependent Manner》的研究,揭示了FMT治疗IBD的新机制,为优化治疗方案和提高临床效益提供了重要依据。

文献解析
一、研究背景与目的
FMT作为一种恢复肠道微生物平衡的有效手段,在治疗复发性艰难梭菌感染、IBD等肠道疾病中显示出显著疗效。然而,FMT疗效的个体差异限制了其广泛应用。因此,本研究旨在探讨影响FMT疗效的关键因素,并寻找潜在的生物标志物,以筛选最适合FMT治疗的患者。
二、研究方法
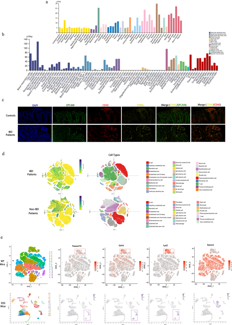
- 实验设计:研究团队采用DSS(硫酸葡聚糖钠)诱导的结肠炎小鼠模型,通过比较不同STING(干扰素基因刺激因子)表达水平的小鼠在接受FMT后的疗效差异,探究FMT治疗IBD的STING依赖性机制。
- 样本收集与分析:收集小鼠粪便样本进行16SrDNA测序,分析FMT后小鼠肠道微生物群的变化。同时,通过流式细胞术检测小鼠肠道、脾脏及肠系膜淋巴结中免疫细胞的变化。
- 机制探究:通过体外实验和基因敲除小鼠模型,进一步验证STING在FMT治疗IBD中的关键作用。

三、研究结果
- FMT疗效的STING依赖性:研究发现,FMT对DSS诱导的结肠炎小鼠的疗效依赖于STING的表达水平。高表达STING的小鼠在接受FMT后,结肠炎症状得到显著改善,而低表达STING的小鼠则疗效不佳。
- STING调节免疫细胞分化:机制研究表明,FMT通过STING对肠道Th17细胞和巨噬细胞、脾脏Th1和Th2细胞以及肠系膜淋巴结Th1细胞的分化产生调节作用。FMT下调了结肠M1/M2和脾脏Th1/Th2细胞比率,从而改善了肠道炎症中不平衡的免疫稳态。
- STING促进供体菌株定植:基于小鼠粪便样本的16SrDNA测序结果,研究发现STING促进了供体菌株(主要是乳杆菌)在受体肠道中的定植,从而重塑了受结肠炎干扰的肠道微生物群。
四、研究意义
- 揭示了FMT治疗IBD的新机制:本研究首次揭示了FMT治疗IBD的STING依赖性机制,为FMT的临床应用提供了新的理论依据。
- 为筛选最适患者提供了生物标志物:STING作为FMT治疗的关键靶点,有望成为筛选最适合FMT的个体的生物标志物,从而优化治疗方案,提高临床效益。
- 推动了肠道微生物与宿主免疫互作的研究:本研究进一步证实了肠道微生物与宿主免疫之间的密切互作关系,为肠道疾病的治疗提供了新的思路。
文献描述
一、研究背景
FMT作为一种恢复肠道微生物平衡的创新疗法,近年来备受关注。FMT通过将健康个体的粪便微生物群移植到患者肠道中,以重建健康的肠道微生物环境,从而治疗肠道疾病。然而,FMT疗效的个体差异一直是限制其广泛应用的关键因素。因此,寻找影响FMT疗效的关键因素并筛选最适患者成为当前研究的热点。

二、研究团队与资助
本研究由河南省某医院消化内科冯百岁教授团队完成,硕士研究生蒲丹、姚尧及博士周川为共同第一作者,张哲助理研究员与冯百岁教授为共同通讯作者。该研究得到了河南省科技厅、河南省卫生健康委员会及国家卫生健康委员会的资助。
三、研究方法与过程
- 实验动物与模型:研究团队采用DSS诱导的结肠炎小鼠模型,通过灌胃方式给予小鼠DSS溶液,诱导结肠炎的发生。同时,选取不同STING表达水平的小鼠进行实验。
- FMT操作:将健康小鼠的粪便样本经过处理后,通过灌胃方式移植给结肠炎小鼠。
- 样本收集与处理:在FMT后不同时间点收集小鼠粪便样本进行16SrDNA测序,分析肠道微生物群的变化。同时,通过流式细胞术检测小鼠肠道、脾脏及肠系膜淋巴结中免疫细胞的变化。
- 数据分析与统计:采用生物信息学方法对测序数据进行处理和分析,采用统计软件对数据进行统计分析。
四、研究结果与讨论
- FMT疗效的个体差异:研究发现,不同STING表达水平的小鼠在接受FMT后的疗效存在显著差异。高表达STING的小鼠在接受FMT后,结肠炎症状得到显著改善,而低表达STING的小鼠则疗效不佳。这表明STING是影响FMT疗效的关键因素之一。
- STING调节免疫细胞分化的机制:进一步研究发现,FMT通过STING对肠道免疫细胞的分化产生调节作用。FMT下调了结肠M1/M2和脾脏Th1/Th2细胞比率,从而改善了肠道炎症中不平衡的免疫稳态。这一发现揭示了FMT治疗IBD的免疫调节机制。
- STING促进供体菌株定植的作用:基于小鼠粪便样本的16SrDNA测序结果,研究发现STING促进了供体菌株(主要是乳杆菌)在受体肠道中的定植。这一发现进一步证实了STING在FMT治疗IBD中的关键作用,并揭示了FMT重塑肠道微生物群的机制。
- STING作为生物标志物的潜力:由于STING在FMT治疗IBD中的关键作用,研究团队提出STING有望成为筛选最适合FMT的个体的生物标志物。通过检测患者的STING表达水平,可以预测FMT的疗效,从而优化治疗方案,提高临床效益。
五、研究结论与展望
本研究首次揭示了FMT治疗IBD的STING依赖性机制,为FMT的临床应用提供了新的理论依据。同时,STING作为FMT治疗的关键靶点,有望成为筛选最适合FMT的个体的生物标志物,从而优化治疗方案,提高临床效益。未来,研究团队将进一步探讨STING在FMT治疗IBD中的具体作用机制,并开展临床试验验证STING作为生物标志物的可行性。此外,研究团队还将探索其他影响FMT疗效的因素,为FMT的广泛应用提供更多科学依据。

结语
FMT作为一种创新疗法,在治疗IBD等肠道疾病中展现出巨大潜力。然而,FMT疗效的个体差异一直是限制其广泛应用的关键因素。本研究通过揭示FMT治疗IBD的STING依赖性机制,为FMT的临床应用提供了新的理论依据和生物标志物。未来,随着研究的深入和临床试验的开展,FMT有望成为治疗IBD等肠道疾病的有效手段之一。
资料格式:
750e8f6ef96b48f4a59f10f00dec17f6.png
查看详细文档