19 年
手机商铺
技术资料/正文
158 人阅读发布时间:2025-05-26 14:24
肝细胞癌(Hepatocellular Carcinoma, HCC)作为全球最常见的恶性肿瘤之一,其高发病率与死亡率严重威胁着人类的生命健康。尽管近年来在肝癌的诊断与治疗方面取得了显著进展,但由于肝癌的发病机制复杂,多因素驱动且进展迅速,导致肝癌患者的预后仍然不佳。因此,深入探索肝癌的发病机制,寻找新的治疗靶点,对于提高肝癌患者的生存率具有重要意义。
近期,一篇题为“KLF14 regulates the growth of hepatocellular carcinoma cells via its modulation of iron homeostasis through the repression of iron-responsive element-binding protein 2”的研究论文,在肿瘤学领域引起了广泛关注。该研究首次揭示了Krüpple-Like Factor 14(KLF14)在肝细胞癌中的关键作用,特别是其通过调控铁稳态抑制肝癌细胞生长的分子机制,为肝癌的治疗提供了新的思路。

KLF14属于Krüpple-Like Factor(KLF)家族的一员,是一类具有锌指结构的转录因子,广泛参与细胞增殖、分化、凋亡等生物学过程。然而,关于KLF14在肝细胞癌中的具体作用尚不清楚。本研究通过收集并分析大量肝细胞癌组织样本,发现KLF14在肝癌组织中的表达水平显著低于正常肝组织,且与肝癌患者的预后呈负相关。这一发现提示,KLF14可能作为抑癌基因在肝细胞癌中发挥重要作用。
为了进一步验证KLF14的功能,研究者构建了KLF14过表达和沉默的肝癌细胞系,并通过体内外实验观察其对肝癌细胞生长的影响。结果显示,抑制KLF14的表达可促进肝癌细胞的增殖,而过表达KLF14则可显著抑制肝癌细胞的生长。这些结果表明,KLF14具有抑制肝癌细胞生长的功能,是潜在的肝癌治疗靶点。

既然KLF14能够抑制肝癌细胞的生长,那么它是如何发挥这一作用的呢?本研究深入探讨了KLF14的下游调控机制,发现KLF14通过抑制铁响应元件结合蛋白2(Iron-responsive Element-binding Protein 2, IRP2)的表达,进而调控细胞内铁的稳态。
IRP2是一种铁代谢调节蛋白,能够识别并结合铁响应元件(Iron-responsive Elements, IREs),从而调控铁相关基因的表达。在铁缺乏的情况下,IRP2与IREs结合,阻止铁代谢相关蛋白的翻译,维持细胞内铁的稳态。然而,在肝癌细胞中,IRP2的表达异常升高,导致细胞内铁代谢失衡,促进肝癌细胞的生长。
本研究发现,KLF14能够直接结合到IRP2的启动子上,招募去乙酰化酶SIRT1,降低IRP2启动子的组蛋白乙酰化水平,从而抑制IRP2的表达。随着IRP2表达的降低,其对铁代谢相关基因的调控作用减弱,导致细胞内铁含量下降,进而抑制肝癌细胞的生长。

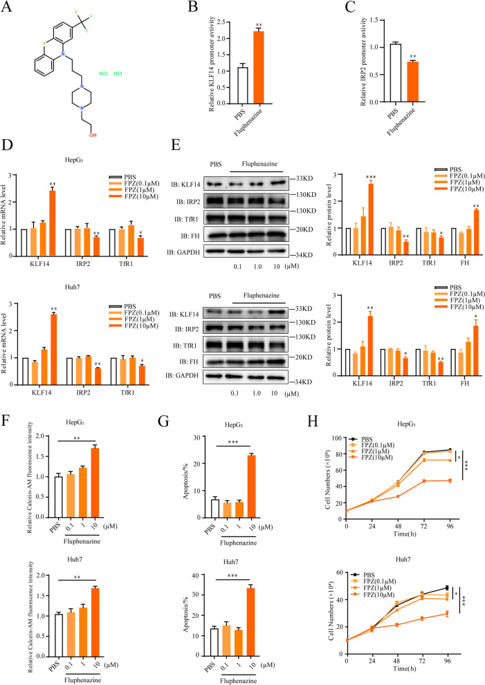
在深入研究KLF14调控机制的过程中,研究者还意外发现了一种能够激活KLF14的小分子化合物——氟醇(Fluphenazine)。氟醇原本是一种用于治疗精神疾病的药物,但本研究发现它能够通过诱导铁缺乏来抑制肝癌细胞的生长,这一作用机制与其激活KLF14密切相关。
氟醇作为KLF14的激活剂,不仅能够上调KLF14的表达,还能够通过KLF14-IRP2-铁代谢轴,抑制肝癌细胞的生长。这一发现为肝癌的治疗提供了新的药物候选,具有重要的临床价值。

本研究首次揭示了KLF14在肝细胞癌中的关键作用,特别是其通过调控铁稳态抑制肝癌细胞生长的分子机制。这一发现不仅丰富了我们对肝癌发病机制的认识,还为肝癌的治疗提供了新的思路和靶点。
未来,研究者可以进一步探索KLF14在肝癌发生发展中的具体作用机制,如KLF14与其他信号通路的交互作用、KLF14在肝癌转移和耐药中的作用等。同时,氟醇作为KLF14的激活剂,其安全性和有效性也需要在临床前和临床试验中进行进一步验证。此外,还可以基于KLF14-IRP2-铁代谢轴,开发更多针对肝癌的靶向治疗药物,为肝癌患者提供更有效的治疗方案。
总之,本研究为肝细胞癌的治疗提供了新的视角和策略,有望为肝癌患者带来新的希望。随着研究的深入和临床应用的推广,相信KLF14及其调控的铁代谢通路将成为肝癌治疗领域的重要靶点。
| 名称 | 货号 | 规格 |
| Rabbit anti-RELT Polyclonal Antibody | abs146955-100ul | 100ul |
| Rabbit anti-RELT Polyclonal Antibody | abs146955-50ul | 50ul |
| TMA-DPH | T204 | 25MG |