19 年
手机商铺
技术资料/正文
240 人阅读发布时间:2025-05-26 14:30
在肿瘤学领域,对恶性肿瘤发生、发展机制的深入探索一直是科研人员不懈努力的方向。近年来,随着分子生物学的迅猛发展,越来越多的研究聚焦于肿瘤相关基因及信号通路的异常调控,为肿瘤的诊断、治疗及预后判断提供了新的视角。其中,整合素α2(Integrin α2, ITGA2)作为一类重要的细胞表面受体,其在多种肿瘤中的异常表达与不良预后密切相关,但其具体作用机制尚不完全清楚。本文将对一篇题为“Overexpressed ITGA2 promotes malignant tumor aggression by up-regulating PD-L1 expression through the activation of the STAT3 signaling pathway”的文献进行深度解析,旨在揭示ITGA2在促进恶性肿瘤侵袭性中的新机制。

恶性肿瘤的侵袭与转移是导致患者治疗失败和死亡的主要原因。近年来,越来越多的证据表明,肿瘤微环境中的免疫逃逸机制在肿瘤进展中发挥着重要作用。程序性死亡配体1(Programmed Death-Ligand 1, PD-L1)作为免疫检查点的重要成员,通过与程序性死亡受体1(Programmed Death-1, PD-1)结合,能够抑制T细胞的活化和增殖,从而促进肿瘤细胞的免疫逃逸。因此,PD-L1已成为肿瘤免疫治疗的重要靶点。然而,PD-L1在肿瘤细胞中的异常表达机制尚未完全阐明。
ITGA2作为整合素家族的一员,参与细胞黏附、迁移、增殖等多种生物学过程。已有研究表明,ITGA2在多种恶性肿瘤中呈高表达状态,且与肿瘤的侵袭性、转移能力及不良预后密切相关。然而,ITGA2如何调控PD-L1表达进而影响肿瘤免疫逃逸的具体机制尚不清楚。本研究通过深入探讨ITGA2与PD-L1之间的关系,以及ITGA2对STAT3信号通路的调控作用,为揭示肿瘤免疫逃逸的新机制提供了重要线索。
本研究采用了一系列先进的分子生物学技术,包括基因表达谱分析、Western blotting、RT-qPCR、免疫组化、功能实验(如MTS实验、克隆形成实验、Transwell实验)以及蛋白质相互作用检测(如共免疫沉淀)等,系统地探讨了ITGA2在肿瘤进展中的作用及其机制。
研究者首先利用GEPIA等在线工具分析了ITGA2在多种癌症中的表达情况,发现ITGA2在多种恶性肿瘤中均呈高表达状态。随后,通过Western blotting和免疫组化实验对临床患者配对组织样本进行了验证,进一步确认了ITGA2在肿瘤组织中的高表达。
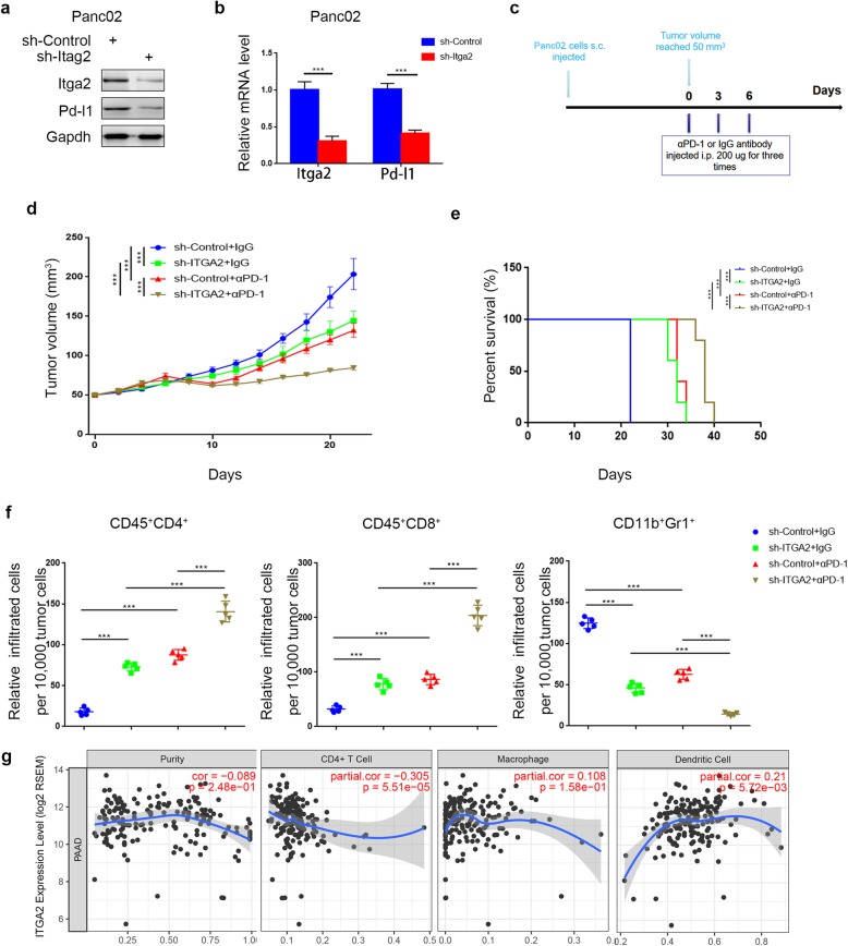
为了探究ITGA2对肿瘤细胞生物学功能的影响,研究者利用siRNA技术沉默了ITGA2的表达,并通过MTS实验、克隆形成实验和Transwell实验等功能实验,发现ITGA2沉默后肿瘤细胞的增殖、侵袭和迁移能力均受到显著抑制。相反,当ITGA2过表达时,这些生物学过程得到显著促进。这些结果表明,ITGA2在肿瘤进展中发挥着重要作用。
鉴于PD-L1在肿瘤免疫逃逸中的关键作用,研究者进一步探讨了ITGA2对PD-L1表达的调控作用。通过Western blotting和RT-qPCR实验,发现ITGA2过表达能够显著上调PD-L1的表达水平。同时,免疫组化实验也证实了ITGA2与PD-L1在肿瘤组织中的共表达关系。这些结果表明,ITGA2可能通过调控PD-L1的表达来影响肿瘤的免疫逃逸过程。
为了揭示ITGA2调控PD-L1表达的具体机制,研究者进一步探讨了ITGA2对STAT3信号通路的影响。通过共免疫沉淀实验,发现ITGA2能够与STAT3发生相互作用,并促进STAT3的磷酸化水平。磷酸化的STAT3进入细胞核后,能够结合到PD-L1的启动子区域,从而上调PD-L1的表达。这些结果表明,ITGA2通过激活STAT3信号通路来调控PD-L1的表达。

本研究通过一系列实验证实了ITGA2在恶性肿瘤进展中的重要作用及其机制。研究发现,ITGA2在多种恶性肿瘤中呈高表达状态,且与肿瘤的侵袭性、转移能力及不良预后密切相关。进一步的研究表明,ITGA2能够通过激活STAT3信号通路上调PD-L1的表达,从而促进肿瘤细胞的免疫逃逸过程。这一发现不仅揭示了ITGA2在肿瘤进展中的新机制,也为肿瘤免疫治疗提供了新的潜在靶点。
本研究通过临床样本分析和功能实验证实了ITGA2在肿瘤进展中的关键作用。ITGA2的高表达与肿瘤的侵袭性、转移能力及不良预后密切相关,表明ITGA2可能成为一个有价值的预后标志物和治疗靶点。
本研究首次揭示了ITGA2通过激活STAT3信号通路上调PD-L1表达的新机制。这一发现不仅丰富了我们对PD-L1异常表达机制的认识,也为肿瘤免疫治疗提供了新的思路。通过靶向ITGA2,可以抑制PD-L1的表达,从而增强免疫治疗的疗效。
本研究的结果具有重要的临床应用价值。一方面,ITGA2可以作为肿瘤预后判断的潜在标志物;另一方面,针对ITGA2的靶向治疗可能成为肿瘤免疫治疗的新策略。未来的研究可以进一步探索ITGA2抑制剂在肿瘤免疫治疗中的应用效果及其安全性。

本研究通过深入探讨ITGA2在恶性肿瘤进展中的作用及其机制,揭示了ITGA2通过激活STAT3信号通路上调PD-L1表达的新发现。这一发现不仅为肿瘤免疫治疗提供了新的潜在靶点,也为揭示肿瘤免疫逃逸的新机制提供了重要线索。未来的研究可以进一步探索ITGA2与其他免疫检查点分子之间的关系,以及ITGA2抑制剂在肿瘤联合治疗中的应用效果。同时,也可以开展更多的临床研究来验证ITGA2作为预后标志物的价值及其靶向治疗的疗效和安全性。随着对ITGA2研究的不断深入,我们有望为肿瘤患者提供更加精准、有效的治疗方案。
| 名称 | 货号 | 规格 |
| Rabbit anti-Phospho-Stat3(Y705) Polyclonal Antibody | abs118973-50ul | 50ul |