19 年
手机商铺
技术资料/正文
157 人阅读发布时间:2025-07-07 16:00
一、帕金森病诊断的挑战与新型分子标记物的探索
帕金森病(Parkinson's disease,PD)作为一种慢性、进展性的神经系统疾病,其典型症状包括静止性震颤、运动迟缓、肌强直和姿势平衡障碍。然而,目前PD的诊断主要依赖于患者的临床症状、影像学检查和神经心理学评估,这些方法不仅具有滞后性,而且误诊率较高。因此,探索可用于临床诊断的低侵入性新型分子标记物,并解析这些标记物参与PD的分子机制,对于预防PD和开发靶向药物具有重要意义。
近年来,随着分子生物学和遗传学研究的深入,越来越多的证据表明,非编码RNA(如circRNA)在PD的发病过程中发挥着重要作用。circRNA是一类具有环状结构的非编码RNA,它们通过调控基因表达参与多种生物过程。北京大学基础医学院张卫光教授团队在Redox Biology杂志上发表的最新研究,揭示了circRNA分子circSV2b在PD发病过程中的重要作用及其作用机制,为PD的诊断和治疗提供了新的思路。

二、circSV2b的发现与功能解析
在该研究中,张卫光教授团队首先通过RNA测序,在1-甲基-4-苯基-1,2,3,6-四氢吡啶(MPTP)诱导的PD小鼠模型中检测到33种差异表达的circRNA。MPTP是一种常用的PD造模药物,它能够特异性地损伤黑质多巴胺能神经元,模拟PD的病理过程。通过进一步筛选和验证,研究团队发现一种新的circRNA分子——circSV2b在PD小鼠中显著下调。
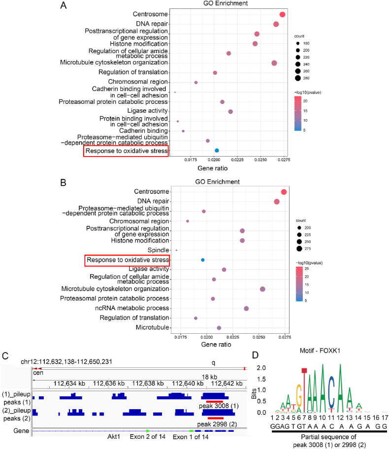
为了深入解析circSV2b的功能,研究团队采用了多种分子生物学技术,包括体外双荧光素酶报告系统、荧光原位杂交、RNA免疫沉淀、RNA pull-down、基因编辑和CUT & Tag等。这些研究结果表明,circSV2b能够竞争性结合microRNA-5107-5p(miR-5107-5p),从而缓解其对靶基因Foxk1表达的抑制。Foxk1是一种重要的转录因子,它能够通过调控Akt1的转录来影响细胞的氧化应激反应。因此,circSV2b通过这一机制,正向调控Akt1的转录,进而抵抗氧化应激损伤。

三、circSV2b-miR-5107-5p-Foxk1-Akt1轴的作用机制
在PD的发病过程中,氧化应激是一个重要的病理机制。氧化应激是指细胞内活性氧(ROS)的生成与清除失衡,导致ROS水平升高,进而引起细胞结构和功能的损伤。Akt1是一种丝氨酸/苏氨酸蛋白激酶,它能够通过磷酸化多种下游底物来调控细胞的生存、增殖和代谢。在氧化应激条件下,Akt1的激活能够保护细胞免受损伤。
该研究揭示,circSV2b通过竞争性结合miR-5107-5p,上调Foxk1的表达,进而促进Akt1的转录和激活。这一机制在PD小鼠模型中得到了验证。研究团队发现,在PD小鼠中过表达circSV2b能够通过ceRNA-Akt1轴抵抗氧化应激损伤,改善PD小鼠的运动障碍和神经元损伤。这一发现不仅揭示了circSV2b在PD发病过程中的重要作用,也为PD的治疗提供了新的靶点。
四、circSV2b作为PD诊断和治疗的新型生物标志物
除了揭示circSV2b在PD发病过程中的作用机制外,该研究还发现,血清外泌体中circSV2b的显著变化有望成为PD诊断和治疗的一种新型生物标志物。外泌体是一种由细胞分泌的纳米级囊泡,它们能够携带并传递多种生物分子,包括蛋白质、脂质和RNA等。在PD患者中,血清外泌体中的circSV2b水平发生了显著变化,这一变化与PD的病情严重程度和进展速度密切相关。
因此,通过检测血清外泌体中circSV2b的水平,可以实现对PD的早期诊断、病情监测和疗效评估。这一发现为PD的临床诊断提供了新的手段,也为PD的个性化治疗提供了可能。

五、研究意义与展望
张卫光教授团队的这项研究不仅揭示了circSV2b在PD发病过程中的重要作用及其作用机制,还为PD的诊断和治疗提供了新的思路。circSV2b的发现为PD的发病机制研究提供了新的视角,有助于深入理解PD的病理过程。同时,circSV2b作为PD诊断和治疗的新型生物标志物,为PD的临床应用提供了新的手段。
然而,尽管该研究取得了重要进展,但仍有许多问题有待进一步探索。例如,circSV2b在PD发病过程中的具体调控网络、circSV2b与其他非编码RNA(如lncRNA、miRNA)的相互作用关系、以及circSV2b在PD不同亚型中的表达差异等。此外,如何将circSV2b应用于PD的临床诊断和治疗,还需要进一步的研究和验证。
未来,随着分子生物学和遗传学技术的不断发展,相信会有更多的circRNA被发现并应用于PD的诊断和治疗。同时,通过深入研究circRNA在PD发病过程中的作用机制,有望为PD的预防和治疗提供新的策略和靶点。这将为PD患者带来更好的治疗效果和生活质量,也为神经科学领域的研究开辟新的方向。
| 名称 | 货号 | 规格 |
| Atg5 (D5F5U) Rabbit mAb | 12994S | 100ul |
| Atg3 Antibody | 3415S | 100ul |
| AMPKalpha (D63G4) Rabbit mAb | 5832S | 100ul |
| Cleaved Caspase-8 (Asp374) (18C8) Rabbit mAb | 9496S | 100ul |