19 年
手机商铺
技术资料/正文
122 人阅读发布时间:2025-07-15 16:04
放射治疗(RT)作为癌症治疗的重要手段,其疗效很大程度上取决于肿瘤细胞对辐射的敏感性。然而,传统放射治疗面临着诸多挑战,如辐射抵抗性、辐射剂量限制以及辐射对正常组织的损伤等。随着纳米技术的迅猛发展,科学家们开始探索利用纳米材料来调控和增强放射治疗的效果。近期,一篇题为《Regulating electron transportation by tungsten oxide nanocapacitors for enhanced radiation therapy》的研究文章,在癌症治疗领域引起了广泛关注。该文章提出了一种创新策略,即利用钨氧化物(WO₃)纳米电容器来调控电子传输,从而提高放射治疗的疗效。

钨氧化物纳米电容器是一种具有独特电子存储和释放特性的纳米材料。其结构类似于传统的电容器,但尺寸缩小到纳米级别,从而赋予了其独特的物理和化学性质。在放射治疗过程中,钨氧化物纳米电容器能够可逆地充放电,调控电子的传输和利用。这种特性使得钨氧化物纳米电容器成为一种理想的放射治疗增敏剂。
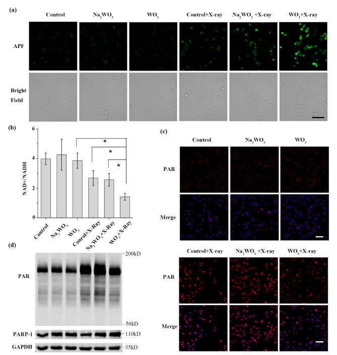
具体而言,钨氧化物纳米电容器在受到辐射时,能够捕获由水辐解产生的激发电子。这些激发电子通常会被羟基自由基(·OH)等生物分子重新结合,从而降低了它们的细胞毒性。然而,钨氧化物纳米电容器的存在有效阻止了电子与羟基自由基的重新结合,使得羟基自由基的产量保持在较高水平。此外,这些被捕获的电子还可以在辐射后从钨氧化物纳米电容器中释放,进一步消耗细胞内的NAD+并损害NAD+依赖的DNA修复机制,从而增强放射治疗的疗效。

钨氧化物纳米电容器调控电子传输的机制主要涉及两个方面:一是电子的捕获与存储,二是电子的释放与利用。在电子捕获阶段,钨氧化物纳米电容器利用其独特的纳米结构和化学性质,有效地捕获由辐射产生的激发电子。这些电子被存储在纳米电容器的内部,从而避免了与羟基自由基的重新结合。在电子释放阶段,这些被捕获的电子在辐射后从纳米电容器中释放,与细胞内的生物分子发生反应,导致NAD+的消耗和DNA修复机制的损害。
这种电子传输调控机制对放射治疗产生了显著影响。首先,它提高了羟基自由基的产量,使得更多的肿瘤细胞受到损伤。其次,它消耗了细胞内的NAD+,这是一种关键的能量分子和DNA修复因子,从而削弱了肿瘤细胞的生存能力和修复能力。最后,它损害了NAD+依赖的DNA修复机制,使得肿瘤细胞更难以修复辐射造成的DNA损伤,从而增强了放射治疗的疗效。
为了验证钨氧化物纳米电容器在放射治疗中的疗效,研究人员进行了一系列实验。他们首先合成了钨氧化物纳米电容器,并对其进行了表征和性能测试。随后,他们将这些纳米电容器与肿瘤细胞一起培养,并观察了其在放射治疗过程中的作用。
实验结果显示,钨氧化物纳米电容器显著提高了放射治疗的疗效。在相同辐射剂量下,与未使用纳米电容器的对照组相比,使用纳米电容器的实验组肿瘤细胞死亡率更高,且DNA损伤程度更严重。此外,研究人员还发现,钨氧化物纳米电容器对正常组织的损伤较小,表明其具有较好的生物安全性和选择性。
为了进一步评估钨氧化物纳米电容器的疗效,研究人员还进行了动物实验。他们构建了肿瘤模型,并将纳米电容器注射到肿瘤部位。随后,对肿瘤进行了放射治疗。实验结果显示,使用纳米电容器的实验组肿瘤体积明显缩小,且动物生存期延长。这些结果进一步证实了钨氧化物纳米电容器在放射治疗中的疗效和生物安全性。

钨氧化物纳米电容器在放射治疗中的潜在应用前景广阔。首先,它可以作为一种有效的放射治疗增敏剂,提高肿瘤细胞的辐射敏感性,从而增强放射治疗的疗效。其次,由于其具有较好的生物安全性和选择性,它有望成为一种新型的癌症治疗手段,为患者提供更多的治疗选择。
然而,钨氧化物纳米电容器在放射治疗中的应用还面临一些挑战。例如,如何进一步优化其纳米结构和化学性质,以提高其电子捕获和释放效率;如何降低其生产成本,以实现大规模生产和应用;以及如何评估其在不同肿瘤类型和不同阶段中的疗效和安全性等。
未来,研究人员将继续深入探索钨氧化物纳米电容器在放射治疗中的应用潜力。他们将通过改进合成方法、优化纳米结构、研究其与生物分子的相互作用机制等方式,进一步提高其疗效和生物安全性。同时,他们还将开展更多的临床试验和动物实验,以评估其在不同肿瘤类型和不同阶段中的疗效和安全性,为其在临床上的应用提供更有力的证据和支持。

综上所述,钨氧化物纳米电容器作为一种新型的放射治疗增敏剂,在癌症治疗领域具有广阔的应用前景。其独特的电子传输调控机制使得放射治疗的效果得到显著提高,同时保持了较好的生物安全性和选择性。然而,其应用还面临一些挑战和限制,需要进一步研究和优化。未来,随着纳米技术和生物技术的不断发展,钨氧化物纳米电容器有望成为癌症治疗领域的重要突破点之一,为患者带来更多的希望和福音。