19 年
手机商铺
技术资料/正文
129 人阅读发布时间:2025-07-15 16:11
肺癌,作为全球范围内发病率和死亡率最高的恶性肿瘤,对人类健康构成了严重威胁。随着医疗技术的不断进步,尤其是低剂量螺旋CT(LDCT)的广泛应用,肺结节的检出率显著提升。然而,这一技术虽然敏感性极高,但特异性却相对不足,导致大量良性肺结节患者接受了不必要的手术切除,不仅增加了患者的身心负担,还带来了额外的医疗风险和经济开销。尤其是对于那些不确定性肺结节(IPNs)的良恶性判断,一直是临床上的难题。因此,探索一种非侵入性的检测方法,能够准确区分IPNs的良恶性,对于肺结节的临床诊断及后续治疗策略的制定至关重要。
近日,同济大学附属上海市肺科医院的姜格宁、徐建芳、郑迪教授团队与上海思路迪生物科技有限公司(思路迪诊断)的研究团队携手,在《Journal of Nanobiotechnology》上发表了一项题为“Identification and evaluation of circulating small extracellular vesicle microRNAs as diagnostic biomarkers for patients with indeterminate pulmonary nodules”的研究论文。该研究通过深入探索患者血浆来源的小型胞外囊泡(sEV)中的microRNAs(miRNAs),成功发现了一种可用于评估IPNs良恶性的新型生物标志物。这一成果不仅为肺结节的精准诊断提供了新的思路,也揭示了血浆sEV miRNAs在肿瘤早期诊断中的巨大潜力。

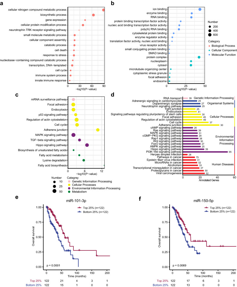
在本研究中,研究团队首先收集了大量IPNs患者的血浆样本,并通过先进的分离技术提取了血浆中的sEVs。随后,他们利用高通量测序技术对这些sEVs中的miRNAs进行了全面分析。通过严格的生物信息学筛选和验证,研究团队最终确定了五个关键的miRNAs(let-7b-3p、miR-101-3p、miR-125b-5p、miR-150-5p和miR-3168),这些miRNAs在良性结节和恶性结节患者中的表达水平存在显著差异。
基于这五个关键miRNAs,研究团队构建了一个名为CirsEV-miR的诊断模型。该模型通过计算这些miRNAs在血浆sEVs中的相对表达量,能够准确区分IPNs的良恶性。受试者工作特征曲线(ROC)分析结果显示,CirsEV-miR模型的曲线下面积(AUC)达到了0.920,表明其具有较高的诊断准确性。
此外,研究团队还发现,模型中的两个miRNAs(miR-101-3p和miR-150-5p)与患者的总生存期(OS)具有显著相关性。这意味着,这些miRNAs不仅可以作为诊断标志物,还可能参与肺结节的恶性进展过程,为患者预后评估提供重要信息。
为了进一步验证CirsEV-miR模型的广泛应用性,研究团队还对直径小于1厘米的IPNs进行了分析。结果发现,即使对于这类难以通过传统影像学手段准确判断的微小结节,CirsEV-miR模型也能表现出良好的区分效果。这一发现无疑为早期肺癌的筛查和诊断提供了新的有力工具。

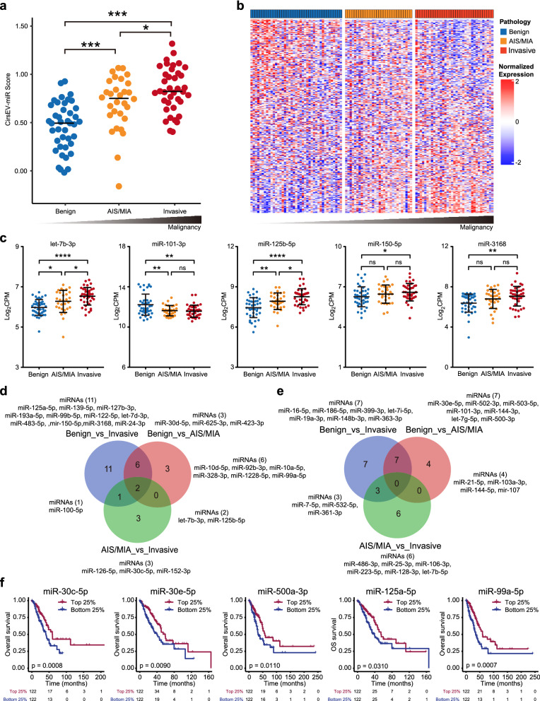
除了构建诊断模型外,研究团队还深入探讨了良性结节、原位腺癌(AIS)/微浸润腺癌(MIA)和浸润型肺腺癌患者之间血浆sEV miRNAs表达谱的差异。他们发现,在这三种亚型的患者中,五个差异表达的血浆sEV miRNAs(miR-30c-5p、miR-30e-5p、miR-500a-3p、miR-125a-3p和miR-99a-5p)的表达水平呈现逐步变化的趋势。这一发现揭示了肺结节从良性到恶性转变过程中,血浆sEV miRNAs表达谱的动态变化规律。
更重要的是,这些差异表达的miRNAs还与患者的预后OS密切相关。这意味着,通过监测这些miRNAs的表达水平,医生可以更加准确地评估患者的病情进展和预后情况,从而制定更加个性化的治疗方案。

本研究不仅为肺结节的精准诊断提供了新的生物标志物,还为肺癌的早期筛查和诊断提供了新的思路。与传统的影像学手段相比,血浆sEV miRNAs检测具有非侵入性、操作简便、准确性高等优点。一旦该技术得到广泛应用,将有望大幅度降低肺癌的漏诊率和误诊率,提高患者的生存率和生活质量。
此外,本研究还揭示了血浆sEV miRNAs在肿瘤早期诊断中的巨大潜力。随着研究的不断深入和技术的不断进步,相信未来会有更多的肿瘤相关miRNAs被发现并应用于临床实践。这将为肿瘤的早期发现、精准诊断和个性化治疗提供强有力的支持。
值得一提的是,本研究是同济大学附属上海市肺科医院与上海思路迪生物科技有限公司合作研究的又一重要成果。此前,双方已在肺癌、胰腺癌等肿瘤的早期诊断标志物发现方面取得了多项突破性进展。这些合作研究不仅促进了基础研究与临床应用的紧密结合,还推动了肿瘤早期诊断技术的不断创新和发展。
未来,双方将继续深化合作,加强跨学科、跨领域的交流与合作,共同探索更多肿瘤相关生物标志物的发现和应用。相信在双方的共同努力下,将会有更多的创新成果不断涌现,为肿瘤的早期诊断和精准治疗贡献智慧和力量。

综上所述,同济大学附属上海市肺科医院与上海思路迪生物科技有限公司合作发表的这项研究,成功发现了血浆sEV miRNAs作为不确定性肺结节诊断标志物的重要作用。这一成果不仅为肺结节的精准诊断提供了新的思路和方法,还为肺癌的早期筛查和诊断提供了新的有力工具。随着研究的不断深入和技术的不断进步,相信未来血浆sEV miRNAs检测将在肿瘤早期诊断领域发挥更加重要的作用,为人类的健康事业做出更大的贡献。
| 名称 | 货号 | 规格 |
| Calnexin (C5C9) Rabbit mAb | 2679S | 100ul |
| Calnexin (C5C9) Rabbit mAb | 2679T | 20ul |
| miRNeasy Serum/Plasma Kit (50) | 217184 | 50Test |
| miRNeasy Serum/Plasma Kit (50) | 217184 | 50Test |