19 年
手机商铺
技术资料/正文
348 人阅读发布时间:2025-07-17 09:29
肝细胞癌(HCC)作为原发性肝癌的主要类型,因其高度的异质性和复杂的肿瘤微环境(TME),一直是癌症研究和临床治疗中的难题。近年来,随着精准医疗和个体化治疗理念的深入,对HCC发病机制的深入理解成为提高治疗效果的关键。近期,上海东方肝胆外科医院王红阳院士、何雨霏、陈磊团队,联合中科院上海营养与健康研究所李虹团队,在Genome Medicine上发表了一项开创性研究,运用高精度的空间蛋白质组学和空间转录组技术,系统性地分析了肝癌TME中的肿瘤基质和癌相关成纤维细胞(CAFs),揭示了特定CAF亚群通过支持肿瘤干细胞(CSCs)存活促进肝癌发展的新机制。

1.1 技术背景与优势
空间蛋白组学作为近年来兴起的前沿技术,能够在组织样本中提供蛋白质表达的空间分布信息,这对于解析复杂肿瘤微环境中的细胞间相互作用和异质性具有重要意义。相较于传统的蛋白质组学研究,空间蛋白组学能够保留组织中的空间信息,使得研究者能够更准确地定位特定蛋白质在肿瘤及其微环境中的表达位置,从而揭示蛋白质的功能及其在疾病进展中的作用。
1.2 研究设计与实施
在本研究中,研究团队首先对6例原发性肝癌患者的石蜡包埋组织样品进行了激光捕获显微切割(LCM),将组织样本分为肿瘤实质(T-P)、肿瘤基质(T-S)、非肿瘤实质(N-P)和非肿瘤基质(N-S)四组。通过对这24个样本进行空间蛋白质组学分析,共鉴定出5656个蛋白质,为后续的功能分析和机制探索提供了丰富的数据基础。
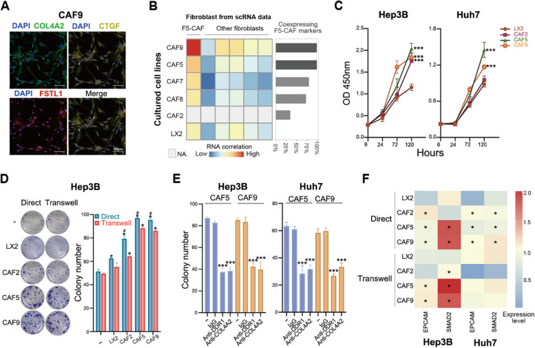
2.1 CAF亚群的多样性与异质性
CAF作为TME中的关键细胞成分,对肿瘤的生长、侵袭和转移具有重要影响。然而,CAF的多样性和异质性限制了对其功能的深入理解。在本研究中,研究团队通过空间转录组数据将原发性肝癌的细胞组成分为7个聚类,并结合空间位置信息,发现成纤维细胞是最突出的基质成分,且不同空间位置的CAF功能差异显著。通过对肿瘤组织周围的CAF进行重新聚类分析,获得了7个新的CAF亚群(F1-F7),其中F5-CAF在肿瘤/界面区域显著富集。
2.2 F5-CAF与不良预后的关联
进一步的研究发现,F5-CAF的表达水平与患者的预后密切相关。多重免疫荧光实验显示,肿瘤基质中丰富的F5-CAF与不良生存率有关,界面区域F5-CAF较多的患者存活时间较短。这一发现不仅揭示了F5-CAF作为潜在预后标志物的价值,也为针对CAF的靶向治疗提供了理论依据。

3.1 F5-CAF与肿瘤干细胞的相互作用
肿瘤干细胞是肿瘤中具有自我更新和分化潜能的细胞群体,对肿瘤的复发和转移具有重要作用。本研究发现,F5-CAF与肿瘤细胞的相互作用比其他成纤维细胞更强,它们与细胞外基质重塑和干性等过程密切相关。细胞共定位结果表明,肿瘤区域内F5-CAF与癌症细胞的相互作用显著增强,进一步证实了F5-CAF在维持肿瘤干性中的重要作用。
3.2 信号通路的调控作用
通过对F5-CAF周围的CSC进行深入分析,研究团队发现TGFB1/INHBA-SMAD2/3信号轴参与了干细胞样特性的增强和ECM蛋白沉积的调节。这一发现揭示了F5-CAF通过多种途径维持肝脏CSC干性的分子机制,为针对该信号通路的靶向治疗提供了潜在靶点。

4.1 体外实验验证
为了验证F5-CAF在促进肝癌细胞增殖和干性方面的作用,研究团队从五名PLC患者的切除肿瘤组织中建立了五个主要的CAF系。体外共培养实验表明,CAF5或CAF9的条件培养上清显著增强了癌症细胞的增殖能力及干性基因的表达。这一结果不仅进一步证实了F5-CAF的功能,也为开发针对CAF的靶向治疗药物提供了实验依据。
4.2 临床应用前景与挑战
尽管本研究揭示了F5-CAF在促进肝癌发展中的重要机制,但将其转化为临床应用仍面临诸多挑战。首先,CAF的多样性和异质性使得针对特定CAF亚群的靶向治疗难以实现精准定位。其次,CAF与肿瘤细胞之间的相互作用复杂且多样,单一靶点的治疗可能难以达到理想效果。因此,未来的研究需要进一步探索CAF与肿瘤细胞相互作用的分子机制,开发针对多个靶点的联合治疗策略,以提高治疗效果并降低副作用。

本研究运用高精度的空间蛋白质组学和空间转录组技术,系统性地分析了肝癌TME中的肿瘤基质和CAF亚群,揭示了F5-CAF通过支持肿瘤干细胞存活促进肝癌发展的新机制。这一发现不仅加深了对肝癌发病机制的理解,也为开发针对CAF的靶向治疗药物提供了理论依据和实验依据。未来,随着对CAF功能机制的深入探索和新型治疗策略的不断涌现,我们有理由相信,针对CAF的靶向治疗将成为肝癌治疗领域的重要突破点之一。同时,空间蛋白组学等前沿技术的应用也将为癌症研究和临床治疗带来更多的创新思路和方法。
| 名称 | 货号 | 规格 |
| 四色多重荧光免疫组化染色试剂盒(抗兔二抗) | abs50028-100T | 100T |
| 四色多重荧光免疫组化染色试剂盒(抗兔二抗) | abs50028-20T | 20T |
| NeuMoDx BKV, Quant Test Strip | 201800 | 1Kit |