19 年
手机商铺
技术资料/正文
206 人阅读发布时间:2025-07-18 15:09
肿瘤相关巨噬细胞(TAMs)作为肿瘤微环境(TME)的关键组成部分,在肿瘤进展中发挥着不可或缺的作用。近年来,科研人员对TAMs的极化状态及其调控机制展开了深入研究,以期发现新的治疗靶点。其中,长非编码RNA NR_109作为新兴的研究热点,被证实能够调控TAMs的极化,进而影响肿瘤微环境的重塑。

一、TAMs极化与肿瘤进展的密切联系
TAMs存在于肿瘤组织中,根据其功能和表型特征,可分为M1型和M2型。M1型巨噬细胞具有抗肿瘤作用,能够分泌促炎细胞因子,促进免疫应答;而M2型巨噬细胞则具有促肿瘤作用,通过分泌抗炎细胞因子和生长因子,支持肿瘤细胞的增殖、迁移和侵袭。TAMs的极化状态受多种因素影响,包括肿瘤微环境中的细胞因子、生长因子以及肿瘤细胞与巨噬细胞的相互作用。
研究表明,TAMs的极化状态与肿瘤进展密切相关。在肿瘤早期,M1型巨噬细胞占主导地位,发挥着抗肿瘤作用;然而,随着肿瘤的进展,M2型巨噬细胞逐渐增多,成为主导型巨噬细胞,为肿瘤细胞的生长和转移提供有利环境。因此,调控TAMs的极化状态,尤其是抑制M2型巨噬细胞的极化,成为肿瘤治疗的新策略。

二、NR_109:调控TAMs极化的新靶点
长非编码RNA(lncRNA)作为一类不具有蛋白质编码功能的RNA分子,在多种生物过程中发挥着重要调控作用。近年来,越来越多的研究表明,lncRNA与肿瘤的发生、发展及转移密切相关。其中,NR_109作为一种新兴的长非编码RNA,被证实能够调控TAMs的极化状态。
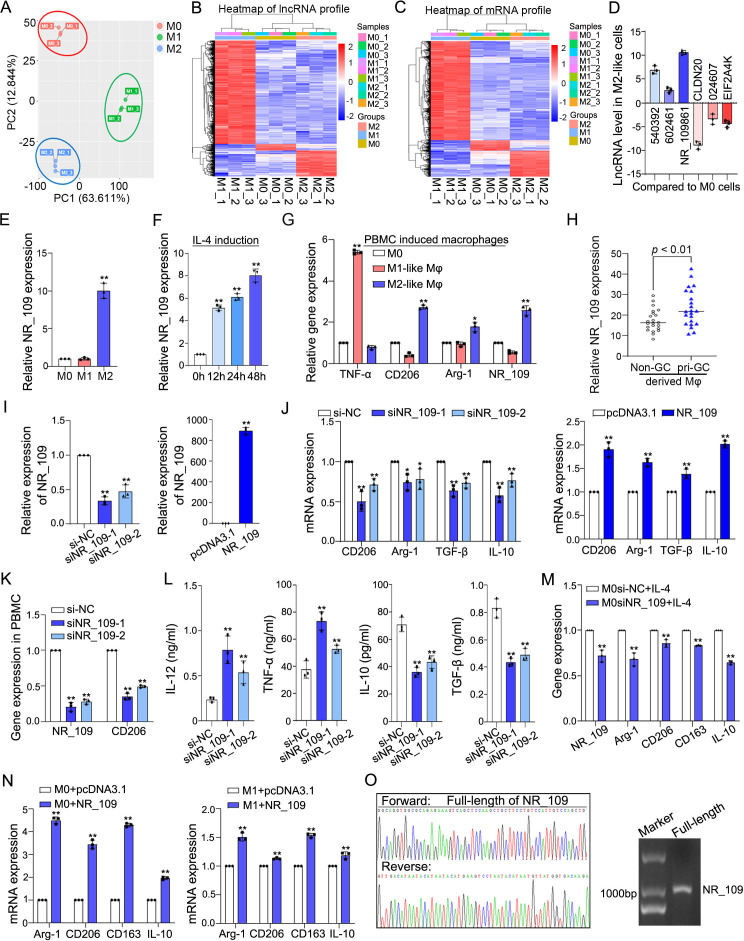
研究团队通过微阵列分析,发现NR_109在M2型巨噬细胞中高表达。进一步的研究表明,敲低NR_109能够抑制IL-4诱导的M2型巨噬细胞极化,显著降低M2型巨噬细胞对肿瘤细胞增殖和转移的支持作用。这些发现提示我们,NR_109可能作为调控TAMs极化的关键分子,参与肿瘤微环境的重塑。
三、NR_109/FUBP1/c-Myc轴:揭示NR_109调控TAMs极化的分子机制
为了深入探讨NR_109调控TAMs极化的分子机制,研究团队进行了深入的实验研究。他们发现,NR_109能够与远上游元件结合蛋白1(FUBP1)相互作用,通过竞争性结合JVT-1,抑制FUBP1的泛素化降解,从而稳定FUBP1蛋白水平。FUBP1作为一种转录因子,能够激活c-Myc的转录。而c-Myc作为一种重要的癌基因,不仅能够促进肿瘤细胞的增殖和转移,还能够通过调控TAMs的极化状态,影响肿瘤微环境的重塑。

实验结果表明,NR_109通过稳定FUBP1蛋白水平,激活c-Myc转录,进而促进M2型巨噬细胞的极化。同时,c-Myc作为转录因子,能够结合到NR_109的启动子区域,增强NR_109的转录水平,形成一个正反馈循环。这个正反馈循环的存在,使得NR_109能够持续调控TAMs的极化状态,进而影响肿瘤微环境的重塑和肿瘤进展。
四、NR_109的临床意义与潜在应用价值
研究团队进一步分析了NR_109在肿瘤患者中的表达情况及其与临床预后的关系。他们发现,在胃癌和乳腺癌患者的肿瘤组织中,NR_109在CD163+TAMs中高表达,并且与患者的临床分期呈正相关。这些发现提示我们,NR_109可能作为预测肿瘤患者预后的潜在生物标志物。
此外,NR_109在调控TAMs极化方面的关键作用,也使其成为肿瘤免疫治疗的新靶点。通过抑制NR_109的表达或功能,可以打破NR_109/FUBP1/c-Myc正反馈循环,抑制M2型巨噬细胞的极化,从而重塑肿瘤微环境,提高肿瘤免疫治疗的疗效。因此,针对NR_109的靶向治疗策略具有广阔的临床应用前景。

五、总结与展望
综上所述,长非编码RNA NR_109通过调控TAMs极化状态,参与肿瘤微环境的重塑和肿瘤进展。NR_109与FUBP1和c-Myc相互作用,形成一个正反馈循环,共同促进M2型巨噬细胞的极化。NR_109在肿瘤患者中的高表达与不良预后密切相关,使其成为预测肿瘤患者预后的潜在生物标志物。此外,针对NR_109的靶向治疗策略具有广阔的临床应用前景,有望为肿瘤免疫治疗提供新的思路和方法。
未来,我们将继续深入研究NR_109调控TAMs极化的分子机制,探索其在不同肿瘤类型中的作用差异,以及与其他免疫细胞的相互作用关系。同时,我们也将积极开展针对NR_109的靶向治疗研究,为肿瘤患者提供更加精准、有效的治疗策略。相信随着研究的不断深入,NR_109将在肿瘤免疫治疗领域发挥越来越重要的作用。
| 名称 | 货号 | 规格 |
| 六色多重荧光免疫组化染色试剂盒(鼠兔通用二抗) | abs50014-20T | 20T |
| 六色多重荧光免疫组化染色试剂盒(鼠兔通用二抗) | abs50014-100T | 100T |