19 年
手机商铺
技术资料/正文
160 人阅读发布时间:2025-07-23 15:33
在癌症治疗领域,尤其是针对肝细胞癌(Hepatocellular Carcinoma, HCC)这一高发性且致命的癌症类型,科学家们始终在不懈探索更为有效的治疗策略。近年来,随着对哺乳动物雷帕霉素靶蛋白(mammalian target of rapamycin, mTOR)在癌症发生发展中作用的深入理解,mTOR抑制剂已成为治疗HCC的重要研究方向。然而,传统mTOR抑制剂的治疗效果往往受限于其溶解性、稳定性以及生物利用度等问题。为了克服这些挑战,研究团队通过化学工程化方法,创新性地设计了一种mTOR纳米颗粒阻滞剂,实现了对HCC的高效治疗。

肝细胞癌是全球范围内最常见的恶性肿瘤之一,其发病率和死亡率均居高不下。尽管药物治疗在HCC治疗中占据重要地位,但现有药物的疗效并不理想,且常伴有严重的副作用。因此,开发新型、高效、低毒的HCC治疗药物具有迫切的临床需求。
mTOR作为细胞内一种重要的信号转导分子,参与调控细胞生长、增殖、代谢和自噬等多种生物过程。研究表明,mTOR在多种癌症中均呈现异常活化状态,与癌症的发生、发展和预后密切相关。因此,mTOR抑制剂成为癌症治疗的重要靶点之一。然而,传统mTOR抑制剂如AZD8055等,虽然具有显著的抗肿瘤活性,但由于其溶解性差、稳定性不足等问题,限制了其在临床上的应用。

为了克服传统mTOR抑制剂的局限性,研究团队采用了一种化学工程化策略,将AZD8055与一系列不饱和脂肪酸通过动态激活连接键共价偶联,形成自组装的前药共聚物纳米阻滞剂(简称纳米阻滞剂)。这种设计不仅提高了药物的溶解性和稳定性,还赋予了药物良好的生物利用度和靶向性。
研究团队首先筛选了一系列不饱和脂肪酸作为药物的促释部分,通过化学反应将其与AZD8055共价偶联。通过优化反应条件和配比,成功合成了具有优异物理化学性质的纳米阻滞剂。该纳米阻滞剂在水中能够自发形成均匀的纳米颗粒,具有良好的稳定性和分散性。
为了验证纳米阻滞剂的性能,研究团队对其进行了全面的表征和评估。通过动态光散射(DLS)和透射电子显微镜(TEM)等技术,测定了纳米颗粒的粒径和形貌;通过核磁共振(NMR)和质谱(MS)等技术,确认了药物的化学结构和纯度;通过溶解度测定和稳定性实验,评估了药物的溶解性和稳定性。实验结果表明,纳米阻滞剂具有适宜的粒径、良好的分散性和稳定性,以及较高的药物纯度。
在细胞实验中,研究团队采用人肝细胞癌细胞系,评估了纳米阻滞剂对癌细胞的增殖抑制作用。实验结果显示,纳米阻滞剂能够显著抑制癌细胞的增殖,且抑制作用强于游离药物AZD8055。此外,纳米阻滞剂还表现出良好的细胞选择性,对正常肝细胞的影响较小。
为了进一步验证纳米阻滞剂的抗肿瘤疗效,研究团队建立了原位和皮下肝细胞癌小鼠模型。通过尾静脉注射给药,观察了纳米阻滞剂对肿瘤生长的影响。实验结果表明,纳米阻滞剂能够显著抑制肿瘤的生长,且抑制作用持续时间长、效果显著。与游离药物相比,纳米阻滞剂在肿瘤组织中的药物浓度更高、分布更均匀,从而实现了更好的治疗效果。

本研究通过化学工程化方法,成功设计并合成了mTOR纳米颗粒阻滞剂。该纳米阻滞剂具有以下优势与特点:
值得注意的是,本研究还发现纳米阻滞剂在治疗过程中能够显著改善肿瘤免疫微环境。实验结果显示,纳米阻滞剂能够增加肿瘤组织内IFN-γ+CD8+T细胞和CD8+记忆T细胞的浸润数量。这些免疫细胞在抗肿瘤免疫应答中发挥重要作用,能够识别和杀伤癌细胞,从而进一步增强抗肿瘤疗效。
本研究为肝细胞癌的治疗提供了一种新的思路和方法。纳米阻滞剂作为一种创新的mTOR抑制剂,具有显著的临床应用前景。然而,在实际应用中,纳米阻滞剂仍面临一些挑战和问题:

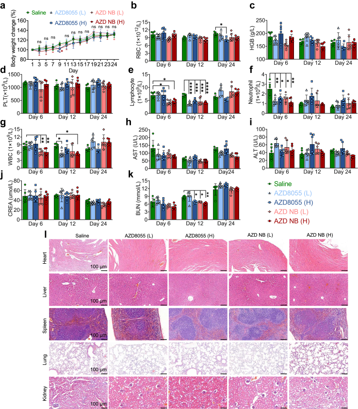
本研究通过化学工程化方法成功设计并合成了mTOR纳米颗粒阻滞剂,并验证了其在肝细胞癌治疗中的高效性和安全性。该纳米阻滞剂不仅提高了药物的溶解性和稳定性,还增强了药物的生物利用度和靶向性;同时,在治疗过程中能够显著改善肿瘤免疫微环境,进一步增强抗肿瘤疗效。
未来,研究团队将继续深化对纳米阻滞剂的研究,优化其制备工艺和质量控制方法;同时,开展更多的临床试验和个性化治疗方案研究,以推动该纳米阻滞剂在临床上的广泛应用。此外,研究团队还将探索其他类型的癌症治疗策略,为癌症患者提供更多有效的治疗手段。
| 名称 | 货号 | 规格 |
| PerCP-Cy5.5 Mouse Anti-Human CD3(UCHT1) | 560835 | 50Tst |
| Fixation/Permeabilization Solution Kit with BD Golgigtop | 554715 | 250 Tests |
| Leukocyte Activation Cocktail, with BD GolgiPlug | 550583 | 2x100uL |