19 年
手机商铺
技术资料/正文
115 人阅读发布时间:2025-07-24 09:54
在心血管疾病领域,颈动脉粥样硬化的不稳定性是导致脑血管事件的重要因素之一。近期,一篇发表于权威期刊的研究文章深入探讨了中性粒细胞胞外陷阱(Neutrophil extracellular traps, NETs)在不稳定颈动脉斑块形成中的作用机制,为我们理解这一复杂病理过程提供了新的视角。本文将对这一研究进行详尽解析,以期为相关领域的研究人员和临床医生提供有价值的参考。

颈动脉粥样硬化是全身动脉粥样硬化在颈动脉的局部表现,其不稳定性是导致急性脑血管事件,如脑卒中的重要原因。不稳定斑块的特点包括纤维帽薄、脂质核心大、炎症细胞浸润以及新生血管形成等。近年来,越来越多的研究表明,炎症反应在不稳定斑块的形成和发展中起着关键作用。其中,NETs作为一种由中性粒细胞释放的网状结构,能够捕获和杀死病原体,同时也在多种炎症性疾病中发挥着重要作用。然而,NETs在颈动脉粥样硬化,特别是不稳定斑块形成中的具体作用机制尚不清楚。本研究旨在阐明MD-1诱导的NETs在不稳定斑块形成与斑块微环境相互作用中的关键作用,为不稳定斑块的防治提供新的策略。

本研究采用了生物信息学分析、组织标本和血浆样本的实验验证等多种方法,系统研究了NETs在不稳定颈动脉斑块形成中的作用机制。
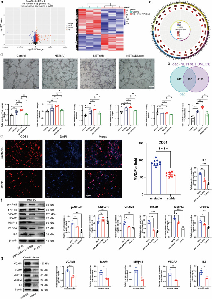
研究者首先利用生物信息学方法对颈动脉不稳定斑块相关的基因进行了筛选和分析。通过对比不稳定斑块和稳定斑块患者的基因表达谱,研究者发现了一系列与不稳定斑块形成密切相关的差异表达基因(Differentially expressed genes, DEGs)。其中,MD-1(LY86)作为一种髓样分化蛋白,在不稳定斑块患者的血浆中表达显著升高,引起了研究者的关注。
为了进一步验证MD-1与NETs的关系,研究者采用了多种实验方法。他们发现,可溶性MD-1能够通过激活Toll样受体信号通路诱导NETs的形成。这一发现揭示了MD-1在NETs产生中的重要作用,为后续研究提供了关键线索。
NETs作为一种网状结构,能够捕获和杀死病原体,同时也可能对周围细胞产生影响。研究者通过体外实验发现,NETs能够促进内皮细胞的增殖和血管新生效应,同时抑制细胞的迁移能力。这些效应与NETs的浓度直接相关,表明NETs在不稳定斑块形成中可能通过多种途径影响内皮细胞的功能。
此外,研究者还发现NETs能够激活NF-κB信号通路,从而上调ICAM1、VCAM1、MMP14、VEGFA和IL6等基因的表达。这些基因在炎症反应、血管新生和细胞黏附等方面发挥着重要作用,进一步证实了NETs在不稳定斑块形成中的关键作用。
最后,研究者还探讨了NETs与巨噬细胞的相互作用。他们发现,NETs能够刺激巨噬细胞产生更多的MD-1,从而形成一个有害的正反馈循环。这一发现不仅揭示了NETs与巨噬细胞之间的相互作用机制,也为不稳定斑块的防治提供了新的靶点。
本研究通过生物信息学分析、组织标本和血浆样本的实验验证等多种方法,系统研究了NETs在不稳定颈动脉斑块形成中的作用机制。研究发现,可溶性MD-1在血液中通过激活Toll样受体信号通路触发NETs的产生,进而介导颈动脉斑块微环境与斑块内新生血管形成之间的相互作用。NETs通过多种途径影响内皮细胞的功能,促进内皮细胞的增殖和血管新生效应,同时抑制细胞的迁移能力。此外,NETs还能够激活NF-κB信号通路,上调一系列与炎症反应、血管新生和细胞黏附相关的基因表达。最终,NETs刺激巨噬细胞产生更多的MD-1,形成一个有害的正反馈循环,进一步加剧不稳定斑块的形成和发展。
这一研究结果不仅揭示了NETs在不稳定颈动脉斑块形成中的关键作用机制,也为不稳定斑块的防治提供了新的策略。通过抑制NETs的形成或MD-1的分泌,可能有效抑制不稳定斑块的发展,从而降低急性脑血管事件的风险。

本研究成果在临床应用方面具有广阔的前景。一方面,通过检测血浆中MD-1和NETs的水平,可以作为评估颈动脉斑块稳定性的生物标志物,为临床诊断和治疗提供重要参考。另一方面,针对MD-1和NETs的靶向治疗策略可能成为不稳定斑块防治的新方法。例如,开发针对MD-1或Toll样受体信号通路的抑制剂,以及针对NETs降解或清除的干预措施,都有可能成为不稳定斑块治疗的有效手段。
然而,需要注意的是,尽管本研究在揭示NETs在不稳定颈动脉斑块形成中的作用机制方面取得了重要进展,但仍存在一些局限性。例如,本研究主要基于体外实验和动物模型,尚需在临床研究中进一步验证。此外,NETs的形成和清除涉及多种复杂的分子机制,仍需进一步深入研究以全面理解其在不稳定斑块形成中的作用。

综上所述,本研究通过生物信息学分析、组织标本和血浆样本的实验验证等多种方法,系统研究了NETs在不稳定颈动脉斑块形成中的作用机制。研究发现,NETs在不稳定斑块形成中发挥着关键作用,通过介导斑块微环境与新生血管形成之间的相互作用,促进不稳定斑块的发展。这一研究成果不仅为我们理解不稳定斑块的病理机制提供了新的视角,也为不稳定斑块的防治提供了新的策略。未来,随着相关研究的不断深入和完善,我们有望开发出更加有效的不稳定斑块治疗方法,为降低急性脑血管事件的风险做出更大贡献。
| 名称 | 货号 | 规格 |
| Rabbit anti-CCR1 Polyclonal Antibody(C-term) | abs105357-50ul | 50ul |
| InVivoPlus anti-mouse Ly6G/Ly6C (Gr-1) | BP0075-25MG | 25MG |
| InVivoPlus anti-mouse Ly6G/Ly6C (Gr-1) | BP0075-5MG | 5MG |
| MD-1 (F-5) | sc-390613 | 200μg/ml |