19 年
手机商铺
技术资料/正文
132 人阅读发布时间:2025-07-28 15:27
在探索人体复杂生理与病理机制的征途中,科学家们不断揭示出众多影响人体健康的关键因素。黄韧带肥厚(LFH),作为导致腰椎管狭窄症(LSCS)的主要原因之一,其发病机制长期以来一直是医学研究的热点与难点。近年来,一篇发表在《Experimental & Molecular Medicine》上的研究论文,为我们揭示了Clusterin(CLU)在调节机械应力介导的黄韧带肥厚中的重要作用,为理解LFH的发病机制和开发潜在治疗方法提供了新的视角。

黄韧带是连接相邻椎骨的重要结构,主要由胶原纤维和弹性纤维组成,具有保持脊柱稳定性和限制脊柱过度活动的作用。然而,在多种因素的共同作用下,黄韧带可能发生肥厚,导致椎管空间狭窄,压迫脊髓和神经根,引发严重的临床症状。LFH的发病机制复杂,涉及多种生物学过程,包括炎症反应、细胞增殖、基质合成与降解失衡等。因此,深入探究LFH的发病机制,寻找有效的治疗靶点,对于改善LFH患者的预后具有重要意义。
Clusterin(CLU)是一种广泛分布于多种组织和细胞中的多功能蛋白,具有多种生物活性,包括抑制细胞凋亡、调节炎症反应、参与组织修复等。近年来,CLU在多种疾病中的作用逐渐受到关注,包括神经退行性疾病、心血管疾病、肿瘤等。然而,CLU在LFH中的具体作用及其机制尚不清楚。本研究旨在通过一系列实验,探讨CLU在机械应力介导的LFH中的调节作用及其潜在机制,为LFH的治疗提供新的思路。

本研究采用了多种先进的技术手段,包括蛋白质组学分析、细胞培养、分子生物学实验等,对CLU在LFH中的作用进行了深入探究。
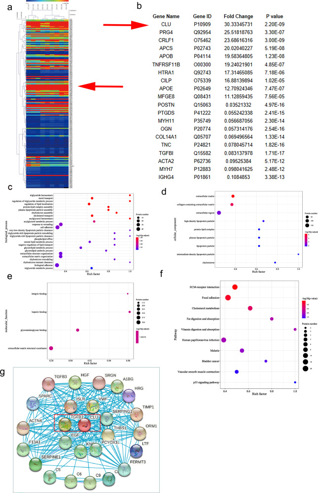
首先,研究者利用iTRAQ技术对人类黄韧带组织进行了蛋白质组学分析,发现LFH样本中CLU的表达水平显著高于非LFH样本。这一发现提示CLU可能与LFH的发病有关。
为了进一步验证CLU在LFH中的作用,研究者构建了CLU过表达和敲低模型,并观察了CLU对LF细胞增殖、迁移和基质合成的影响。实验结果显示,CLU过表达促进了LF细胞的增殖和迁移,并增加了基质蛋白(如COL1A2和α-SMA)的表达。相反,CLU敲低则抑制了LF细胞的增殖和迁移,并减少了基质蛋白的表达。这些结果表明CLU在LFH的发生和发展中发挥了重要作用。
接下来,研究者深入探究了CLU调节LFH的具体机制。通过蛋白质印迹、免疫荧光和细胞信号通路分析等方法,研究者发现CLU能够抑制机械应力和TGF-β1诱导的SMAD3活性。SMAD3是TGF-β信号通路的关键下游分子,其活性对于细胞增殖、分化和基质合成等过程至关重要。CLU通过抑制SMAD3的磷酸化和核转位,阻断了TGF-β信号通路的传导,从而抑制了LF细胞的增殖和基质合成。
此外,研究者还发现PRKD3蛋白能够稳定CLU蛋白的表达。PRKD3通过抑制CLU的溶酶体分布和降解,延长了CLU的半衰期,从而增强了CLU对LFH的抑制作用。这一发现为CLU在LFH中的稳定表达和持续发挥作用提供了新的解释。
本研究的结果表明,CLU通过调节TGF-β1信号通路负向调节机械应力介导的黄韧带肥厚。具体来说,CLU能够抑制机械应力和TGF-β1诱导的LF细胞增殖和基质合成,从而减缓LFH的进程。这一作用机制是通过抑制SMAD3的活性实现的。CLU通过抑制SMAD3的磷酸化和核转位,阻断了TGF-β信号通路的传导,从而抑制了LF细胞的增殖和基质合成。此外,PRKD3蛋白的稳定作用进一步增强了CLU对LFH的抑制作用。
本研究的结果不仅揭示了CLU在LFH中的重要作用及其机制,还为LFH的治疗提供了新的思路。CLU作为一种具有多种生物活性的蛋白,其调节机制复杂且多样。因此,针对CLU或其相关信号通路的治疗策略可能具有广泛的应用前景。例如,通过抑制CLU的表达或活性,可以减缓LFH的进程;而通过增强CLU的稳定性或活性,则可能促进组织的修复和再生。此外,由于CLU在多种疾病中均表现出重要的调节作用,因此对其深入研究还可能为其他相关疾病的治疗提供新的启示。
当然,本研究也存在一定的局限性。例如,由于实验条件的限制,本研究仅在小鼠模型上验证了CLU对LFH的抑制作用。未来需要在更多种类的动物模型上进行验证,以进一步确认CLU的作用及其机制。此外,本研究尚未探讨CLU与其他信号通路之间的相互作用关系。未来可以进一步探究CLU与其他信号通路(如Wnt/β-catenin、MAPK等)之间的相互作用关系,以更全面地理解CLU在LFH中的作用及其机制。

综上所述,本研究揭示了CLU通过调节TGF-β1信号通路负向调节机械应力介导的黄韧带肥厚的重要作用及其机制。这一发现不仅为我们深入理解LFH的发病机制提供了新的视角,还为LFH的治疗提供了新的思路。未来,我们可以进一步探究CLU在LFH中的具体作用机制及其与其他信号通路之间的相互作用关系,以期开发出更加有效的治疗策略来减缓LFH的进程并改善患者的生活质量。同时,我们也可以将CLU作为潜在的靶点进行药物筛选和开发工作,为LFH的治疗提供更多的选择。
| 名称 | 货号 | 规格 |
| PCNA (D3H8P) XP ® Rabbit mAb | 13110S | 100ul |
| N-Cadherin (D4R1H) XP ® Rabbit mAb | 13116T | 20ul |
| MMP-9 (D6O3H) XP® Rabbit mAb | 13667T | 20ul |
| Cyclin D1 (E3P5S) XP ® Rabbit mAb | 55506T | 20ul |