19 年
手机商铺
技术资料/正文
432 人阅读发布时间:2025-07-28 15:32
在生命科学领域,血管网络的研究一直占据着举足轻重的地位。它不仅作为血液流动的通道,更在调节肿瘤生长、休眠、增殖以及影响肿瘤免疫微环境中发挥着关键作用。近期,中国科学院上海有机化学研究所生物与化学交叉研究中心胡军浩课题组与临港实验室魏武课题组在The EMBO Journal上发表了一项题为“Pericyte signaling via soluble guanylate cyclase shapes the vascular niche and microenvironment of tumors”的重要研究,该研究揭示了血管周细胞通过可溶性鸟苷酸环化酶(sGC)调控血管和肿瘤微环境的全新分子机制,为临床上提高靶向肿瘤血管的治疗效果提供了新的联合用药思路。

血管网络由血管内皮细胞以及包裹在外侧的壁细胞构成,其中大血管外侧为血管平滑肌细胞,毛细血管外侧则为周细胞。传统观念认为,血管仅负责血液输送,然而近年来的研究逐渐揭示出血管在肿瘤生长和免疫调节中的复杂作用。周细胞作为血管壁的重要组成部分,具有高度的可塑性,它们不仅能够维护血管结构,还能通过调节肿瘤免疫微环境,转分化为其他细胞,如成纤维细胞,从而为肿瘤的侵袭和转移创造条件。
一氧化氮(NO)和其受体sGC在血管内皮细胞和平滑肌细胞互动中扮演着关键角色。已有研究表明,sGC在肺部血管周细胞中的表达有助于修复受损血管网络,减少免疫细胞渗透,降低肺部损伤。然而,sGC在肿瘤周细胞中的作用一直是个未解之谜,其通过调节NO-sGC信号通路是否影响肿瘤微环境的功能也尚待深入研究。

在本研究中,科研人员通过特异性敲除小鼠肿瘤周细胞中的sGC,旨在探索sGC在肿瘤周细胞中的具体作用。令人惊讶的是,他们观察到敲除sGC后,小鼠肿瘤的生长受到了显著抑制。这一发现提示我们,sGC在肿瘤周细胞中可能扮演着促进肿瘤生长的角色。
进一步的分析揭示了敲除sGC后血管结构与功能的显著受损。具体表现为血管密度降低、周细胞脱落增多、血管渗漏增加以及血管灌注受损。这些改变导致肿瘤内部缺氧现象严重,进一步加剧了肿瘤的恶性程度。
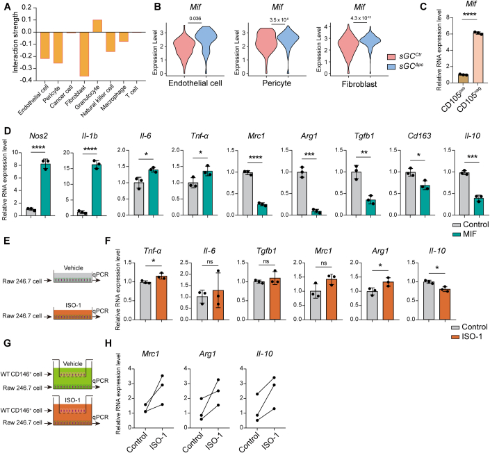
为了深入理解sGC敲除对肿瘤微环境的影响,科研人员对肿瘤进行了单细胞测序。结果发现,肿瘤中细胞间的相互作用受到了显著影响。特别是,血管微环境(vascular niche)中介导的内皮细胞与周细胞之间互作的Notch信号通路被显著抑制。这一改变导致周细胞和内皮细胞发生了广泛的转录重编程,进一步影响了肿瘤微环境的稳态。
受损的vascular niche不仅影响了细胞间的直接接触,还通过旁分泌的方式改变了肿瘤中的信号通路。研究发现,敲除sGC后,旁分泌的TGFβ以及MIF等信号通路发生了显著改变。这些改变导致CD105negCAFs(一种特定的成纤维细胞亚群)数量显著增多,以及肿瘤内的巨噬细胞(TAMs)极化发生改变。这些变化进一步加剧了肿瘤的侵袭性和转移性。
基于上述发现,科研人员进一步探索了联合用药策略的可能性。他们应用VEGFR抑制剂呋喹替尼与sGC抑制剂ODQ联合治疗小鼠肿瘤。结果发现,ODQ能够破坏内皮细胞与周细胞的互作,进而增加血管内皮细胞对呋喹替尼的敏感性。这一联合用药策略极大地提高了呋喹替尼的肿瘤抑制效果,为临床上提高靶向肿瘤血管的治疗效果提供了新的思路。

本研究不仅揭示了周细胞sGC在调控肿瘤血管新生和微环境塑造中的重要作用,还深化了我们对肿瘤周细胞和NO-sGC信号通路功能的理解。更重要的是,该研究发现sGC抑制剂可以显著提高VEGFR抑制剂抑制肿瘤生长的疗效,为增强临床抗血管新生肿瘤疗法提供了新的策略。
从基础研究的角度来看,本研究为理解血管周细胞在肿瘤微环境中的复杂作用提供了新的视角。未来的研究可以进一步探索周细胞与其他细胞类型之间的相互作用机制,以及这些相互作用如何影响肿瘤的生长和转移。
从临床应用的角度来看,本研究为开发新的抗肿瘤药物提供了潜在的靶点。sGC抑制剂与VEGFR抑制剂的联合用药策略为临床上提高靶向肿瘤血管的治疗效果提供了新的思路。未来的临床试验可以进一步验证这一联合用药策略的有效性和安全性。
此外,本研究还提示我们,在抗肿瘤治疗过程中应充分考虑肿瘤微环境的复杂性。单一药物的靶向治疗往往难以达到理想的效果,而联合用药策略则可能通过多靶点抑制来提高治疗效果。因此,未来的抗肿瘤药物研发应更加注重多靶点药物的开发和联合用药策略的探索。

综上所述,胡军浩课题组与魏武课题组在The EMBO Journal上发表的研究论文为我们揭示了血管周细胞通过sGC调控肿瘤血管新生和微环境塑造的全新分子机制。这一发现不仅深化了我们对肿瘤微环境的理解,还为临床上提高靶向肿瘤血管的治疗效果提供了新的策略。随着研究的深入和临床应用的拓展,我们有理由相信,未来的抗肿瘤治疗将更加精准、有效和安全。
本研究得到了国家自然科学基金、中国科学院、上海市科委等项目的资助,充分体现了科研合作与跨学科研究的重要性。我们期待在未来的研究中,能够有更多的科研团队加入到这一领域中来,共同推动抗肿瘤治疗的发展与进步。同时,我们也希望这一研究成果能够为广大患者带来新的希望与福音。
| 名称 | 货号 | 规格 |
| Alexa Fluor 700 Rat Anti-Mouse CD45(30-F11) | 560510 | 50ug |
| 7-AAD | 559925 | 2mL |
| FITC Rat Anti-Mouse TER-119/Erythroid Cells(TER-119) | 557915 | 100ug |
| Ms CD31 APC MEC 13.3 100ug | 551262 | 100ug |