19 年
手机商铺
技术资料/正文
143 人阅读发布时间:2025-07-29 15:19
在探讨肝细胞癌(HCC)这一恶性肿瘤的复杂发病机制和潜在治疗策略的过程中,科学界一直致力于挖掘新的关键分子靶点。近年来,细胞分裂周期相关蛋白8(CDCA8)作为一种重要的多因素调节因子,在多种癌症中的作用逐渐受到关注。与此同时,核因子Y亚基A(NF-YA)作为转录调控因子,也在多种生物过程中发挥着重要作用。本文将对一篇题为《CDCA8 induced by NF-YA promotes hepatocellular carcinoma progression by regulating the MEK/ERK pathway》的研究进行深度解析,旨在揭示CDCA8与NF-YA在肝细胞癌进展中的协同作用机制,特别是它们如何通过调控MEK/ERK信号通路影响肝癌的恶性进展。

肝细胞癌是全球范围内最常见的恶性肿瘤之一,其发病率和死亡率均居高不下。尽管近年来在诊断和治疗方面取得了显著进展,但肝细胞癌的预后仍然较差,尤其是在晚期患者中。因此,深入挖掘肝细胞癌的发病机制,寻找新的治疗靶点,对于提高患者的生存率和生活质量具有重要意义。
CDCA8是一种与细胞周期调控密切相关的蛋白,它在多种癌症中表现出异常表达,提示其可能参与癌症的发生和发展。而NF-YA作为转录因子NF-Y的亚基之一,通过调控多种基因的转录活性,参与细胞增殖、分化、凋亡等多种生物过程。近年来,有研究表明CDCA8和NF-YA在肝细胞癌中存在异常表达,且可能与肝癌的恶性进展密切相关。

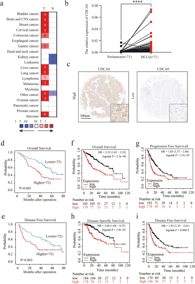
本研究首先利用生物信息学分析,在The Cancer Genome Atlas(TCGA)数据库中筛选出了新的核心致癌基因CDCA8。进一步的分析发现,CDCA8在肝细胞癌肿瘤组织中的表达水平显著高于正常肝组织,提示其可能作为肝癌的潜在致癌基因。此外,通过qRT-PCR等实验手段,验证了CDCA8在肝细胞癌组织中的高表达,并发现其高表达与肝癌患者的预后不良密切相关。
为了探究CDCA8在肝细胞癌中的具体作用,研究者们利用多种实验手段对CDCA8的功能进行了深入研究。通过CCK-8实验、EdU实验、克隆形成实验和Transwell实验等,发现CDCA8敲低能够显著抑制肝癌细胞的增殖、克隆形成和迁移能力。这些结果表明,CDCA8在肝癌细胞的生长和侵袭过程中发挥着重要作用。
进一步的研究发现,NF-YA能够上调CDCA8的表达。通过构建NF-YA过表达模型,研究者们发现NF-YA能够显著促进CDCA8的转录和表达水平。这一发现揭示了NF-YA作为转录因子,在调控CDCA8表达中的重要作用。
为了探究CDCA8与NF-YA在肝癌进展中的协同作用,研究者们进行了系列实验。首先,通过构建CDCA8和NF-YA的共表达模型,发现二者在肝癌细胞中的共表达能够显著促进细胞的增殖和侵袭能力。此外,利用RNA测序等技术手段,揭示了CDCA8与NF-YA共同调控的下游基因网络,其中包括TPM3、NECAP2和USP13等关键基因。这些基因在肝癌细胞的生长和侵袭过程中发挥着重要作用,进一步证实了CDCA8与NF-YA在肝癌进展中的协同作用。

MEK/ERK信号通路是细胞内重要的信号传导途径之一,参与多种生物过程的调控。在肝细胞癌中,MEK/ERK信号通路的异常激活与肝癌的恶性进展密切相关。本研究发现,CDCA8敲低能够显著抑制MEK/ERK信号通路的激活,提示CDCA8可能通过调控MEK/ERK信号通路影响肝癌的进展。
进一步的研究发现,CDCA8与NF-YA能够通过调控上游信号分子,如生长因子受体等,影响MEK/ERK信号通路的激活。此外,CDCA8与NF-YA还能够直接作用于MEK/ERK信号通路中的关键分子,如MEK和ERK等,影响其磷酸化水平和活性。这些结果表明,CDCA8与NF-YA通过调控MEK/ERK信号通路,影响肝癌细胞的生长和侵袭能力。
本研究通过免疫组化染色等实验手段,验证了CDCA8与NF-YA在肝细胞癌组织中的表达情况,并发现其表达水平与患者的预后密切相关。高表达的CDCA8和NF-YA与患者的不良预后显著相关,提示它们可以作为预测肝癌患者预后的重要指标。
鉴于CDCA8与NF-YA在肝细胞癌进展中的重要作用,研究者们进一步探讨了它们作为治疗靶点的可行性。通过构建动物模型,发现CDCA8敲低或NF-YA抑制能够显著抑制肝癌的生长和转移。这些结果表明,CDCA8与NF-YA具有作为肝细胞癌治疗靶点的潜力。未来,可以针对这两个靶点开发新的治疗药物或治疗方法,为肝细胞癌患者提供更多的治疗选择。

本研究通过深入挖掘CDCA8与NF-YA在肝细胞癌进展中的协同作用机制,揭示了它们通过调控MEK/ERK信号通路影响肝癌恶性进展的新途径。这一发现不仅为肝细胞癌的发病机制提供了新的见解,也为肝癌的治疗提供了新的思路。未来,将进一步探索CDCA8与NF-YA的调控网络及其与其他信号通路的相互作用关系,为开发更有效的肝癌治疗方法提供科学依据。同时,也将关注CDCA8与NF-YA在其他类型癌症中的作用机制,以拓展其在癌症治疗中的应用前景。
| 名称 | 货号 | 规格 |
| NF-YA (G-2) | sc-17753 | 200μg/ml |
| Borealin (A-5) | sc-376635 | 200μg/ml |
| p44/42 MAPK (Erk1/2) (137F5) Rabbit mAb | 4695S | 200ul |
| Anti-rabbit IgG (H+L), F(ab‘) 2 Fragment (Alexa Fluor ® 555 Conjugate) | 4413S | 250ul |