19 年
手机商铺
技术资料/正文
196 人阅读发布时间:2025-07-29 15:22
Hutchinson-Gilford早衰综合症(HGPS),又称为儿童早衰症,是一种极为罕见的遗传性疾病,患者通常在儿童时期就表现出加速衰老的症状,如皮肤松弛、骨质疏松、心血管疾病等,且生命预期远低于正常人群。这一疾病不仅给患者及其家庭带来沉重的心理和经济负担,也对医学界提出了巨大的挑战。近年来,科学家们不断探索HGPS的发病机制及潜在的治疗方法,其中,抗hsa-miR-59(以下简称抗miR-59)的研究尤为引人注目。

HGPS主要由LMNA基因中的特定突变引起,导致编码的核纤层蛋白A(lamin A)发生异常剪接,生成一种被称为progerin的毒性蛋白。Progerin在细胞核内积累,破坏核膜的稳定性,影响基因表达调控,进而引发广泛的细胞功能障碍。这些变化导致患者身体各系统加速衰老,出现一系列早衰症状。
目前,HGPS尚无有效的治疗方法。传统的药物治疗、基因治疗等手段在HGPS的治疗中效果有限,且存在诸多挑战。因此,寻找新的治疗靶点和方法,对于改善HGPS患者的预后具有重要意义。
MicroRNA(miRNA)是一类长度约为20-22个核苷酸的非编码RNA,它们在转录后水平调控基因表达,参与多种生物过程。近年来,越来越多的研究表明,miRNA的异常表达与多种疾病的发生和发展密切相关,包括HGPS。
在HGPS中,多种miRNA的表达水平发生显著变化,这些变化可能通过影响细胞周期、DNA修复、代谢等关键过程,进一步加剧疾病进展。其中,hsa-miR-59(简称miR-59)的异常上调尤为显著,成为科学家们关注的焦点。

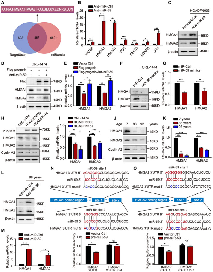
研究发现,在HGPS患者细胞及小鼠模型中,miR-59的表达水平显著升高。通过功能抑制或敲除miR-59,可以显著减轻HGPS细胞的衰老表型,包括减少DNA损伤、恢复细胞增殖能力等。这一发现为抗miR-59在HGPS治疗中的应用提供了理论基础。
MiR-59的异常表达通过影响RNA聚合酶II(RNAPII)和转录因子IIH(TFIIH)的相互作用,干扰了细胞周期相关基因的正常表达。这些基因对于维持细胞增殖和分裂至关重要。抗miR-59治疗能够恢复这些基因的正常表达,从而改善细胞周期调控,减缓HGPS细胞的衰老进程。
高迁移率族蛋白A(HMGA)家族包括HMGA1和HMGA2两种亚型,它们在胚胎发育和细胞增殖中发挥重要作用。研究表明,miR-59通过直接靶向HMGA1和HMGA2,抑制它们的表达,进而干扰细胞周期和基因表达调控。抗miR-59治疗能够解除这种抑制作用,恢复HMGA家族蛋白的正常表达水平,有助于改善HGPS细胞的生物学特性。
为了验证抗miR-59在HGPS治疗中的实际效果,研究人员构建了HGPS小鼠模型(LmnaG609G/G609G),并进行了抗miR-59治疗实验。结果显示,抗miR-59治疗能够显著改善HGPS小鼠的早衰症状,包括减少肌肉纤维化、抑制表皮变薄和真皮脂肪丢失等。此外,抗miR-59治疗还显著延长了HGPS小鼠的生存期,提高了其生活质量。
肌肉纤维化是HGPS患者常见的病理改变之一,表现为肌肉组织被纤维结缔组织替代,导致肌肉力量和功能的丧失。抗miR-59治疗能够显著减少HGPS小鼠肌肉组织中的纤维化程度,保留更多的肌肉纤维,从而改善肌肉功能。
HGPS患者的皮肤通常表现出明显的松弛和变薄,真皮脂肪层减少。抗miR-59治疗能够抑制这种皮肤变化,保持皮肤的弹性和厚度,减少皱纹和松弛现象。
最重要的是,抗miR-59治疗显著延长了HGPS小鼠的生存期。这一发现不仅验证了抗miR-59在HGPS治疗中的有效性,也为未来临床试验的开展提供了有力支持。

尽管抗miR-59在治疗HGPS中展现出巨大的潜力,但其在临床应用前仍面临诸多挑战。首先,需要进一步优化抗miR-59的递送系统,以实现高效、特异性的靶向给药。其次,需要深入研究抗miR-59治疗的安全性和长期效果,以确保其在临床应用中的安全性和有效性。此外,还需要进一步探索抗miR-59与其他治疗方法的联合应用策略,以进一步提高HGPS的治疗效果。

抗hsa-miR-59作为一种新型的治疗策略,为Hutchinson-Gilford早衰综合症患者带来了新的希望。通过抑制miR-59的异常表达,可以显著改善HGPS细胞的衰老表型,减轻早衰症状,延长生存期。然而,要实现抗miR-59在临床上的广泛应用,还需克服诸多挑战。未来,随着研究的不断深入和技术的不断进步,相信抗miR-59将成为治疗HGPS的有效手段之一,为患者带来实质性的福音。同时,这一研究也将为其他早衰性疾病的治疗提供有益的借鉴和启示。
| 名称 | 货号 | 规格 |
| normal mouse IgG | sc-2025 | 200μg/0.5ml |
| CDK7 (MO1) Mouse mAb | 2916S | 100ul |
| HMGA1 (D6A4) XP ® Rabbit mAb | 7777S | 100ul |
| HMGA2 (D1A7) Rabbit mAb | 8179T | 20μl |