19 年
手机商铺
公司新闻/正文
454 人阅读发布时间:2021-11-18 10:44
研究背景:结直肠癌(CRC)是全球第三大最常见的癌症,也是癌症相关死亡的第四大原因。约20%的新诊断的CRC患者[3]发生远处转移,是患者死亡和预后不良的主要原因之一。CRC具有较高的肿瘤内异质性和亚克隆混合,因此专注于大量组织的测序存在一定的局限性,单细胞全外显子测序的出现可以弥补这一遗憾。

图片来自今日头条
四川大学华西医院肠胃外科团队在Genome Medicine发表新研究,利用单细胞全外显子测序(scWES)技术揭示了结直肠癌(CRC)肝转移患者癌细胞中的罕见突变,并定义了原发和转移性肿瘤细胞克隆的不同基因组概况。

实验设计
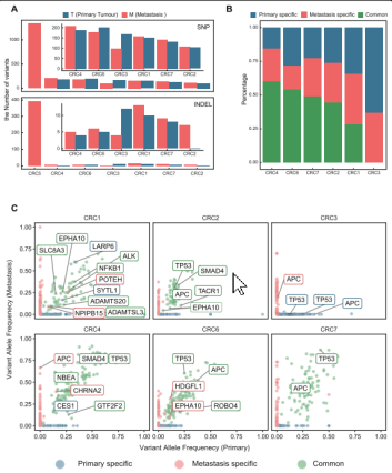
使用7名结直肠癌(CRC)肝转移患者,分别选取原位及转移瘤组织、肿瘤近端及远端正常组织,利用Bulk全外显子测序(WES)和单细胞全外显子测序(scWES),描绘其演化模式。

Bulk-WES结果显示匹配的原位及转移灶间基因组差异水平较低;scWES结果揭示了与肿瘤进展相关的罕见突变,定义了两个独立的细胞群,提示了原发和转移性肿瘤细胞之间的不同演化轨迹;

BulkWES数据

scWES数据
ScWES显示,与原发性肿瘤细胞群中,有24各具有高比率的非同义突变率的基因出现在转移性肿瘤细胞群。并且通过干扰高突变率基因证明影响细胞迁移能力。

优推荐:
DNeasy Blood&Tissue Kit (69506)
用于组织、血液等样本DNA提取试剂,平均产量可达到30mg。
REPLI-g Single cell Kit(150345)
用于1至1000个细胞DNA无偏倚扩增试剂盒,扩增的DNA平均长度大于10 kb,并且覆盖所有基因组位点。产量可达到40ug,适用于细胞、血液、肿瘤、细菌、花粉等多种样本。
QIAseq human Exome Kit(333937)
全外显子杂交捕获试剂盒,捕获区域设计仅为33M,对CCDS、RefSeq的覆盖度依旧高达99.7%和99.1%,杂交时间最低仅需30min,总建库时间可控制在WES文库的构建。
QIAseq FX DNA Library UDI Kit(180477)
基于FX酶片段化技术的DNA文库构建试剂盒,含有384种双端标签(UDI)接头,适用于基于杂交捕获的白详测序或WGS应用。
FlexiTube siRNA(1027417)
FlexiTube siRNA可对少量基因进行经济高效的RNAi分析。人类、小鼠和大鼠基因的siRNA提供5 nmol或20 nmol两种规格,对于人类和小鼠基因还有更经济的1 nmol规格可供选择。
FlexiTube GeneSolution含有4条预选的siRNA,用于特定靶基因(各1 nmol)。
上海优宁维生物科技股份有限公司
试剂 | 耗材 | 仪器 | 软件 | 定制 | 实验服务 | 供应链
免费热线:4008-168-068
咨询邮箱:info@univ-bio.com
订购商城:www.univ-bio.com
微信公众平台:优宁维抗体专家,欢迎关注!
小优博士(小程序):5大课堂, 让你的科研不再难!