19 年
手机商铺
公司新闻/正文
278 人阅读发布时间:2022-02-17 09:44
甲基化主要调节基因的表达和关闭,包括DNA甲基化和蛋白质甲基化(组蛋白甲基化研究最多),这两种修饰都是在不改变DNA碱基种类与数量的前提下使生物体表型呈现出多样化,与癌症、衰老、老年痴呆等许多疾病密切相关,是表观遗传学的重要研究内容之一。因此甲基化在近年的研究中也呈现明显的递增趋势。

今天给大家分享两篇文章,带你了解Alpha技术。
一、Nature解析DNMT3A2/DNMT3B3与核小体的结合模式
该研究团队利用Cryo-EM技术首次解析了de novo DNA甲基转移酶(DNMT3A2/DNMT3B3)和天然底物核小体的高分辨率结构,阐述了DNMT3A2/DNMT3B3与核小体的结合模式,提出了全基因组DNA甲基化的模型。

a.利用AlphaScreen实验测定His标记的DNMT3A2-DNMT3B3复合物与生物素标记的NCP相互作用。
二、Nat Genet解析DNMT3调控的新机制
研究者发现DNMT3A1的N末端区域与Polycomb抑制复合物1(PRC1)催化的组蛋白H2A第119位赖氨酸泛素化(H2AK119ub)修饰之间存在一种新的相互作用,并与之前报道的DNMT3A受PWWP引导与H3K36me2结合发生作用处于竞争关系。DNMT3A通过这两种竞争募集机制调节CpG从头甲基化的动态平衡。

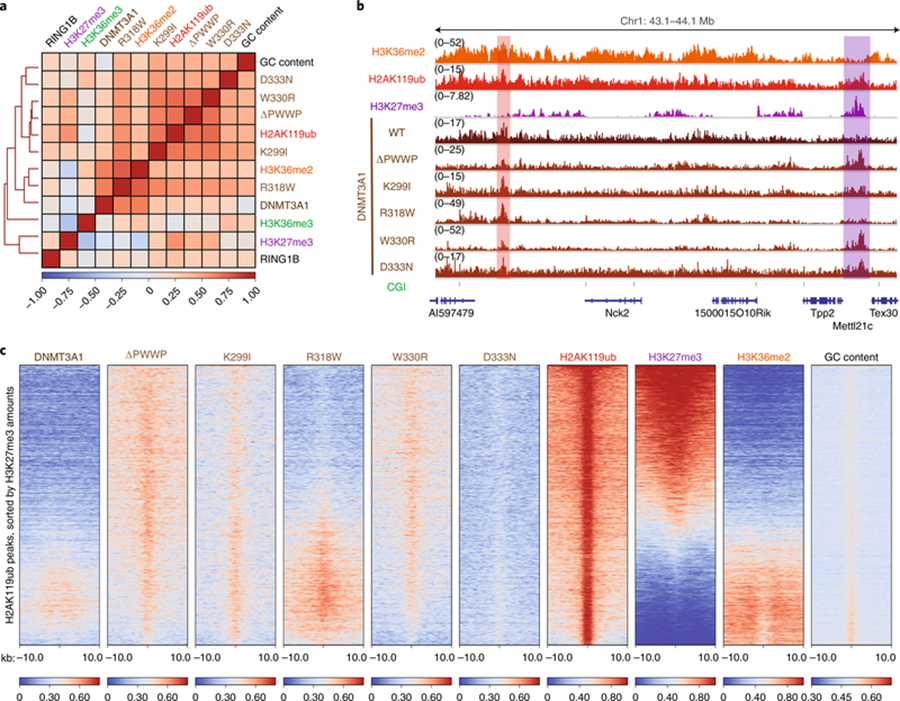
之前研究表明,DNMT3A受 PWWP 结构域引导与H3K36me2 和 H3K36me3结合,为了更好地了解 DNMT3A 突变体靶向调控作用,作者在间充质干细胞MSCs中构建了DNMT3A1 的野生型、PWWP结构域缺失(ΔPWWP)、和 DNMT3A1突变体(K299I、R318W、W330R 和 D333N),通过使用染色质免疫沉淀和测序(ChIP-seq)获得每个突变体的全基因组图谱,将其与MSCs中组蛋白翻译后修饰(H3K36me2、H3K36me3、H3K27me3和H2AK119ub)和PRC1亚基RING1B的基因组分布模式进行比较,同时发现DNMT3A1从H3K36me2修饰富集区域重新定位到了Polycomb调控的CpG岛上,无论PRC2催化三甲基化组蛋白H3赖氨酸27 (H3K27me3)生成多少,DNMT3A PWWP突变体会在由PRC1介导的单泛基化组蛋白H2A赖氨酸119 (H2AK119ub)生成的区域积累,携带PWWP突变的DNMT3A与H2AK119ub修饰的共定位水平远强于PRC2催化的H3K27me3修饰(图1图2)。

图1 由于PWWP 结构域缺失,促进了疾病突变体中DNMT3A与 H2AK119ub 的共定位。

图2 DNMT3A 定位到 CGI 需要 PRC1 催化的 H2AK119ub 沉积
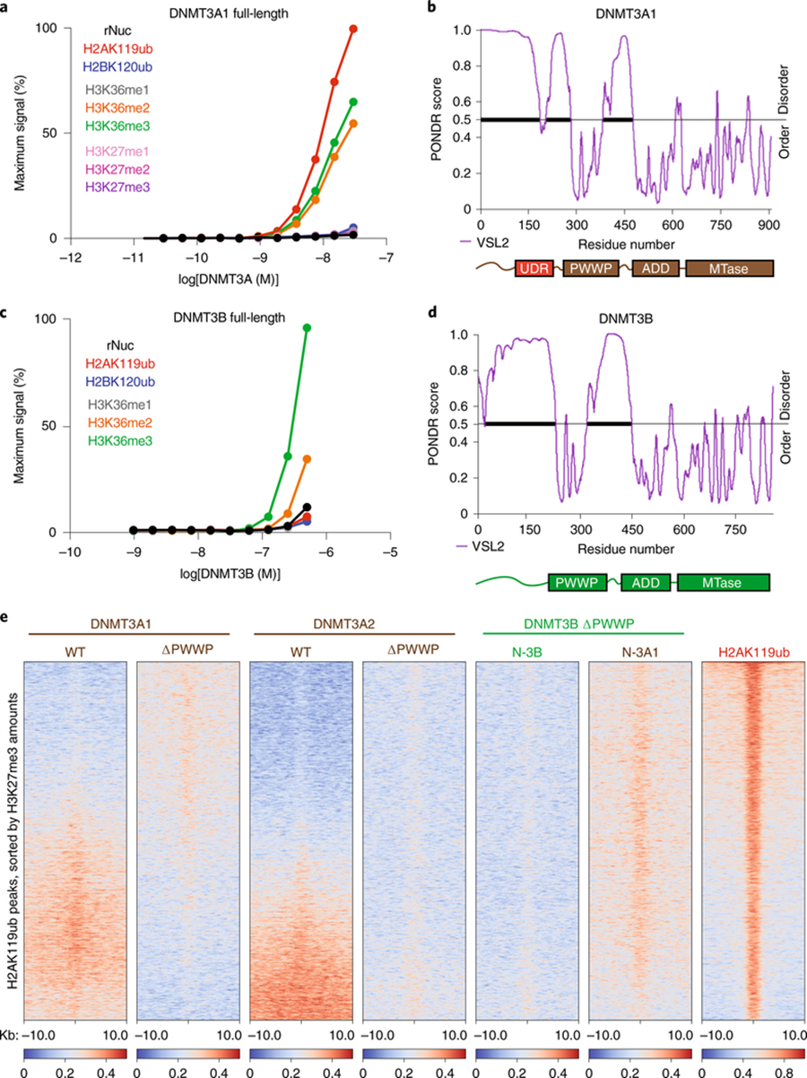
作者推断野生型DNMT3A 可能具有结合 H2AK119ub 的潜在能力,当PWWP 域功能丧失时,这种能力在细胞中增强。因此采用AlphaLISA技术来验证DNMT3A1与不同修饰的核小体间的结合能力,观察到 DNMT3A1 与H2AK119ub 修饰的核小体有强烈的结合,与H3K27me3修饰的核小体间则不存在。接下来作者将DNMT3A1的N端结构域替换在删除了PWWP结构域的DNMT3B上,DNMT3B 与 H3K36me3 和H3K36me2 修饰的核小体结合,但与 DNMT3A1 不同,在体外不能与H2AK119ub 修饰的核小体相互作用。DNMT3B 的氨基末端部分也缺乏界限分明的有序结构域,表明UDR 介导的 H2AK119ub 识别可能对 DNMT3A1具有特异性,表明DNMT3A1和H2AK119ub修饰的相互作用是通过其N末端区域介导的(图3)。

图3 DNMT3A 通过 N 端 UDR 直接与 H2AK119ub 相互作用
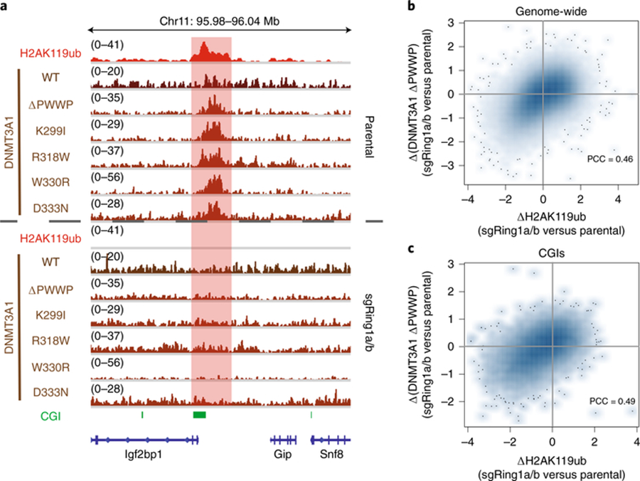
最后,研究者通过在携带PWWP结构域突变DNMT3A的细胞中敲除PRC1(Ring1a/b),但保留PRC2(Ezh2),观察到富含 H2AK119ub 的 CGI 处的 DNA 高甲基化被 PRC1 的缺失和伴随的DNMT3A1 K299I 和 W330R 突变募集的缺失所消除,在全基因组范围内,DNMT3A1K299I 和 W330R 突变体的表达以依赖于 PRC1 的方式促进 H2AK119ub 富集区域的高甲基化,K299I 和 W330R 突变细胞中的 CGI 高甲基化同样需要PRC1,证明了敲除能够破坏携带PWWP突变的DNMT3A与CpG岛的结合。这进一步证明了DNMT3A通过与PRC1催化的H2AK119ub修饰相互作用,最终导致CpG岛超甲基化(图4)。

图4 DNMT3A 介导的 CGI 高甲基化依赖于 PRC1
Alpha技术介绍
Alpha(Amplified Luminescent ProximityHomogenous Assay)是一项基于微珠靠近的均相检测技术(无需洗涤),几乎可以胜任所有的分子相互作用研究。
检测原理:细胞裂解液,细胞上清或血清样品中的待测物分别被生物素化抗体和受体微珠偶联的抗体识别,形成三明治形式。之后加入链霉亲和素包被的供体微珠结合生物素化抗体。在680nm激光的激发下,表面涂布高浓度光敏剂的供体微珠被激活并使周围环境中的氧分子转化成高能活跃的单体氧(singletoxygen),在4微秒的半衰期内,单体氧在溶液中扩散触发受体微珠上的化学分子,并瞬间激发化学级联放大反应后最终使受体微珠产生615nm光信号,产生的光信号与被检测的浓度成正相关(图1)。Alpha技术几乎是全能的,因为微珠表面可以包被上不同的生物分子以满足特定物质的检测。

图1 Alpha技术的一般原理
技术优势:
长波长高强度单色激光激发,短波长检测,减少干扰。
化学发光信号检测,低背景,高信噪比,信号半衰期达4us。
102扩散距离可达200nm,应用范围更广,更适合大分子检测。
检测灵敏度高达10-17mol,节省样品,节省成本。
高动态检测范围、无需稀释、均相检测无需洗涤。
VICTOR®Nivo™多模式微孔板读板仪

新的VICTOR®Nivo™多模式微孔板读板仪配置了高灵敏Alpha技术的所有硬件,680nm激光光源用来激发供体微珠,D660专业二向色镜和Alpha 专用发射滤光片。同时,VICTOR Nivo通过特殊的设计,阻拦激发时发射信号的检测,从而降低了背景信号。配置吸光度、化学发光、荧光强度、时间分辨荧光、荧光偏振、Alpha技术六种检测模式,绝大多数模式可以实现顶部和底部检测,搭配32位滤光片转轮,实现更好的灵敏度和更大范围的高信价比。

上海优宁维生物科技股份有限公司
试剂 | 耗材 | 仪器 | 软件 | 定制 | 实验服务 | 供应链
免费热线:4008-168-068
咨询邮箱:info@univ-bio.com
订购商城:优宁维商城
微信公众平台:优宁维抗体专家,欢迎关注!
小优博士(小程序):5大课堂, 让你的科研不再难!

