19 年
手机商铺
公司新闻/正文
557 人阅读发布时间:2022-11-21 15:46
衰老是生命过程的必经阶段,而中枢神经系统是人体受衰老影响最大的系统之一。衰老大脑中新生的神经细胞数量逐渐减少,免疫炎症增加、大脑功能减退。但目前还不清楚中枢神经系统衰老的机制。小优博士为大家整理了10篇近期发表的神经系统衰老相关的高分文章,希望能够帮助到大家。
1) Gamma-H2AX upregulation caused by Wip1 deficiency increases depression-related cellular senescence in hippocampus
研究背景:
1. Wip1敲除导致小鼠嗅球新生神经细胞降低,异常的海马树突棘,海马依赖的情景记忆缺陷。
2. Wip1敲除导致成年鼠焦虑样和抑郁样行为增加。
3. 抑郁与细胞衰老有关。
4. Wip1基因缺失促进小鼠胚胎纤维母细胞衰老和γ-H2AX活性增加。
研究思路:
1. Wip1-KO小鼠行为学测试、衰老细胞检测。
2. 抗抑郁药物给药,观察治疗效果。
3. CUMS造模。
4. 抗抑郁药给药CUMS模型小鼠,观察治疗效果。
主要研究结论:
1. Wip1-KO小鼠表现出海马衰老细胞增加,γ-H2AX活性增加。
2. 抑郁药物fluoxetine没法挽救Wip1-KO小鼠抑郁样行为、细胞衰老和γ-H2AX活性。
3. WT小鼠暴露在CUMS压力下,海马衰老细胞增加,γ-H2AX活性增加,Wip1表达下降。
4. 抗抑郁药物fluoxetine能够抑制WT小鼠CUMS介导的抑郁症状和细胞衰老。

图示:Wip1-KO小鼠海马衰老细胞增多,γ-H2AX活性增加。
产品推荐:
| 货号 | 名称 |
| 9947 | DNA Damage Antibody Sampler Kit |
| 602010 | Senescence-associated β-galactosidase staining |
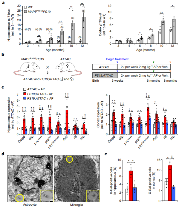
2) Clearance of senescent glial cells prevents tau-dependent pathology and cognitive decline
原文链接:https://www.nature.com/articles/s41586-018-0543-y
研究背景:
1. 衰老细胞参与动脉粥样硬化和骨关节炎,但在神经退行疾病的功能未知。
2. PS19转基因小鼠表现胶质增生、神经纤维缠结、神经死亡和认知功能减退。
研究思路:
1. PS19小鼠衰老细胞检测。
2. 清除衰老细胞后检测神经症状。
主要研究结论:
1. 衰老的星形胶质细胞和衰老的小胶质细胞在PS19小鼠中聚集。
2. 清除衰老细胞减少胶质增生、tau过度磷酸化、保护认知功能。

图示: INK-ATTAC转基因去除积累在PS19小鼠大脑中的衰老星形胶质细胞和衰老小胶质细胞。
产品推荐:
| 货号 | 名称 |
| 57519 | FastScan™ Total Tau ELISA Kit |
| 30505 | Phospho-Tau Ser202/Thr205(E6S2W) Rabbit mAb |
| 96628 | Phospho-Tau Family Antibody Sampler Kit |
| 35574 | Mature Neuron Marker Antibody Sampler Kit |
| 50748 | Astrocyte Markers Antibody Sampler Kit |
| 90298 | Mouse Microglia Marker IF Antibody Sampler Kit |
3) Obesity-Induced Cellular Senescence Drives Anxiety and Impairs Neurogenesis
原文链接:https://www.cell.com/cell-metabolism/fulltext/S1550-4131(18)30745-9
研究背景:
1. 肥胖与许多神经退行疾病和精神疾病有关。
2. 肥胖导致衰老细胞增多。
3. 清除衰老细胞能够减缓年龄相关的疾病。
研究思路:
1. 肥胖模型小鼠的行为学测试和衰老细胞检测。
2. 衰老细胞的特征检测。
3. 清除衰老细胞对行为和神经前体细胞的影响。
主要研究结论:
1. 肥胖小鼠表现焦虑样行为。
2. 肥胖导致胶质细胞衰老。
3. 衰老细胞脂质堆积。
4. 清除衰老细胞减弱肥胖导致的焦虑样行为。
5. 清除衰老细胞减少系统炎症。
6. 清除衰老细胞挽救神经前体细胞。

图示:肥胖介导的细胞衰老驱动焦虑和损伤神经发生
产品推荐:
| 货号 | 产品 |
| I7643-50 | In situ Hybridization Kit BioAssay™ (ISH) |
| 56062 | Senescence Marker Antibody Sampler Kit |
| LX-ARY006-A | Proteome Profiler Mouse Cytokine Array Kit, Panel A |
| LX-ARY020 | Proteome Profiler Mouse Chemokine Array Kit |
4) Tau oligomer induced HMGB1 release contributes to cellular senescence and neuropathology linked to Alzheimer’s disease and frontotemporal dementia
原文链接:https://www.cell.com/cell-reports/fulltext/S2211-1247(21)00832-9
研究背景:
1. Tau寡聚体是神经毒性最高的tau 物质。
2. 星形胶质细胞中tau累积介导神经功能异常和记忆缺陷。
3. 衰老细胞分泌HMGB1,引发炎症。
研究思路:
1. Tau寡聚体的检测。
2. 衰老细胞的检测。
3. 体外培养原代星形胶质细胞,使用Tau寡聚体刺激细胞。
4. HMGB1抑制剂处理星形胶质细胞,检测细胞衰老。
5. HMGB1抑制剂给药hTau小鼠,检测tau病理和认知能力。
主要研究结论:
1. Tau寡聚体相关的星形胶质细胞展现衰老样表型。
2. Tau寡聚体介导HMGB1释放和细胞衰老。
3. 抑制HMGB1减弱tau病症、细胞衰老和神经炎症。

图示:Tau寡聚物诱导的HMGB1释放有助于与阿尔茨海默病和额颞叶痴呆相关的细胞衰老和神经病理
产品推荐:
| 货号 | 产品 |
| 23833 | Senescence Associated Secretory Phenotype(SASP) Antibody Sampler Kit |
| 1690-HMB | Recombinant Human HMGB1 Protein, CF |
| sc-391005 | Thioflavine S |
5) Rack1 is essential for corticogenesis by preventing p21-dependent senescence in neural stem cells
原文链接:https://www.cell.com/cell-reports/fulltext/S2211-1247(21)01082-2
研究背景:
1. 神经干细胞的增殖、分化和成熟对神经系统发育至关重要,但是分子信号调控不明。
2. 神经干细胞的衰老参与胚胎发育。
3. Rack1参与小脑形态发生。
研究思路:
1. 在皮质前体细胞敲除Rack1基因检测皮质发育、神经干细胞的增殖、分化和迁移。
2. 神经干细胞衰老检测。
3. 敲除p21检测细胞衰老和皮质发生。
4. Rack1相互作用蛋白检测。
主要研究结论:
1. Rack1缺失导致小头畸形。
2. Rack1缺失导致细胞衰老。
3. 在Rack1突变的神经干细胞中敲除p21可恢复皮质发育。
4. Rack1-Smad3相互作用抑制神经干细胞衰老。

图示:Rack1通过防止神经干细胞中p21依赖性衰老而参与皮质生成
产品推荐:
| 货号 | 产品 |
| 9869 | Cyclin Antibody Sampler Kit |
| 9932 | Cell Cycle Regulation Antibody Sampler Kit |
| 9868 | CDK Antibody Sampler Kit |
| 12747 | Smad2/3 Antibody Sampler Kit |
| 12001 | PathScan® Phospho-Smad2 (Ser465/467)/Smad3 (Ser423/425) Sandwich ELISA Kit |
| 9656 | StemLight™ Pluripotency Antibody Kit |
6) Loss of SATB1 Induces p21-Dependent Cellular Senescence in Post-mitotic Dopaminergic Neurons
原文链接:https://www.cell.com/cell-stem-cell/fulltext/S1934-5909(19)30348-0
研究背景:
1. SATB1是转录调节因子,是帕金森疾病的风险因素。
2. 衰老细胞在帕金森患者脑中聚积。
3. 衰老细胞诱发炎症。
研究思路:
1. 人胚胎干细胞来源的多巴胺细胞培养。
2. SATB1基因敲除。
3. 衰老细胞检测。
4. 衰老细胞细胞器功能分析。
5. SATB1与CDKN1A相互作用分析。
6. 在小鼠多巴胺神经元中敲低SATB1检测细胞衰老。
主要研究结论:
1. 敲除SATB1导致多巴胺能神经元衰老。
2. SATB1抑制CDKN1A。
3. SATB1介导的多巴胺能神经元衰老导致胶质细胞激活。

图示:SATB1缺失诱导有丝分裂后多巴胺能神经元p21依赖性细胞衰老
产品推荐:
| 货号 | 产品 |
| LX-CHIP-seq | ChIP-seq |
| LX-RNA-seq | RNA-seq |
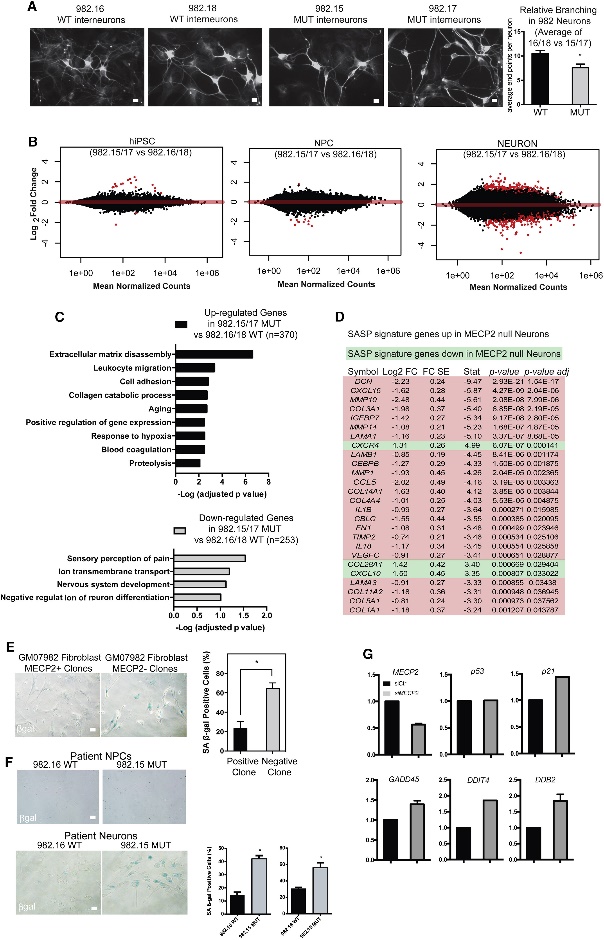
7) Loss of MECP2 Leads to Activation of P53 and Neuronal Senescence
原文链接:https://www.cell.com/stem-cell-reports/fulltext/S2213-6711(18)30153-X
研究背景:
1. MECP2是瑞特综合征的致病基因。
2. MECP2缺失导致树突分枝缺陷、AKT信号缺陷等。
3. P53调节细胞衰老。
研究思路:
1. 人类诱导多功能干细胞、神经前体细胞、神经元的细胞培养和诱导。
2. RNA-seq检测细胞衰老。
3. P53的检测和抑制。
主要研究结论:
1. MECP2缺失导致细胞衰老。
2. MECPE缺失导致P53升高。
3. 抑制P53恢复轴突复杂性。

图示:MECP2缺失对神经元转录组的影响
产品推荐:
| 货号 | 产品 |
| 1027419 | FlexiTube siRNA |
| 37909 | p53 Antibody Sampler Kit |
8) Restoration of hippocampal neural precursor function by ablation of senescent cells in the aging stem cell niche
原文链接:https://www.cell.com/stem-cell-reports/fulltext/S2213-6711(21)00649-4
研究背景:
1. 神经细胞的衰老影响脑功能。
2. 海马的神经前体细胞对学习记忆能力很重要。
3. 海马神经发生随龄减弱。
研究思路:
1. 海马神经发生和神经前体细胞数量检测。
2. 衰老细胞检测。
3. 药物清除衰老神经前体细胞。
4. 清除衰老细胞对神经发生和神经前体细胞增殖和记忆能力的影响。
主要研究结论:
1. 海马神经发生和神经前体细胞数目随龄减少。
2. 衰老的神经前体细胞在海马聚集。
3. 清除衰老细胞能够增加海马神经发生、提高空间记忆能力。

图示:清除衰老细胞恢复海马神经前体细胞功能
产品推荐:
| 货号 | 产品 |
| 6813 | BrdU Cell Proliferation Assay Kit |
| KTA2030-100T | Cell Proliferation EdU Image Kit (Green Fluorescence) |
| 9449 | Ki-67 (8D5) Mouse mAb |
9) Neuroblast senescence in the aged brain augments natural killer cell cytotoxicity leading to impaired neurogenesis and cognition
原文链接: https://www.nature.com/articles/s41593-020-00745-w
研究背景:
1. 免疫系统参与多器官的衰老进程。
2. 脑衰老时,胶质细胞激活,淋巴细胞聚积。
3. T细胞缺陷导致认知损伤。
研究思路:
1. 检测NK细胞数量。
2. 检测NK细胞转录组特征。
3. 检测NK细胞增殖的刺激因子。
4. 检测分泌IL-27的细胞。
5. 检测神经母细胞的衰老表型。
6. 检测NK细胞与神经母细胞的相互作用。
7. 检测神经母细胞的转录组特征。
主要研究结论:
1. NK细胞在衰老的人脑和小鼠脑海马齿状回区域聚集。
2. NK细胞处于激活状态。
3. NK细胞原位增殖是NK细胞增多的原因之一。
4. 神经母细胞分泌的IL-27维持NK细胞数量。
5. 神经母细胞衰老。
6. NK细胞清除衰老的神经母细胞。
7. NK细胞免疫耐受能力下降。

图示:正常老年人脑齿状回中NK细胞的积累。
产品推荐:
| 货号 | 产品 |
| AS-71302 | Sensolyte® Cell Cytotoxicity Assay Kit |
| ARY006 | Proteome Profiler Mouse Cytokine Array Kit, Panel A |
10) Accumulation of cytotoxic T cells in the aged CNS leads to axon degeneration and contributes to cognitive and motor decline
原文链接:https://www.nature.com/articles/s43587-021-00049-z
研究背景:
1. 衰老是神经系统功能衰退的主要危险因素。
2. 轴突-髓鞘单位和突触末端是一些最易受衰老相关退化影响的神经结构,但其潜在机制尚不清楚。
研究思路:
1. 电子显微镜检测视神经。
2. CD8+T细胞检测。
3. 单细胞测序检测CD8+T细胞状态。
4. 骨髓重建检测CD8+T细胞功能。
5. LPS增强全身炎症。
主要研究结论:
1. 老年小鼠轴突退行,视网膜内层变薄,老年小鼠的运动能力和记忆力减弱。
2. 在老年小鼠脑中,CD8+T细胞在轴突集中的白质附近有明显的数量增加,在神经细胞胞体所在的灰质却没有,并且部分CD8+T细胞形态异常。
3. CD8+T细胞活化。
4. CD8+T细胞驱动轴突退行。
5. CD8+T细胞驱动老年中枢神经系统的轴突变性在全身炎症的情况下增强。

图示:老年中枢神经系统神经炎症相关轴突变性
产品推荐:
| 货号 | 产品 |
| 180733 | QIAseq FX Single Cell RNA Lib. Kit |
| 43049 | Human Exhausted CD8+ T Cell IHC Antibody Sampler Kit |
| QIAGEN | QuantiNova LNA PCR Focus Panel Mouse Cellular Senescence |
综上,小优博士概况了细胞衰老研究方法:
| In vitro | Ex vivo | In vivo | ||||||||
| Cell cycle arrest | Structural change | Others | SA-β-gal staining | Cell cycle and proliferation markers | Increased lysosomal mass and content | Relevant nuclear features | Flow cytometry-based assessment | Senescence reporter mice | Senescence live trackers | |
| p16/Rb network | SA-β-gal | SAHFs | SASP expression | Whole-mount SA-β-gal staining | p16/Rb network | SBB | SAHFs | Senescence markers | INK-ATTAC | AHGa |
| p21/p53 | C12FDG | DNA-SCARS | Increased ROS | SA-β-gal staining of cryo-sections | p21/p53- network | GL-13 | DNA-SCARS | SA-β-gal-fluorescent staining (C12FGD,SPiDER-βgal) | p16-3MR | NIR-BG |
| Lack of Ki-67 | SPiDER-Bgal | TIFs | DDR | Lack of Ki-67 | DDR | p16-Cre/R26-mTmG | SG1 | |||
| Edu/BrdU | DDROG | Lamin B1 loss | Apoptosis exclusion | PCNA | Lamin B1 loss | HMRef-βgal | ||||
| PCNA | Morphology and granularity | Edu/BrdU | FPyGal | |||||||
上海优宁维生物科技股份有限公司
试剂 | 耗材 | 仪器 | 软件 | 定制 | 实验服务 | 供应链
免费热线:4008-168-068
咨询邮箱:info@univ-bio.com
订购商城:www.univ-bio.com
微信公众平台:优宁维抗体专家,欢迎关注!
小优博士(小程序):5大课堂, 让你的科研不再难!