19 年
手机商铺
公司新闻/正文
538 人阅读发布时间:2023-10-08 13:53

TRPC1 和 TRPC6:驱动内毒素血症的心脏功能障碍
由 Alomone 团队提供 - 2023 年 8 月
败血症可导致多个器官衰竭,其中心脏并发症尤其致命,因此它仍然是一个关键的医疗问题。由于心脏功能缺陷和炎症对细胞结构的破坏,心脏在败血症的影响下难以承受。核心问题是什么?心脏细胞中的钙导致化学失衡,一旦失去调节,就会对身体造成严重破坏。
现在,发表在Nature Communications上的新研究告诉我们,Transient receptor potential canonical(TRPC)离子通道蛋白异构体TRPC1和TRPC6在这种致命的情况下发挥了更大的作用。通过有选择性地“关闭 ”TRPC1 和 TRPC6离子通道蛋白,研究人员找到了一种防止细菌毒素引发破坏性炎症和心力衰竭的方法。这种方法还涉及与分子伴侣钙调蛋白(CaM)的独特相互作用,可能是治疗脓毒性心力衰竭的有效新途径。
问题的核心
在重症监护医学领域,败血症或内毒素血症(ETM)仍然是一个可怕的对手。大约 40-50% 的 ETM 患者会出现心脏功能障碍,也称为 ETM 引起的心肌病,导致高达 70-90% 的可怕死亡率。主要诱因是什么?脂多糖(LPS)是一种细菌内毒素,会引发炎症,并在很大程度上导致 ETM 的发展。
脓毒症患者的心功能障碍通常表现为心肌收缩功能缺陷、心肌顺应性受损、心脏炎症过度和线粒体受损。细胞内钙浓度([Ca2+]i)是心肌收缩的关键过程,而细胞内钙浓度紊乱也是常见现象。虽然调节 Ca2+ 水平的药物有可能减轻这种影响,但要充分了解控制异常 Ca2+ 动态的调节机制,还缺少一个环节。
TRPC:起到什么作用?
TRPC离子通道蛋白在这个过程中起到什么作用?与电压依赖性钙通道不同,TRPC离子通道蛋白形成了一个庞大的非电压门控阳离子通道蛋白超家族。它们整合各种刺激,然后通过 Ca2+ 进入或膜去极化将其活性传递给细胞信号通路。鉴于它们在病理条件下调节心脏收缩和传导的关键作用,它们在败血症研究中引起了极大的兴趣。
TRPC 离子通道蛋白有两个主要亚群:TRPC1/4/5 和 TRPC3/6/7。TRPC1/4/5 离子通道蛋白在细胞内 Ca2+ 储存耗竭时被激活,而 TRPC3/6/7 离子通道蛋白则对特定受体信号产生的二酰甘油做出反应。鉴于 TRPC1 和 TRPC6 离子通道蛋白在脓毒症心脏功能障碍中的潜在作用,本研究重点关注这两种离子通道蛋白。
发掘 TRPC 的潜力
这项研究揭示了 TRPC 离子通道蛋白的巨大治疗潜力。研究人员证实,Trpc1或Trpc6基因敲除可显著保护小鼠免受LPS诱导的心脏功能障碍的影响,并延长小鼠的存活时间。事实上,TRPC离子通道蛋白缺失能显著提高LPS挑战小鼠的存活率,从0提高到70%(Trpc1)或60%(Trpc6)。怎么做到的?通过抑制某些细胞结构的 Ca2+ 泄漏和内毒素中毒性心脏的炎症级联反应。
研究小组的实验发现,TRPC1 或 TRPC6 离子通道蛋白可与 IP3R1 相互作用,后者是一种负责从内质网(ER)释放 Ca2+ 的受体,而内质网是调节细胞内 Ca2+ 水平的重要细胞结构。在心肌细胞和巨噬细胞受到 LPS 挑战时,敲除这些 TRPCs 能显著减少 Ca2+ 的释放。因此,这些发现强调了 TRPC1 和 TRPC6 离子通道蛋白在脓毒症心脏功能障碍的早期急性阶段 Ca2+ 迁移中的关键作用。
TRPC 与 CaM 和 IP3R1:多种影响因素
让我们来详细了解一下 TPRC-IP3R1 的相互作用。TRPC 离子通道蛋白能够形成同源和异源通道,在信号转导中发挥重要作用。虽然TRPC1和TRPC6离子通道蛋白没有形成蛋白复合物,但它们似乎在与内毒素有关的心脏功能障碍中发挥着各自的作用。因此,研究小组研究了TRPC离子通道蛋白如何在LPS刺激后调节CaM和钙信号转导,他们特别关注TRPC离子通道蛋白的C端,该端包含与CaM/IP3R结合的结构域。
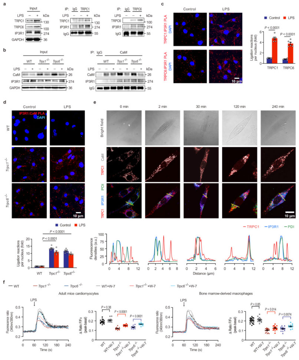
在所有 IP3R 亚型中,IP3R1 在小鼠心脏中的变化最大。Co-IP 分析显示,在健康小鼠的心脏中,TRPC1 和 TRPC6 离子通道蛋白都与 IP3R1 结合,而 CaM 与 IP3R1 之间没有明显的相互作用。然而,在缺乏 Trpc1 或 Trpc6 离子通道蛋白的小鼠心脏中,无论 LPS 处理与否,CaM 与 IP3R1 都有很强的相互作用。这一证据表明,LPS 促进了 IP3R1 与 TRPC1 和 TRPC6 离子通道蛋白的招募。
有趣的是,在健康细胞中检测不到CaM:IP3R1的信号,但在Trpc1和Trpc6基因敲除的心肌细胞的细胞质中发现了荧光信号(图1;Anti-TRPC1 Antibody(#ACC-010,1:100)和Anti-TRPC6 Antibody(#ACC-017,1:100),来自Alomone),表明在没有Trpc离子通道蛋白的情况下,CaM可以结合IP3R1。经 LPS 处理后,TRPC1 离子通道蛋白与 CaM 共定位在 IP3R1 附近,表明 TRPC 离子通道蛋白和 CaM 都在通过 IP3R1 释放 Ca2+ 的过程中发挥作用。
研究结果表明,IP3R1 与 TRPC 离子通道蛋白的亲和力更高,只有在缺乏 TRPC 离子通道蛋白时 CaM 才会与 IP3R1 发生相互作用。在研究CaM拮抗剂W-7对LPS诱导的ER释放Ca2+的影响时,研究小组发现,W-7对健康细胞中LPS刺激的钙水平没有影响,但在缺乏Trpc1或Trpc6的离子通道蛋白情况下,W-7确实会显著影响钙水平。研究结果表明,当 TRPC 离子通道蛋白受到抑制时,非偶联 CaM 可抑制 LPS 刺激的 Ca2+ 释放。

图 1.a、小鼠心脏组织中 TRPC1 或 TRPC6 离子通道蛋白与 IP3R1 结合的 Co-IP 分析(每个样本集中 3 只雄性小鼠的组织,n = 2 个生物独立实验)。B、 LPS 挑战 4 小时后,WT、Trpc1-/- 和 Trpc6-/- 小鼠心脏中 CaM 与 IP3R1 的相互作用(每个样本集中 3 只雄性小鼠的组织,n = 2 个生物学独立实验)。 c、LPS 挑战新生 WT 小鼠心肌细胞中 TRPC1-IP3R1 和 TRPC6-IP3R1 的相互作用。图示为具有代表性的 PLA 显微照片(左图)和统计分析(右图)(平均值 ± SEM,n = 6 幅图像,来自 3 个独立生物实验)。数据统计采用two-tailed Student’s t-test。Exact P value = 2.0 × 10-5(Trpc1-/- vs Trpc1-/-+LPS)和 3.5 × 10-5(Trpc6-/- vs Trpc6-/-+LPS)。 d、LPS刺激的新生 WT、Trpc1-/- 和 Trpc6-/- 小鼠心肌细胞中的 IP3R1-CaM 相互作用。图中显示了具有代表性的聚乳酸显微照片(上图)和统计分析(下图)(平均值 ± SEM,n = 6 幅图像,来自 3 个独立生物实验)。数据统计采用单因素方差分析和 Tukey's 多重比较检验。Exact P Value = 8.3 × 10-13 (WT + LPS vs Trpc1-/-+LPS)和 9.6 × 10-13 (WT + LPS vs Trpc6-/-+LPS)。e、LPS 刺激的新生小鼠心肌细胞中 TRPC1、CaM、IP3R1 和 PDI 的代表性免疫荧光显微照片(上图)以及 IP3R1、TRPC1 和 PDI 的荧光强度空间分布图(下图)(n = 6 幅图像,来自 3 个生物独立实验)。f、显示了 W-7 对成年小鼠心肌细胞(左图)和小鼠骨髓源性巨噬细胞(右图)中 LPS 触发的细胞内 Ca2+ 流入的影响(平均值 ± SEM,n = 15-20 个细胞,每组 3 只雄性小鼠)。图片和图例来自 Tang N,et al. Nat Commun.2022;13(1):7455.
对治疗的影响
除了作为负责 Ca2+ 内流的离子通道的经典功能外,这项研究还证实 TRPC 离子通道蛋白在脓毒症心脏功能障碍中整合了细胞钙和炎症反应。删除或阻断 TRPC 离子通道蛋白可阻止 LPS 诱导的细胞内 Ca2+ 泄漏并抑制炎症途径,从而防止 ETM 中的心脏衰竭。因此,靶向 TRPC 离子通道蛋白可作为治疗脓毒症心脏功能障碍的一种新型疗法--小分子抑制剂有可能实现这一点。
我们对 TRPC 离子通道蛋白在 ETM 中的作用有了更多的了解,这项工作发现了一个新的潜在治疗靶点。我们还需要更多的研究来充分探索这一令人兴奋的可能性,但未来前景看好。问题的核心?TRPC1和TRPC6离子通道蛋白可能会成为对抗脓毒症心脏功能障碍的新gaun军。
部分相关试剂推荐
一、抗体
1、Anti-TRPC1 Antibody (#ACC-010)
2、Anti-TRPC6 Antibody (#ACC-017)
3、Anti-TRPC6(extracellular)Antibody (#ACC-120)
4、Anti-TRPC2 Antibody (#ACC-027)
5、Anti-TRPC3 Antibody (#ACC-016)
6、Anti-TRPC3-ATTO Fluor-594 Antibody (#ACC-016-AR)
7、Anti-TRPC4 Antibody (#ACC-018)
8、Anti-TRPC5 Antibody (#ACC-020)
9、Anti-TRPC7(extracellular)Antibody (#ACC-066)
其他相关试剂
1、GsMTx-4(#STG-100):NaV1.7,TRPC1,TRPC6和Piezo1离子通道阻断剂
2、SKF 96365 hydrochloride (#S-175):CaV3,TRPC,STIM1离子通道阻断剂
3、TRPC Channel Antibody Explorer Kit (#AK-212):包含TRPC通道蛋白家族抗体和相关阻断剂,用于TRPC通路研究和筛选
关于Alomone
Alomone是来自以色列的离子通道专家,提供与离子通道和膜蛋白(TRP通道、钠/钾/钙通道、水通道、GPCRs)相关的抗体、拮抗剂/激动剂(小分子化合物和毒素)、神经生长因子等。
优宁维作为Alomone在中国区的du家授权代理商,建立了中国现货库,为广大客户带去更快的物流,更好的服务。
上海优宁维生物科技股份有限公司
试剂 | 耗材 | 仪器 | 软件 | 定制 | 实验服务 | 供应链
免费热线:4008-168-068
咨询邮箱:info@univ-bio.com
订购商城:www.univ-bio.com
微信公众平台:优宁维抗体专家,欢迎关注!
小优博士(小程序):5大课堂, 让你的科研不再难!
