19 年
手机商铺
公司新闻/正文
576 人阅读发布时间:2024-04-07 16:42
肿瘤血管化通过几个不同的生物过程发生,不仅在肿瘤类型和解剖位置之间不同,而且在同一肿瘤组织内同时发生。这些过程由一系列分泌因子和信号通路协调,除内皮细胞,还涉及非内皮细胞的参与,如祖细胞或癌症干细胞。使用抗体或酪氨酸激酶抑制剂的抗血管生成疗法已被批准用于治疗几种类型的癌症。然而,到目前为止,治疗的益处不大,一些患者根本没有反应,另一些患者产生了耐药性。
免疫检查点抑制剂已经彻底改变了肿瘤学医学,尽管目前只有一小部分患者对这种治疗有反应。大量令人信服的证据表明,抗血管生成治疗由于抑制血管生成的各种免疫抑制特征而具有改善抗肿瘤免疫的能力。因此,抗血管生成药物和免疫疗法的组合目前正在90个临床试验中进行测试,在过去几年中,有多个个这样的组合已经被FDA批准。
越来越清楚的是,阻止肿瘤进入血液循环并不是一项容易完成的任务。在比较不同的癌症亚型时,肿瘤血管功能和基因表达往往存在巨大差异,并且单个肿瘤中的血管表型可能存在明显的异质性。
在这里,小优博士整理了两篇近期发表的关于肿瘤血管生成的高分文章,分别从研究背景部分、主要研究结果方面分享给大家,并对相关的研究思路做了部分总结,希望对大家的科学研究起到帮助作用。
一、VEGF靶向治疗的促炎活性通过逆转肿瘤内皮细胞失能


IF:10.658
研究背景部分:
肿瘤血管生成是癌症进展的一个标志,越来越多的证据表明它还会引起免疫抑制和抗肿瘤免疫的逃避。血管生成因子,如血管内皮生长因子(VEGF)和成纤维细胞生长因子(FGF),已知直接或间接抑制T细胞的发育和功能,通过上调免疫检查点促进T细胞衰竭,抑制树突状细胞成熟,调节巨噬细胞极化,增加瘤内调节性T细胞和髓源性抑制细胞的数量。此外,肿瘤血管功能失调导致血液灌注和氧合不足,导致肿瘤缺氧,从而产生各种免疫抑制作用。除了这些直接的免疫抑制作用,原血管生成因子还被发现通过影响参与白细胞外渗的肿瘤内皮粘附分子的表达来阻碍白细胞浸润。后一种现象被称为肿瘤内皮细胞无能,指的是血管生成导致肿瘤内皮细胞不能对炎症细胞因子做出反应,导致内皮表面无粘附。这支持了抗血管生成药物改善免疫治疗的适用性,因为这些药物导致内皮粘附分子的表达增加,这是白细胞跨内皮细胞迁移到基础肿瘤实质所必需的。
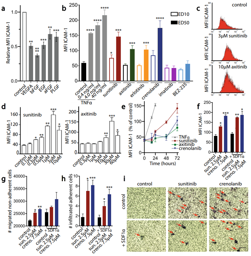
该研究表明,用舒尼替尼或贝伐单抗治疗RCC患者可以克服肿瘤内皮细胞无能。这种治疗导致了肿瘤炎症状态的增强,其特征是所有主要白细胞亚群的浸润增强,包括T细胞、调节性T细胞、M1和M2样表型的巨噬细胞和激活的树突状细胞。在体外实验中,血管生成内皮细胞暴露于抗血管生成药物使ICAM-1表达正常化。此外,一组酪氨酸激酶抑制剂被证明可以增加非粘附白细胞和单核细胞的跨内皮细胞迁移。在原发性RCC患者中,舒尼替尼和贝伐单抗治疗组ICAM-1表达均显著升高。基因组分析证实了VEGF靶向治疗后免疫细胞浸润增加与ICAM-1表达之间的相关性。这些结果支持了新出现的概念,即抗血管生成治疗可以增强免疫,并显示了免疫治疗方法如何从与抗血管生成化合物的结合中获益。为了便于小伙伴们对该文章的理解,这里简单做了一个模式图总结文章逻辑,从下面的图中可以看到文章的思路还是非常简单的。

主要结果部分:
1、VEGF轴靶向抑制血管密度,诱导白细胞浸润,并在肾细胞癌组织中产生炎症特征
a-c: 舒尼替尼或贝伐单抗两个周期治疗导致微血管密度显著降低,肿瘤坏死面积增加,浸润性白细胞数量明显增加CD45;
d: 通过未治疗组和舒尼替尼治疗组的RNA测序进一步分析,超过1000个基因表达差异超过2倍;
e: 在舒尼替尼治疗组的过表达基因中,与免疫功能、信号/代谢和细胞周期/凋亡调控相关的生物过程高度富集,而对照组主要与组织稳态有关,如转运和蛋白质代谢,以及细胞迁移和基质粘附,这些都是血管生成所必需的。

2 VEGF通路靶向治疗可增加免疫浸润
a, b:两种VEGF靶向治疗后,RCC组织中总白细胞浸润(CD45+)和T淋巴细胞(CD3+)均有统计学意义上的增加;
c, d:CD8+细胞毒性T淋巴细胞也均升高了两三倍,并通过颗粒酶B检测进行了验证;
e, f:有趣的是,在FoxP3+调节性T淋巴细胞的数量上也观察到类似的显著反应。关于CD83+成熟树突状细胞,在贝伐单抗治疗组中,仅检测到低数量的显著增加,而在舒尼替尼治疗组中没有改变。

3 VEGF靶向治疗增加原发性肾细胞癌组织中的巨噬细胞浸润
贝伐单抗和舒尼替尼治疗后,巨噬细胞浸润数量也有增加(尤其舒尼替尼治疗后)。
但发现M2型巨噬细胞的浸润也显著增加(M2型TAM在总巨噬细胞比例中占比较高)。

4 抗血管生成化合物诱导内皮细胞ICAM-1的体外表达和刺激白细胞的跨内皮迁移
a:由于VEGFA等血管生成生长因子可以抑制内皮细胞中ICAM-1等的表达,从而促进血管中内皮细胞的失能;
b, c:经舒尼替尼和其他几种抗血管生成药物处理后,可以在mRNA和蛋白质水平诱导内皮细胞ICAM-1表达,从而抵消肿瘤内皮细胞的失能;
d, e:实验还表明,ICAM-1的诱导具有剂量依赖性和时间依赖性;
h,i:接下来,检测ICAM-1介导的白细胞跨内皮迁移结果,发现经舒尼替尼和crenolanib处理后,白细胞迁移数量增加。

二、KAI1(CD82)是控制血管生成和将血管生成环境切换到静止状态的关键分子

IF:23.168
研究背景部分:
血管新生是由原有的血管形成新的血管的过程。这一过程主要由两种血管细胞类型,内皮细胞(ECs)和周细胞(PCs)之间的相互作用控制。虽然ECs在血管生成中的作用已被广泛研究,但除了血管内稳定和旁分泌信号外,pc在血管生成中的作用尚不清楚。先前发现KAI1是一个缺氧负责基因,在缺血心肌和缺氧骨髓干细胞生态位中表达。KAI1/CD82是一种跨膜蛋白,四跨蛋白超家族成员,是一种在多种组织类型中表达的进化保守分子。KAI1最初被确认参与T细胞激活过程,通常被认为是转移的抑制因子。大多数关于KAI1的研究主要是在癌细胞和内皮细胞中检测其抑制转移和血管生成的功能。报道了KAI1调节长期再生造血干细胞(LT - HSCs)和肌肉干细胞-祖细胞的细胞周期进程。因此,KAI1在每个细胞和器官类型中都有不同的作用。但KAI1在血管周围细胞/周细胞中的具体作用尚不清楚。
通过维持促血管生成和抗血管生成因子之间的适当平衡,严格控制血管生成。大多数用于癌症或血管增生疾病的抗血管生成药物都会阻断血管内皮生长因子(VEGF)的信号通路。VEGF引起血管生成的机制众所周知,但内源性VEGF抑制剂及其抗血管生成过程的控制机制尚不清楚。在本研究中,作者发现在PCs中表达的KAI1是一种重要的内源性反调节因子,可抑制由生长因子如VEGF和PDGF驱动的血管生成,血管生成的稳态由PCs和ECs之间的旁分泌相互作用控制。
同样的为了便于大家对该文章的理解,简单做了一个模式图总结文章逻辑,从下面的图中可以看到文章的思路还是非常简单的。

主要结果部分:
1 KAI1/CD82表现出抗血管生成的作用
在表型上:Kai敲除小鼠显示视网膜血管化加速A,及较多丝状足B。

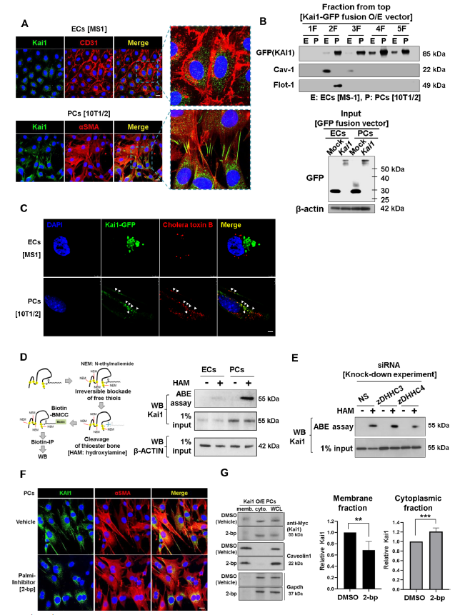
2 KAI1主要在PC中表达,而在ECs中表达较少,且在PC中表达的KAI1具有抗血管生成作用(令人意想不到的蛋白定位)
A, B:KAI1-GFP定位于周细胞而非内皮细胞,其mRNA及蛋白表达水平的鉴定验证了其在PC细胞的定位;
C:为了评估Kai1在PCs中对血管生成的影响,作者将Kai1敲除小鼠原代PCs与小鼠EC系共培养,发现与WT小鼠原代PCs和EC细胞共培养相比,共培养基质管形成显著增强C左;kai1过表达的PC抑制了ECs的出芽C右;
D:在PCs中过表达Kai1对管的形成有很强的抑制作用,而在ECs中过表达Kai1的抑制作用相对较弱。

3 KAI1定位于pc的脂筏,并依赖于棕榈酰化(十六烷酰化)
A:Kai1在PC表面表达较EC细胞强;
B:接下来,进行亚细胞分离,分离ECs和PCs中的脂筏膜、非脂筏膜和细胞质蛋白,Kai1在膜质和脂筏组分中的表达不同,10T1/2(PC)表达强,MS1(EC)表达弱;
C:通过分析脂筏标记物霍乱毒素B的表达及其与Kai1在PC上的共定位,证实了Kai1在10T1/2上的表达,而不是在MS1上的表达;
棕榈酰化是调控包括CD9、CD81、KAI1/CD82和CD151在内的四氰蛋白家族成员功能的重要机制。KAI1在细胞质半胱氨酸残基上棕榈酰化,然后定位于细胞膜。已知KAI1的功能取决于它的棕榈酰化状态。蛋白质棕榈酰化是由zDHHC棕榈酰转移酶催化的,它含有丰富的半胱氨酸结构域。
D:Kai1的棕榈酰化在PC上较EC强D;
E:zDHHC4被证明是催化Kai1棕榈酰化作用的酶E;
F, G:抑制剂2-溴棕榈酸酯(2-bp)抑制棕榈酰化显著抑制Kai1在周细胞脂质筏或膜上的定位。

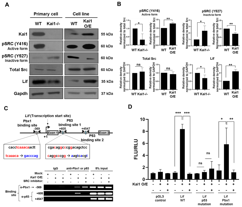
4 KAI1通过Src/p53轴诱导LIF下调血管生成基因(机制研究 1)
A:为了研究Kai1负向调控血管生成的机制,对Kai1敲除转录组分析发现,“负性血管生成调节因子”和“血管重塑基因”表达水平明显低于对照组;
B:“负血管生成调节剂”前17名中,Sulf1和Lif水平显著降低,低于对照PC的20%;
白血病抑制因子(Lif)既是血管生成又是血管重塑基因的负调控因子,先前的研究报道,Lif敲除小鼠视网膜血管内皮丝状伪足、分支点和毛细血管密度增加。
C: Kai1过表达;
D, E:PC中Lif mRNA及蛋白水平显著升高,而EC中无显著升高;

G:为了进一步研究LIF在血管生成中的相关性,作者检测了重组小鼠LIF对小鼠ECs和PC中血管生成基因表达的影响。在EC中,Lif显著抑制血管生成基因Ang2、Esm1、Dll4、Vegfr2、Sox7、Sox17、Sox18的表达;
H: 在PC中,Lif抑制Vegfa, Fgf2, Pdgfbb, Dll4、Vegfr2和Ang2的表达
I: 有趣的是,2-溴棕榈酸酯(2-bp)抑制棕榈酰化可显著抑制Kai1诱导的Lif表达.

5 在PC中,LIF由KAI1通过Src/p53轴诱导
A, B:在Kai1敲除的PC中,与WT的PC相比,Src活性形式减少(在Src的酪氨酸416处磷酸化),而Src非活性形式增加(在Src的酪氨酸527处磷酸化)。在Kai1过表达的PC中,得到了相反的结果;
作者通过检测Lif启动子区域的转录因子结合位点来评估Kai1/Src通路的下游。先前报道了小鼠Lif基因中p53结合元件位于+4547位点(p53结合位点2),作者发现了一个额外的p53结合元件+605 (p53结合位点1),一个Pbx1结合位点(-369位)。
C:Kai1诱导p53在Lif内含子+605位置结合,这一过程被Src抑制剂(PP2)逆转;相反,Pbx1在Lif启动子上的结合被Src抑制剂增加;
D:荧光素酶实验表明p53是激活Lif基因调节元件的特异转录因子。

6 KAI1直接结合并隔离VEGF和PDGF,以抑制它们通过各自的细胞表面受体触发的信号(机制研究 2)
A-C:此前,抗KAI1抗体被证明可以通过调节KAI1在脂筏中的分布来抑制VEGF信号通路,作者运用表面等离子体共振技术证明重组人KAI1 (rhKAI1)与重组人VEGF (rhVEGF)和rhPDGF-BB结合,而不与rhFGF2结合;
D, E:KAI1与VEGF或PDGF结合导致血管生成细胞因子的隔离,导致HUVEX和HBVPC中VEGFR2和PDGFRβ磷酸化受到抑制。

7 KAI1具有抑制肿瘤血管生成和生长的治疗潜力
A, B:B16 cells 和 B PC3 cells经肿瘤异种移植后,分别补充或不补充KAI1,补充KAI1后,肿瘤重量和体积降低;C:新血管生成减少。

最后对本文做出总结(如下图),主要有两点:
1.KAI1定位于周细胞,功能发挥需棕榈酰化,通过Src/p53轴诱导LIF下调血管生成基因从而抑制肿瘤生长;
2.KAI1与VEGF或PDGF结合导致血管生成细胞因子的隔离。

部分产品推荐:
| 货号 | 名称 |
| 4970 | β-Actin (13E5) Rabbit mAb |
| MAB5718 | Human/Mouse/Rat GAPDH Antibody |
| 13917 | CD45 (Intracellular Domain) (D9M8I) XP® Rabbit mAb |
| 26582 | CD3 (17A2) Rat mAb (redFluor™ 710 Conjugate) |
| 60395 | Mouse Progenitor Exhausted CD8+ T Cell Markers Flow Cytometry Panel |
| 17215 | Granzyme B (D2H2F) Rabbit mAb |
| 13282 | FoxP3 (D6O8R) Rabbit mAb (Alexa Fluor® 488 Conjugate) |
| 99075 | CD83 (D8V7V) Rabbit mAb |
| 99594 | CD68 (D4B9C) XP® Rabbit mAb (PE Conjugate) |
| 93498 | CD163 (D6U1J) Rabbit mAb |
| 62133 | CD54/ICAM-1 (VF27-516) Mouse mAb |
| 12439 | CD82 (D7G6H) Rabbit mAb |
| 2272 | Myc-Tag Antibody |
| 6943 | Phospho-Src Family (Tyr416) (D49G4) Rabbit mAb |
| 2105 | Phospho-Src (Tyr527) Antibody |
| 2109 | Src (36D10) Rabbit mAb |
| MAB250 | Human LIF Antibody |
| 2479 | VEGF Receptor 2 (55B11) Rabbit mAb |
上海优宁维生物科技股份有限公司
试剂 | 耗材 | 仪器 | 软件 | 定制 | 实验服务 | 供应链
免费热线:4008-168-068
咨询邮箱:info@univ-bio.com
订购商城:www.univ-bio.com
微信公众平台:优宁维抗体专家,欢迎关注!
小优博士(小程序):5大课堂, 让你的科研不再难!
