上海优宁维生物科技股份有限公司代理商

19

手机商铺

qrcode
商家活跃:
产品热度:
  • NaN
  • 0
  • 0
  • 2
  • 2
消化系统疾病研究用试剂盒
询价
代理商

上海优宁维生物科技股份有限公司

入驻年限:19

  • 联系人:

    上海总部

  • 所在地区:

    上海 浦东新区

  • 业务范围:

    试剂

  • 经营模式:

    代理商

在线沟通

公司新闻/正文

[IF 52.7] 国内实验室顶刊揭示胰腺癌进展新机制和治疗新靶点(附疾病机制研究全流程及蛋白纯化Protocol)

520 人阅读发布时间:2025-09-17 16:13

Wnt/β-catenin信号通路是一条在胚胎发育、干细胞稳态、组织再生及肿瘤发生中高度保守的信号通路,与多种癌症的发生发展密切相关。在胰腺癌中Wnt/β-catenin信号通路持续激活,导致不良预后以及癌症相关死亡率升高,推动肿瘤的快速发展。Wnt/β-catenin信号通路通路为何失控加速,持续激活?近日,湖北工业大学唐景峰教授团队发表在Signal Transduction and Targeted Therapy的文章揭示了其内在机制。

新闻图片1

在本研究中,作者发现了一个重要的靶标STYK1,并探究了STYK1在调控经典Wnt/β-catenin信号通路及胰腺癌肿瘤发生中的作用。研究结果表明,STYK1可直接与β-catenin和GSK3β结合,抑制GSK3β的活性,并促进其进入多囊泡体(MVBs)中。BLK激酶对STYK1的Y191位点磷酸化,增强其与AP2的相互作用,从而加速GSK3β隔离至MBVs,使其失去对β-catenin的抑制作用,并随后激活Wnt/β-catenin通路。这些结果共同揭示了在胰腺癌中一种由STYK1驱动的Wnt/β-catenin激活的新机制,并为将STYK1介导的信号转导作为治疗策略提供了临床前证据。

新闻图片2
文章总体思路

作者的研究思路如下:

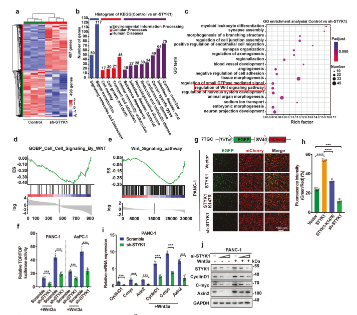
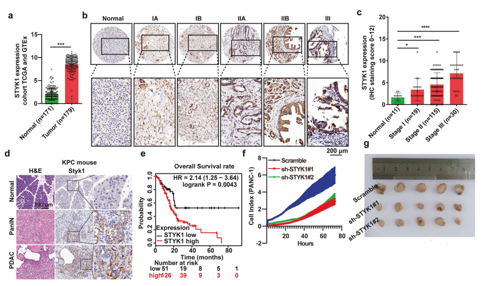
首先研究团队通过转录组测序发现STYK1在多种人类癌症中普遍高表达,在胰腺癌中尤为显著。通过对多个公共数据库,患者胰腺癌组织微阵列,PDAC模型小鼠进一步分析,表明STYK1的表达水平与PDAC(胰腺导管腺癌)的进展平行阶段性增强。在小鼠肿瘤异种移植瘤模型中敲除STYK1后,肿瘤生长相较于对照组明显减弱。

 

新闻图片3
Fig 1. SRYK1在胰腺癌组织中表达上调,STYK1敲除减缓胰腺癌进程

为了深入阐明STYK1在胰腺癌肿瘤发生中的分子机制,作者对稳定转染STYK1 shRNA的胰腺癌细胞进行全基因组RNA测序。基因本体(Gene Ontology)富集分析显示,STYK1的缺失会改变Wnt/β-catenin信号通路的调控,而这一通路被认为与胰腺癌的进展密切相关。在AsPC-1和PANC-1这两种胰腺导管腺癌(PDAC)模型中,TOPflash/FOPflash双荧光素酶报告实验显示,STYK1缺失可显著抑制β-catenin的基础转录活性以及Wnt3a刺激所诱导的转录激活。而STYK1过表达可增强β-catenin在核内的积累。这些结果表明,STYK1通过调节Wnt/β-catenin信号通路进而调节胰腺癌进展。

新闻图片4
Fig.2 STYK1促进Wnt/β-catenin信号通路激活

部分相关热卖产品
货号 名称 应用
9561 Phospho-beta-Catenin (Ser33/37/Thr41) Antibody WB抗体
8480 β-Catenin (D10A8) XP® Rabbit mAb WB抗体
2978 Cyclin D1 (92G2) Rabbit mAb WB抗体
2151 Axin2 (76G6) Rabbit mAb WB抗体

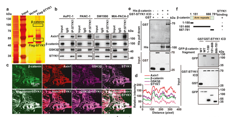
为了进一步探讨STYK1在调控Wnt/β-catenin信号通路中的机制,作者构建表达STYK1相关蛋白复合物进行亲和纯化。随后通过LC-MS/MS分析,鉴定出GSK3β和β-catenin为主要相互作用蛋白,表明STYK1通过调节β-catenin降解复合体的活性参与Wnt/β-catenin信号通路的调控。通过CO-IP,免疫荧光,GST-pull down等多重验证,结果均表明STYK1和GSK3β、β-catenin有相互作用。CHX追踪实验表明STYK1过表达显著抑制β-catenin的降解。

新闻图片5
Fig.3 STYK1和GSK3β、β-catenin具有相互作用

部分相关热卖产品
货号 名称 应用
17075601 GLUTATHIONE SEPHAROSE 4B 10 ML GST琼脂糖树脂
9315 GSK-3β (27C10) Rabbit mAb WB抗体
abs9649 Co-IP试剂盒 Co-IP试剂盒
S0B0271 S-RMab® GST Tag Recombinant Rabbit mAb (S-372-19) GST标签抗体

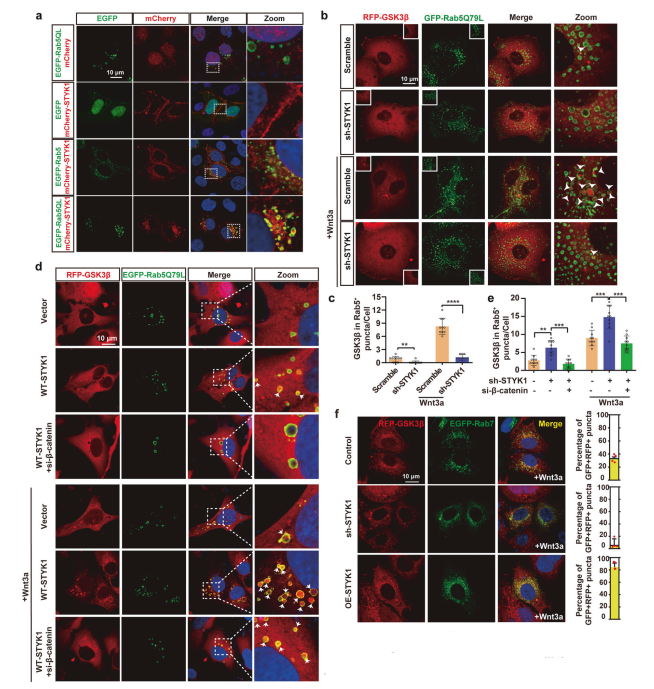
接下里,作者进一步研究STYK1和GSK3β、β-catenin之间的作用机理。先前的研究发现,STYK1 部分定位于细胞膜,胞内部分则与 Rab5 或 Rab7 阳性(Rab5⁺/Rab7⁺)多囊泡体(MVBs)共定位,而这些MVBs与 GSK3β 的隔离有关。因此,作者猜测STYK1会影响MVBs对GSK3β 的隔离。因此,作者构建了一个Rab5 Q79L突变体以诱导形成扩大的晚期内体囊腔,并分析了Rab5 Q79L表达细胞中GSK3β的亚细胞分布。结果表明,Wnt3a会显著促进GSK3β进入MVBs中,而STYK1的缺失会逆转这一过程。

新闻图片6
Fig.4 Wnt3a会显著促进GSK3β进入MVBs中,而STYK1的缺失会逆转这一过程。

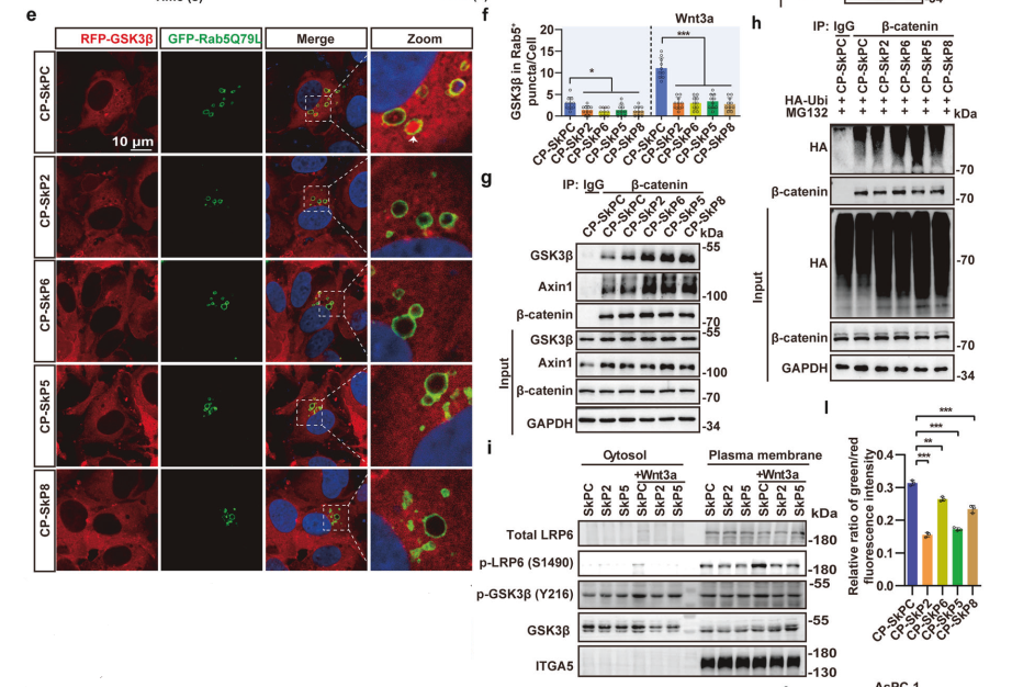
为探究 STYK1-β-catenin 或 STYK1-GSK3β 相互作用在 GSK3β 隔离及其后续 Wnt/β-catenin 信号传导中的作用,作者设计了能够特异性破坏 STYK1 与 β-catenin 或GSK3β 结合的短肽,并通过Biacore实验验证其效果。接下来,作者检测这些短肽对于GSK3β以及Wnt/β-catenin信号通路的影响。结果表明,这些短肽抑制GSK3β进入MVBs,并促进了GSK3β, Axin1, and β-catenin之间的相互作用以及随后β-catenin的降解。这些结果表明,STYK1 -β-catenin或STYK1-GSK3β相互作用对于STYK1介导的GSK3β隔离和随后的Wnt/β-catenin信号传导激活至关重要。进一步的研究也表明这些阻断肽会抑制移植瘤的生长,增加肿瘤异种移植瘤小鼠的生存期。

 

新闻图片7
Fig.5 活性短肽抑制GSK3β进入MVBs,并促进了GSK3β, Axin1, and β-catenin之间的相互作用以及随后β-catenin的降解。

部分相关热卖产品
货号 名称 应用
BR100530 Series S Sensor Chip CM5 Biacore CM5芯片
10600023  0.45UM PVDF 300MMx4M 1/PK 转印膜
abs817874 MG-132 蛋白酶体抑制剂
2568 Phospho-LRP6 (Ser1490) Antibody WB抗体

综上,作者通过多种体外和体内实验,发现STYK1的高表达与胰腺癌生存率低有关,并且
STYK1缺失抑制胰腺癌细胞的生长。此外,作者还阐明了STYK1通过与GSK3β和β-catenin结合来激活Wnt/β-catenin信号传导的作用。clathrin/ AP2介导的STYK1内化和GSK3β隔离在β-catenin复合体的失活和随后的Wnt/β-catenin信号传导中发挥了重要作用。

在疾病机制研究中,蛋白作为生命活动的关键分子,其功能和相互作用在疾病的发生发展中扮演者重要的作用。因此,深入研究蛋白质的结构和功能,对于揭示疾病发生,通路机制以及研发有效的治疗策略具有重要的意义。在这一过程中,蛋白纯化是不可或缺的关键步骤。掌握成熟的纯化方法并得到足量的高纯度高活性的蛋白,无论是对于蛋白功能,相互作用,或者蛋白结构研究都非常重要。

以本文的STYK1蛋白纯化方法为例,原核表达体系蛋白纯化可以按照以下的步骤进行
在NCBI上查找STYK1 ICD序列(aa 26-422),设计引物PCR扩增目标基因片段;将目标片段和克隆载体pGEX4T-1(如果是His标签,可以选择pET-28a克隆载体)分别使用限制性内切酶进行酶切,并使用T4连接酶进行连接。

构建好的重组质粒转入E.coli 感受态细胞进行质粒扩增和鉴定,鉴定后的重组质粒转入E. coli strain BL21 (DE3)进行表达。

2、蛋白表达
包含重组质粒的E. coli strain BL21 (DE3)菌株接种到5ml包含70 μg/ml ampicillin的LB培养基中,37℃,200rpm过夜培养。过夜的培养基接种到50ml包含70 μg/ml ampicillin(diluted 1:100)的LB培养基中,培养至OD600 =0.4–0.6。

加入0.2 mM IPTG进行诱导表达37℃,5h。大肠杆菌菌体通过离心收集(12,000g for 3 min),细胞沉淀用裂解液进行重悬,然后冰上超声100次(sonicated 5 s with 5 s intervals between each pulse)。

30,000g 离心30 min,取上清用0.45μm滤膜过滤。

3、蛋白纯化
GST标签:
结合缓冲液:PBS, pH7.3
洗脱缓冲液:50 mM Tris-HCl, 10 mM reduced glutathione,pH 8.0

His标签:
结合缓冲液:20 mM sodium phosphate, 0.5 M NaCl,20 to 40 mM imidazole, pH 7.4
洗脱缓冲液:20 mM sodium phosphate, 0.5 M NaCl, 500 mM imidazole, pH 7.4

润洗滤膜并放入重力空柱中,加入1ml GST填料用结合缓冲液平衡3次。加入2ml结合缓冲液到填料中重悬制备填料悬液,然后将样品和填料悬液混合,并放入离心管中摇晃孵育1-2h。

将样品和填料悬液混合物倒入层析空柱,将层析柱竖直放置在试管架上。加入5ml结合缓冲液洗杂。

加入3-5ml洗脱缓冲液进行目标蛋白洗脱,收集流出液。收集物使用SDS-PAGE跑胶鉴定。


疾病机制研究,优宁维为您提供一站式解决方案:

新闻图片8
相关热卖产品
多组学初筛
货号 名称
LXBWTA00-1 超高通量单细胞WTA测序
LXBWTA01-1 单细胞WTA测序
LX-DSP DSP空间多组学实验服务

细胞造模
货号 名称
abs9331 Trizol(总RNA抽提试剂盒)
abs60296 小量高纯去内毒素质粒提取试剂盒
301105 PolyFect Transfection Reagent
SH30406.05 New Zealand Characterized Foetal Bovine Serum
SV30208.02 Australian FBS, 500ML
abs972 胎牛血清(优级)
Abs42024900 百日咳毒素
Abs9270 弗氏完全佐剂
Abs9490 基质胶(标准型,含酚红)
Abs9447 人胰腺癌类器官培养试剂盒

表型/功能检测
货号 名称
Abs580002 谷丙转氨酶 (ALT)检测试剂盒
Abs580117 ATP Microplate Assay Kit
Abs50001 Annexin V-FITC/PI细胞凋亡检测试剂盒
Abs50003 CCK-8试剂盒
Abs580085 甘油三酯(TG)检测试剂盒
Abs580042 谷胱甘肽还原酶检测试剂盒

信号通路筛选
货号 名称
2915 Wnt Signaling Antibody Sampler Kit
9910 Phospho-MAPK Family Antibody Sampler Kit
9915 Apoptosis Antibody Sampler Kit
9916 Phospho-Akt Pathway Antibody Sampler Kit
10600023  0.45UM PVDF 300MMx4M 1/PK
10600002 NC 0.45UM 300MMx4M 1/PK
Abs920 ECL化学发光检测试剂盒 
abs9299 一抗二抗稀释液

检测验证
货号 名称
8480   β-Catenin (D10A8) XP Rabbit mAb
9561  Phospho- β-Catenin (Ser33/37/Thr41) Antibody
9664 Cleaved Caspase-3 (Asp175) (5A1E) Rabbit mAb
4060 Phospho-Akt (Ser473) (D9E) XP Rabbit mAb
3033 Phospho-NF-κB p65 (Ser536) (93H1) Rabbit mAb
abs810355 FH535
abs810648 XAV-939
29051021 HISTRAP HP 1 X 1 ML
17531806 NI SEPHAROSE 6 FF 5 ML
17528101 GSTRAP HP 5 X 1 ML
17075601 GLUTATHIONE SEPHAROSE 4B 10 ML
28990944 Superdex 200 Increase 10/300 GL
BR100530 Series S Sensor Chip CM5
abs50034 CHIP试剂盒
abs9649 Co-IP试剂盒


上一篇

【科普干货】PROTAC:药物研发的下一场革命?

下一篇

Blocking B Cell Survival Signals to Advance Autoimmunity and B Cell Research 特色抗体产品: BAFF-R (CD268)

更多资讯

我的询价