在肿瘤免疫、自身免疫病等领域,免疫微环境的 “空间异质性” 一直是解析疾病机制、优化治疗方案的关键难点 —— 传统检测技术难以同时捕捉分子表达与空间位置的关联,而空间组学技术的出现,正为这一难题提供全新解法,以下典型案例可直观展现其核心价值:
J.Immunother. Cancer(IF=12.469)
基于非小细胞肺癌巨噬细胞浸润的空间转录组学,解析抗 PD1/PD-L1 抗体敏感性与耐药性的决定因素
研究方法:
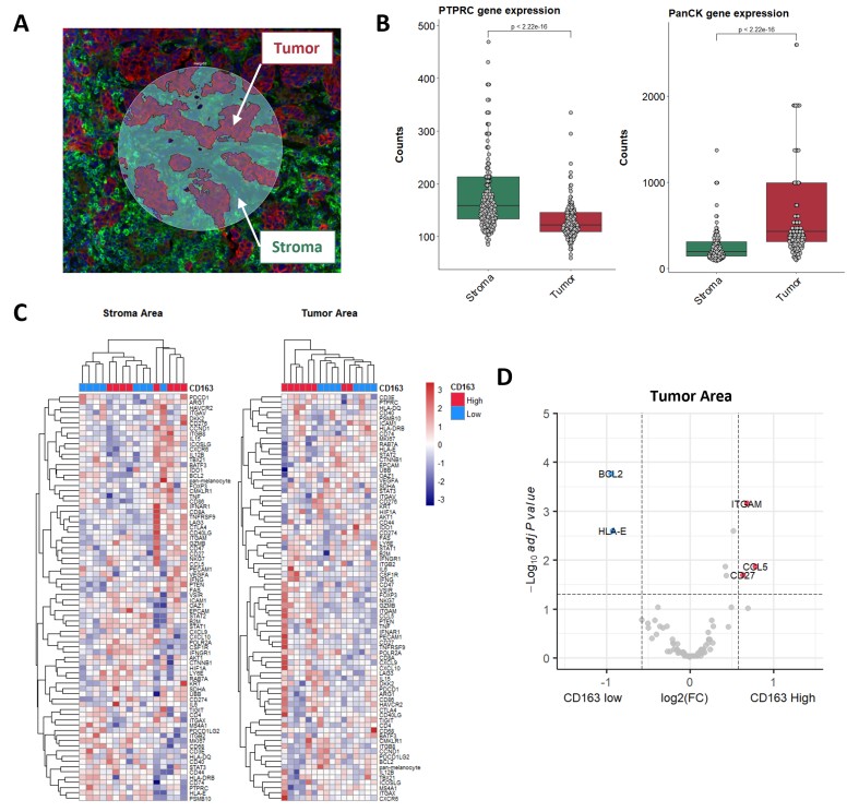
该研究团队首先收集 152 例非小细胞肺癌(NSCLC)患者的肿瘤样本,通过免疫组化染色检测 CD163 + 细胞浸润情况,并分析其与患者存活预后的相关性;随后选取 CD163 + 细胞浸润水平高、低的 16 例患者样本,采用 NanoString GeoMx 空间转录组学技术开展分析,解析肿瘤组织的基因表达谱特征,进而明确高 CD163 + 细胞浸润肿瘤中,影响免疫检查点抑制剂(ICBs)治疗反应(敏感或耐药)的关键决定因素。
关键发现:
在细胞密度分界值方面,基质中 CD8⁺T 细胞以 697 个 /mm² 为界区分高、低浸润,肿瘤组织中 CD163⁺巨噬细胞则以 472 个 /mm² 为高、低浸润分界值;临床预后关联上,基质 CD8⁺T 细胞高水平浸润与较好预后相关,而肿瘤组织内 CD163⁺巨噬细胞低水平浸润同样对应更佳临床预后。
选取 CD163⁺浸润高、低的患者各 8 例,通过 NanoString GeoMx 空间转录组学分析 78 个转录本表达发现:肿瘤基质与肿瘤细胞的每个区室中,PTPRC(CD45)和 PanCK(多个细胞角蛋白基因)可实现良好区室分割;无监督分层聚类分析显示,肿瘤 ROIs(感兴趣区域)数据集能准确区分 CD163⁺浸润高、低样本 —— 其中高巨噬细胞浸润肿瘤中,ITGAM(CD11b)、CCL5、CD27 三个基因显著上调,低 CD163⁺浸润肿瘤中则是 BCL2、HLA-E 显著上调。
为进一步探究巨噬细胞与 NSCLC 患者治疗反应的关联,研究者对 8 例高巨噬细胞浸润肿瘤的 78 个转录本进行原位分析:无监督分层聚类分析表明,基质 ROIs 数据集可有效区分 ICBs 治疗应答者与非应答者;基质区域分析显示,有 10 个基因在二者间存在差异表达,且应答者的 CSF1R 表达显著高于非应答者。此外,在 49 例具有 scRNA-seq 数据的 NSCLC 样本中,高 CSF1R 表达与更长的疾病控制时间(DCB)、更优的无进展生存期(PFS)及总生存期(OS)相关。
Clin. Cancer Res(IF=13.801)
黑色素瘤免疫治疗患者使用DSP技术发现预测标志物
研究方法:
本研究采用搭载 44 重抗体混合物的 NanoString GeoMx DSP(数字空间 Profiler)技术,针对接受免疫治疗的黑色素瘤患者样本开展检测,旨在筛选新的生物标志物(biomarker)。检测过程中,重点聚焦巨噬细胞、白细胞、黑色素细胞三个特定细胞区室,通过该技术对每个区室的目标蛋白进行定量分析,最终生成 132 个定量变量,为后续生物标志物的挖掘提供数据基础。
关键发现:
本研究通过分析 132 个定量变量,得出以下关键发现:其中 11 个免疫标志物与黑色素瘤患者无进展生存期(PFS)延长相关,15 个免疫标志物与总生存期(OS)延长相关。在 60 例黑色素瘤患者样本的进一步分析中发现,CD68 阳性区域内 CD8⁺细胞计数高的患者,不仅拥有更长的 OS 与 PFS,且对免疫治疗的响应更佳;此外,PD-L1 在 CD68 阳性细胞(即巨噬细胞)上的表达水平,可作为预测患者 PFS、OS 及免疫治疗反应的重要生物标志物。
乐备实DSP空间多组学检测服务
乐备实(LabEx)空间组学平台以 NanoString GeoMx DSP 技术为核心,是融合传统免疫荧光与数字可视化编码技术的全新空间多组学研究工具。
该平台可在组织切片原位实现多靶标蛋白与全转录组的空间表达谱分析,检测上限达 140 种蛋白与 20000 种 RNA,且兼容穿刺样品、FFPE 石蜡包埋样品、组织阵列样品、新鲜 / 冻存样品等多种样本类型。
实验流程上,通过荧光抗体与待测指标共孵育、灵活圈选任意形状大小的感兴趣区域(ROI)、紫外光解收集 DSP Barcode、结合 NGS 或 nCounter 平台定量分析等步骤,既能保留组织空间信息,又能精准获取目标区域的分子表达数据。
平台具备高灵敏度、高维度分析优势,提供预先验证的检测 Panel 与客制化方案,可灵活应对肿瘤 / 肿瘤免疫(如肿瘤异质性分析、免疫治疗标志物发现)、免疫学 / 感染科学、神经科学、组织疾病研究、发育生物学等多领域需求,还配套标准化及定制化数据分析服务,以箱型图、散点图等多种形式呈现结果,助力科研工作者深入解读组织异质性与复杂免疫微环境,为疾病机制研究和治疗靶点挖掘提供关键技术支撑。
乐备实是国内专注于提供高质量蛋白检测以及组学分析服务的实验服务专家,自2018年成立以来,乐备实不断寻求突破,公司的服务技术平台已扩展到单细胞测序、空间多组学、流式检测、超敏电化学发光、Luminex多因子检测、抗体芯片、PCR Array、ELISA、Elispot、PLA蛋白互作、多色免疫组化、DSP空间多组学等30多个,建立起了一套涵盖基因、蛋白、细胞以及组织水平实验的完整检测体系。
我们可提供从样本运输、储存管理、样本制备、样本检测到检测数据分析的全流程服务。凭借严格的实验室管理流程、标准化实验室操作、原始数据储存体系以及实验项目管理系统,已经为超过3000家客户单位提供服务,年检测样本超过100万,受到了广大客户的信任与支持。
