19 年
手机商铺
公司新闻/正文
302 人阅读发布时间:2025-09-29 16:55
MTAP deletion confers enhanced dependency on the PRMT5 arginine methyltransferase in cancer cells
今日要讲解的文献,同样基于合成致死原理,致力于迅速确定在MTAP缺失的癌症中与MTAP相关的合成致死基因,随后通过抑制这些基因的功能来更有效地杀灭肿瘤细胞。关于该研究发现的文献共有三篇,其中两篇由两个不同的实验室于2016年3月11日联合发表在《Science》杂志上,另一篇则于2016年4月19日发表于《Cell Reports》杂志。本次汇报的内容聚焦于其中一篇刊登在《Science》上的文章。(MTAP deletion confers enhanced dependency on the PRMT5 arginine methyltransferase in cancer cells)
甲基硫腺苷磷酸化酶(MTAP)的基因在正常组织内广泛表达。但因其与CDKN2A(一种最常见的缺失型肿瘤抑制基因)位置相邻,所以在癌症中MTAP的纯合缺失现象较为普遍(见图1A)。MTAP酶负责裂解甲基硫腺苷(MTA),产生用于蛋氨酸和腺嘌呤循环利用途径的前体物质。
为了探寻与MTAP缺失相关的遗传弱点,研究者们借助了基因组规模的短发夹RNA(shRNA)筛选数据,对来自Achilles项目的216个癌细胞系进行了深入分析。他们结合癌症细胞系百科全书中的MTAP拷贝数和mRNA表达数据,确定了每个细胞系的MTAP缺失状态。通过对比50,529个shRNA的敏感性谱与MTAP缺失状态,研究者们鉴别出了两个特定的shRNA,它们与MTAP缺失株系(MTAP-,n=50)的生存能力下降密切相关,而与MTAP阳性株系(MTAP+)则无显著关联(见图1B)。其中一个shRNA针对的是PRMT5基因,另一个则针对WDR77基因。值得注意的是,MTAP-细胞株不仅对针对PRMT5的shRNA敏感,同时也对针对WDR77的shRNA敏感(见图1C)。与CDKN2A和MTAP同时缺失的细胞系相比,仅CDKN2A缺失而非MTAP缺失的细胞系对PRMT5或WDR77缺失的敏感性普遍较低,这进一步证实了这种敏感性与MTAP缺失而非CDKN2A缺失的关联(见图1D)。为了强化这一发现,研究者们还从筛选数据集中检测了针对PRMT5和WDR77的额外shRNA,并鉴定出了第二个针对PRMT5(shPRMT5 #2)和WDR77(shWDR77 #2)的shRNA,它们同样证明了细胞活力受损与MTAP缺失之间存在强烈的相关性(见图1E)。同时,研究者们也排除了假阳性结果的可能性。
PRMT5和WDR77是催化蛋白甲基化的关键组分,它们形成复合物,催化甲基转移到靶蛋白的精氨酸侧链上,这些靶蛋白包括参与染色质重塑和基因表达的组蛋白,以及参与mRNA加工的RNA结合蛋白Sm蛋白。此前已有研究报道,PRMT5的基因耗竭可通过诱导G1细胞周期阻滞和凋亡来损害癌细胞的活力。有趣的是,针对PRMT5或WDR77的shRNA都降低了这两种蛋白的水平(尽管它们对靶转录本具有特异性抑制作用),这与使用任何一种shRNA都能耗尽甲基转移酶复合物的观察结果相一致。此外,MTAP-细胞还对shRNA介导的CLNS1A和RIOK1缺失敏感,这两种基因编码甲基转移酶复合物的另外两种成分(见图1E)。最后,在细胞谱系中也证实了MTAP缺失与对PRMT5或WDR77抑制的敏感性之间的相关性。在包括胶质瘤、胰腺腺癌和非小细胞肺癌在内的个体谱系中,MTAP-细胞系通常(尽管并非普遍)比MTAP+细胞系对PRMT5和WDR77的耗竭更为敏感(见图1F)。
基于上述观察结果,研究者们推测MTAP缺失可能会增强细胞对PRMT5和WDR77基因抑制的敏感性。为了验证这一假设,他们检测了针对PRMT5和WDR77的shRNA对另外275种癌症细胞系的细胞活力的影响。这些数据是使用一个扩展的shRNA库生成的,其中包含了初始研究中未涵盖的shRNA。与最初筛选数据集的结果相似,他们观察到MTAP-株系(n=47)通常比MTAP+株系对PRMT5或WDR77的抑制更为敏感(见图1G)。总体而言,MTAP-细胞对PRMT5或WDR77耗竭的敏感性增强,这一结论是通过5个shRNA(其中3个靶向PRMT5,2个靶向WDR77)在来自491个癌细胞株的两个独立功能数据集中得到的验证。

为了探究MTAP对PRMT5或WDR77抑制下细胞活性的影响,研究团队首先将MTAP基因引入四个MTAP缺失的细胞系中,这些细胞系分别是LU99和H647(均属于非小细胞肺癌),SF-172(胶质瘤细胞系),以及SU.86.86(胰腺导管癌细胞系)。结果显示,在MTAP重组的细胞系中,MTAP蛋白得到了显著表达,而相应的亲本细胞系中则未检测到MTAP的表达(见图2A)。
随后,研究团队进行了菌落形成试验,以评估在MTAP存在与否的情况下,PRMT5或WDR77耗尽对细胞活力的影响。试验结果表明,每个MTAP缺失的细胞系在PRMT5或WDR77受到抑制后,其细胞活力均有所下降,这与之前的筛选和验证结果保持一致(见图2B,C)。总体而言,当MTAP被重新导入到MTAP缺失的细胞系后,这些细胞对PRMT5或WDR77抑制的敏感性显著降低。这一发现揭示了MTAP缺失与细胞对PRMT5或WDR77依赖性之间的功能联系(见图2B,C)。

先前的研究已经指出,PRMT蛋白的活性可能会受到MTA(即MTAP的底物)的抑制。MTA作为s-腺苷蛋氨酸(SAM,PRMT5介导甲基化过程中的供体底物)的类似物,可能对PRMT5的活性产生影响。基于这些发现,我们提出了一个假设:细胞中MTAP的缺失可能会导致MTA浓度的上升,进而对PRMT5的活性产生部分抑制作用。综上所述,这些效应可能会使细胞对PRMT5活性的进一步降低变得更加敏感,例如通过基因抑制的方式。
为了验证这一假设,研究团队首先探究了MTAP缺失的细胞是否含有较高的MTA水平。他们利用液相色谱串联质谱(LC-MS)技术,对来自LU99、H647、SF-172和SU.86.86细胞系以及这些细胞系导入MTAP后的56种代谢物(包括MTA)进行了定量分析。结果显示,大多数代谢物的丰度并未因MTAP的异位表达而发生显著变化(见图3A)。然而,当MTAP被导入细胞后,细胞内MTA的丰度降低了1.5到6倍,这与MTAP缺失时细胞内MTA浓度增加的观察结果相吻合(见图3A-C)。
为了进一步确认MTAP缺失的细胞株中MTA水平是否普遍高于MTAP存在的细胞株,研究团队量化了来自不同细胞系的19个MTAP缺失(MTAP-)和21个MTAP存在(MTAP+)的癌细胞株的73种代谢物的细胞内水平,这些细胞系涵盖了非小细胞肺癌、黑色素瘤和乳腺癌。在代谢谱中,MTA的丰度与MTAP的缺失状态呈现出最强的相关性(见图3D)。结果显示,MTAP缺失的细胞系中MTA的中位水平比MTAP存在的细胞系增加了约3.3倍,这与我们关于MTAP缺失导致细胞内MTA增加的假设相一致(见图3E)。
此外,研究团队还利用来自Achilles项目的shRNA敏感性数据,观察到了MTA水平与PRMT5依赖性之间的显著相关性(见图3F)。这一发现进一步支持了我们的假设,即MTAP的缺失可能通过增加细胞内MTA的水平来影响PRMT5的活性,从而使细胞对PRMT5活性的进一步降低变得更加敏感。

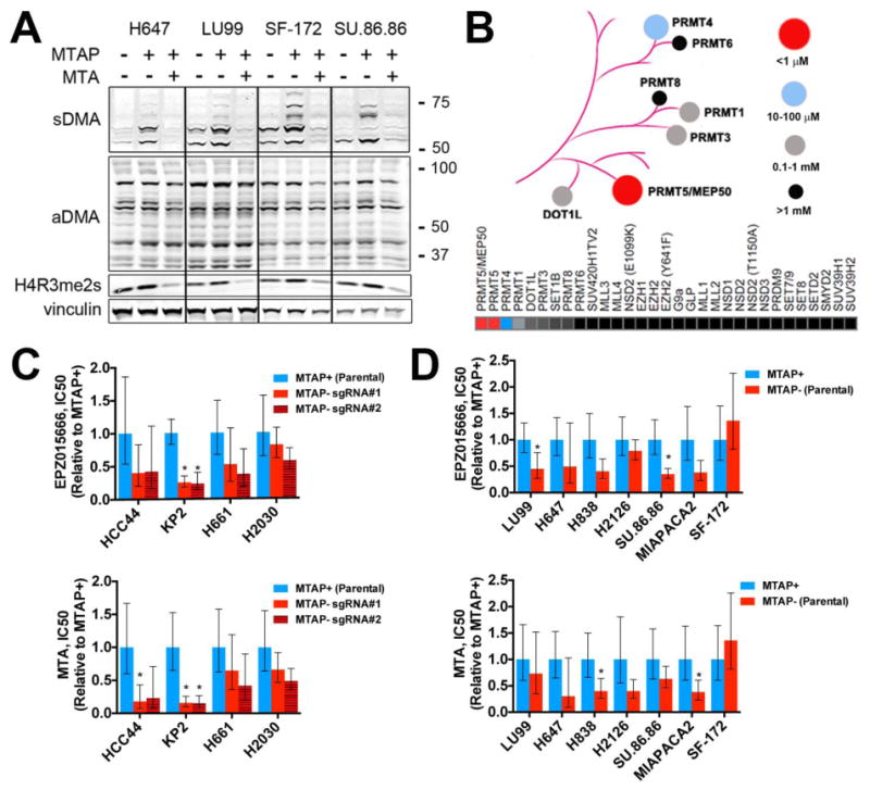
接下来,研究者深入探究了MTA水平升高是否会对PRMT5的活性产生抑制作用。PRMT5作为一种特定的甲基转移酶,主要负责催化对称二甲基精氨酸(sDMA)的形成,而PRMT家族中的其他大多数成员则催化不对称二甲基精氨酸(aDMA)的形成。通过使用一种能够特异性识别PRMT5产生的sDMA的抗体,研究者发现,与重新导入MTAP的细胞相比,MTAP缺失的细胞中sDMA的水平有所下降(见图4A)。此外,当MTAP重新导入的细胞暴露于外源性MTA时,也观察到了sDMA水平的减少,这与PRMT5酶活性受到抑制的现象相一致(见图4A)。类似的结果也在使用能够识别PRMT5催化产物H4精氨酸3(H4R3)对称甲基化的抗体上得到了验证(见图4A)。相比之下,研究者发现MTAP的状态或外源性MTA对aDMA水平的影响并不显著(见图4A)。
这一发现进一步增强了PRMT家族成员中PRMT5对细胞内MTA浓度敏感性增高的可能性。为了验证这一点,研究者采用了放射性同位素过滤结合分析方法,对MTA抑制31种组蛋白甲基转移酶(包括PRMT5和PRMT5/WDR77复合物)催化功能的能力进行了测定。结果显示,MTA对PRMT5和PRMT5/WDR77活性的选择性抑制效果超过了其他甲基转移酶100倍,这与PRMT5功能容易受到MTA浓度升高抑制的假设相吻合(见图4B)。此外,研究者还证实MTA是一种SAM竞争性的PRMT5抑制剂。
随后,研究者试图确定MTAP缺失的细胞株是否比MTAP存在的细胞株对药物抑制PRMT5表现出更高的敏感性。他们鉴定了两种具有明确PRMT5结合位点的抑制剂:代谢物MTA和EPZ015666。其中,EPZ015666是一种有效的多肽竞争和SAM协同抑制剂,相对于其他甲基转移酶,它对PRMT5具有10,000倍的特异性。研究者测试了这些抑制剂对MTAP缺失的细胞系、重新导入MTAP的MTAP缺失细胞系、MTAP存在的细胞系以及通过CRISPR技术介导MTAP敲除的MTAP存在细胞系的选择性损伤能力。在11对同基因细胞系中,MTA或EPZ015666处理的MTAP缺失细胞系的IC50值普遍低于重新导入MTAP的MTAP缺失细胞系的IC50值,这与从PRMT5基因耗尽实验中得到的结果相一致(尽管效应大小相对较小)(见图4C, D)。

综上所述,研究结果显示,MTAP的缺失会引发细胞内MTA水平的上升,这一变化进而抑制PRMT5的活性,并增加了细胞对PRMT5进一步功能衰竭的敏感性。尽管PRMT5近期已成为某些癌症潜在的治疗靶点,但先前尚未发现与PRMT5抑制敏感性相关的基因变异。本研究的数据揭示,尽管MTAP缺失(MTAP-)和MTAP存在(MTAP+)的细胞系对PRMT5或WDR77抑制的敏感性存在重叠,但众多MTAP-的肿瘤对甲基酶复合体的耗损表现出更高的敏感性(见图1D, F, G)。因此,仅凭MTAP的状态并不足以准确区分对PRMT5抑制敏感的细胞系。这些观察结果提示,存在其他修饰因子,它们以独立于MTAP状态的方式影响着甲基酶体耗损的敏感性。尽管如此,本研究的结果支持了一个出乎意料的观点,即MTAP缺失的细胞对PRMT5的损耗具有敏感性。更广泛地讲,这些发现强调了大型癌症细胞系集合在全面功能和分子特性分析方面的价值,这对于识别由常见遗传病变所赋予的潜在靶向依赖性至关重要。
| 名称 | 货号 | 规格 |
| MTAP Antibody | 4158S | 100ul |
| MTAP (A8N9F) Rabbit mAb | 62765T | 20μl |
| MTAP (42-T) | sc-100782 | 100μg/ml |
| MTAP (E5R1I) Rabbit mAb | 74683T | 20μl |