19 年
手机商铺
公司新闻/正文
205 人阅读发布时间:2025-10-13 14:17
肾脏纤维化作为多种慢性肾脏疾病的最终病理过程,严重威胁着患者的生命健康。近年来,随着对细胞自噬研究的不断深入,其在肾脏疾病中的作用逐渐受到重视。本文旨在解析巨噬细胞中自噬相关基因Atg5的缺乏如何通过CCR6-CCL20轴来影响肾脏纤维化进程,为肾脏疾病的治疗提供新的思路和策略。

肾脏纤维化是由于慢性肾脏损伤导致肾脏结构和功能持续恶化的结果,其特征是肾实质被大量纤维组织取代,导致肾功能逐渐丧失。巨噬细胞作为肾脏中的重要免疫细胞,在肾脏纤维化过程中发挥着重要作用。自噬是一种细胞内降解过程,通过清除受损或多余的细胞器和蛋白质来维持细胞稳态。Atg5作为自噬过程中的关键蛋白,其缺失可能会对巨噬细胞的功能和肾脏纤维化进程产生深远影响。
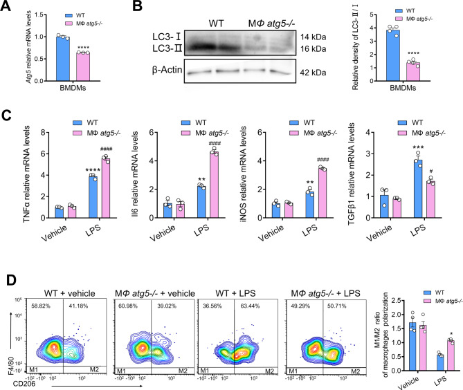
Atg5是自噬过程中的重要分子,它通过与Atg12和Atg16L1形成复合物,参与自噬体的形成和延伸。在巨噬细胞中,Atg5的缺失可能导致自噬功能障碍,进而影响巨噬细胞的极化、激活和分化。实验研究表明,Atg5缺乏的巨噬细胞在应对外界刺激时,其炎症反应和吞噬能力均受到显著影响。

为了探究巨噬细胞Atg5缺乏对肾脏纤维化的影响,研究人员利用髓系细胞特异性Atg5敲除(MΦ atg5-/-)小鼠建立了肾脏缺血/再灌注和单侧输尿管梗阻模型。这些模型能够模拟临床上常见的肾脏损伤情况,为研究巨噬细胞Atg5缺乏在肾脏纤维化中的作用提供了有力的工具。
在肾脏缺血/再灌注和单侧输尿管梗阻模型建立后,研究人员首先观察了Atg5缺失对肾脏功能的影响。实验结果显示,在轻度损伤的早期阶段,Atg5缺失对肾脏功能的影响较小,表现为血清尿素氮和肌酐水平的变化不显著。然而,随着损伤时间的延长,Atg5缺失的肾脏逐渐表现出更为明显的保护效应。
通过组织学分析和纤维化相关指标的检测,研究人员发现Atg5缺失的肾脏在缺血/再灌注和单侧输尿管梗阻损伤后,其纤维化程度显著降低。这表现为肾间质纤维组织的减少、肾小管扩张和萎缩程度的减轻以及肾小球硬化的改善。这些结果表明,巨噬细胞Atg5缺乏能够显著减轻肾脏纤维化进程。
巨噬细胞在肾脏纤维化过程中起着关键作用,其迁移和浸润是纤维化发生的重要步骤。实验结果显示,Atg5缺失的肾脏中巨噬细胞数量显著减少,且其迁移能力受到抑制。这可能是由于Atg5缺失导致巨噬细胞的极化状态发生改变,进而影响其迁移能力。

CCR6和CCL20是一对重要的趋化因子受体和配体,它们在调节免疫细胞迁移和浸润过程中发挥着重要作用。实验结果显示,Atg5缺失的巨噬细胞中CCR6表达下调,且其对CCL20的趋化响应显著减弱。这表明CCR6-CCL20轴在巨噬细胞Atg5缺乏保护肾脏纤维化过程中发挥着关键作用。
CCR6作为趋化因子受体,能够识别并结合CCL20,从而介导免疫细胞的迁移和浸润。在肾脏纤维化过程中,CCR6和CCL20的表达水平显著上调,吸引大量巨噬细胞迁移到肾脏损伤部位。然而,Atg5缺失导致巨噬细胞中CCR6表达下调,减弱了其对CCL20的趋化响应,进而减少了巨噬细胞的迁移和浸润。
实验结果显示,CCR6-CCL20轴的抑制与肾脏纤维化程度的减轻密切相关。在Atg5缺失的肾脏中,由于CCR6-CCL20轴的抑制,巨噬细胞的迁移和浸润减少,从而减轻了肾脏的炎症反应和纤维化进程。这表明CCR6-CCL20轴是巨噬细胞Atg5缺乏保护肾脏纤维化过程中的重要靶点。
为了深入探讨CCR6-CCL20轴在巨噬细胞Atg5缺乏保护肾脏纤维化中的作用机制,研究人员进一步分析了其下游信号通路的改变。实验结果显示,Atg5缺失导致巨噬细胞中PI3K、AKT和ERK1/2等关键信号分子的激活受到抑制。这些信号分子在调节巨噬细胞极化、迁移和浸润过程中发挥着重要作用。因此,Atg5缺失可能通过抑制CCR6-CCL20轴下游信号通路的激活来减少巨噬细胞的迁移和浸润,从而减轻肾脏纤维化进程。

本文通过构建髓系细胞特异性Atg5敲除小鼠模型,深入探究了巨噬细胞Atg5缺乏对肾脏纤维化的影响及其作用机制。研究结果表明,巨噬细胞Atg5缺乏能够显著减轻肾脏纤维化进程,这与其抑制CCR6-CCL20轴介导的巨噬细胞迁移和浸润密切相关。此外,Atg5缺失还导致巨噬细胞中PI3K、AKT和ERK1/2等关键信号分子的激活受到抑制,进一步证实了CCR6-CCL20轴在巨噬细胞Atg5缺乏保护肾脏纤维化过程中的重要作用。
未来研究将进一步深入探讨Atg5在巨噬细胞自噬过程中的具体作用机制,以及CCR6-CCL20轴与其他信号通路之间的相互作用关系。同时,针对CCR6-CCL20轴的靶向干预也将为肾脏纤维化等慢性肾脏疾病的治疗提供新的策略和思路。
综上所述,巨噬细胞Atg5缺乏通过抑制CCR6-CCL20轴介导的巨噬细胞迁移和浸润来减轻肾脏纤维化进程,为肾脏疾病的治疗提供了新的思路和策略。随着对Atg5和CCR6-CCL20轴研究的不断深入,相信未来将有更多针对慢性肾脏疾病的有效治疗方法问世。
| 名称 | 货号 | 规格 |
| Tris-EDTA抗原修复液(10×,pH9.0) | abs9342-100ml | 100ml |
| Tris-EDTA抗原修复液(10×,pH9.0) | abs9342-500ml | 500ml |