19 年
手机商铺
技术资料/正文
175 人阅读发布时间:2020-12-10 14:03
癌症及疗法
A 癌症
癌症作为严重威胁人类健康的疾病,因其病程发展快,致死率高,令人闻之色变。魔高一尺,道高一丈,在广大医疗和科研工作者的努力下,我们面对癌症时可使用的武器也越来越多,包括传统的放疗、化疗,部分靶点针对的小分子药物,还有目前名声大噪的精准医疗方法:靶向大分子抗体药物以及细胞疗法CAR-T,效果也越来越好。以前的“绝症”也即将迎来治愈的曙光。
B CAR-T细胞疗法
大名鼎鼎的CAR-T是个什么东西呢?跟随小优来看一下,CAR-T即嵌合抗原受体T细胞免疫疗法。它是在T细胞上嵌入一种嵌合抗原受体(CAR),该受体能够在识别肿瘤细胞表面抗原的同时激活T细胞杀死肿瘤细胞。如果说,T细胞是一支“普通军队”,那么CAR-T细胞则是一支拥有了“导航系统”的“特种部队”,能够精准定位到“敌军”肿瘤细胞的位置并将其一举歼灭。

Fig.1 CAR-T细胞
CAR-T细胞在对抗B细胞恶性肿瘤(伯基特淋巴瘤、套细胞淋巴瘤和其他的非霍奇金淋巴瘤亚型、急性淋巴细胞白血病)中产生了空前的疗效。急性淋巴细胞白血病(ALL)是一种起源于淋巴细胞的B系或T系细胞在骨髓内异常增生的恶性肿瘤性疾病,研究发现,以“CD19”为靶点的CAR-T疗法对其的完全缓解率可高达90%。这种显着的功效不仅能够促进B细胞恶性肿瘤治疗领域发生模式转变,还会大力推动扩大CAR-T细胞治疗实体瘤的应用。然而将近1/3的血癌患者在经历长短不一的缓解期后出现癌症复发现象,这无疑是患者通向健康生活路上的一颗“定时炸弹”。所以,找寻新的替代治疗靶点,将癌症复发扼杀在摇篮里已迫在眉睫。
新型CAR-T细胞疗法
近期,Science Translational Medicine期刊上刊登了一篇关于BAFF-R CAR-T新型细胞疗法的文章,利用“BAFF-R”代替“CD19”靶点,用于克服癌症复发难题。

Fig.2 SCI TRANSL MED
“BAFF-R”是TNFR超家族的一员,能在B细胞中正常或高表达,是B细胞存活和成熟过程中的关键角色,也是理想的CAR-T新靶点。
CD19 CAR-T
CD19 CAR-T是将识别“CD19”的抗体可变区基因序列与淋巴细胞免疫受体的胞内区序列拼接并转染至患者T细胞中,形成CD19 CAR-T细胞,使其能够特异性识别并攻击具有“CD19”抗原的B细胞,最终清除肿瘤细胞。研究显示,CD19 CAR-T疗法在儿童及成人难治复发性血癌和淋巴瘤的治疗方面,疗效甚好。但同时有数据显示,经CD19 CAR-T治疗的多数患者在几年后都经历了癌症复发。复发分为两种形式:“CD19”阳性复发和“CD19”阴性复发。前者可以再次使用CD19 CAR-T,对癌细胞进行短暂控制,但无法实现完全清除,复发依旧是难题。而后者较前者最大的不同是后者患者体内“CD19”抗原缺失,CD19 CAR-T彻底失效,无法用于治疗,复发无可避免。以上两种形式的复发表明,“CD19”靶点在癌症治愈方面难以“走远”。
BAFF-R CAR-T
为彻底“剿灭”这群“恶霸”,研究人员不断尝试,发现新靶点“BAFF-R”,其能在CD19 CAR-T抗性B细胞中正常或过表达,对复发癌症“反将一军”。
01
将“BAFF-R”抗体的人源化片段构建至第二代CAR载体上,选择健康的T细胞亚群,通过BAFF-R-CAR进行转导、富集、扩增及表达获得BAFF-R CAR-T细胞。
将CD4和CD8 CAR T细胞与表达人BAFF-R的小鼠成纤维L细胞和人类淋巴瘤细胞系进行共孵育,并与BAFF-R阴性亲本细胞进行对照,发现大量肿瘤坏死因子α(TNF-α),干扰素-γ(IFN-γ)和颗粒酶B被释放。CD8和CD4衍生的BAFF-R CAR-T细胞在一定程度上引起了针对人类淋巴瘤细胞系和白血病细胞系的特异性细胞毒性;另外,CD8和CD4衍生的BAFF-R CAR-T细胞引起了针对多种原发性人类淋巴瘤亚型的显着特异性细胞毒性。

Fig.3 BAFF-R-CAR T细胞激活并引起人类B细胞恶性肿瘤多种亚型的特异性细胞毒性
02
BAFF-R CAR-T细胞亚群的体内抗肿瘤作用
研究中,将人类伯基特淋巴瘤注入免疫受损小鼠体内,并将不同T细胞进行混合,用CAR转导后对小鼠进行治疗。研究发现,经过CAR转导的Pan T细胞治疗的小鼠体内肿瘤明显消退且其生存期也相应延长;而CD8 TN CAR-T细胞的治疗效果更好。

Fig.4 BAFF-R CAR-T单次治疗效果
研究的另一部分,将“CD19”阳性伯基特淋巴瘤注入小鼠体内,并用TN衍生的BAFF-R-CAR T细胞对其进行治疗。结果显示,CD19-CAR T治疗的小鼠体内肿瘤表现出延迟但进行性致死性生长;相反,在接受BAFF-R-CAR T细胞治疗的小鼠实现了完全的肿瘤消退,并具有100%的长期存活率。

Fig.5 BAFF-R CAR-T疗法在伯基特淋巴瘤治疗中的优势
03
新靶标疗法对“CD19”B细胞肿瘤系的疗效
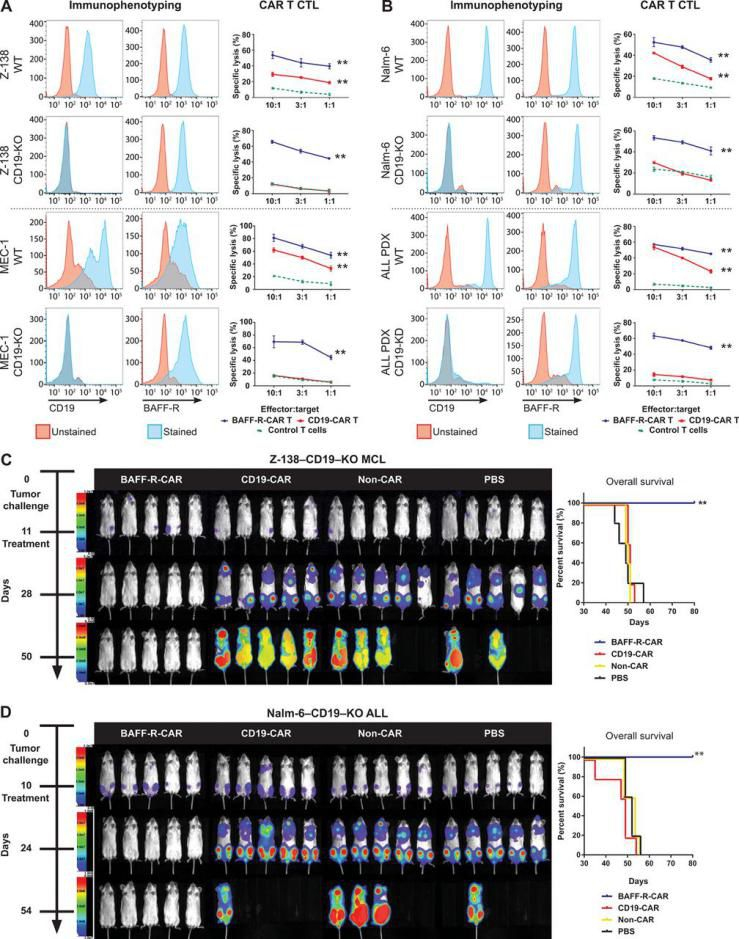
研究中,将“CD19”阴性治疗抗性的人类肿瘤(伯基特淋巴瘤、套细胞淋巴瘤和其他的非霍奇金淋巴瘤亚型、急性淋巴细胞白血病)注入动物体内,对动物进行BAFF-R-CAR T细胞治疗,并用BAFF-R-CAR或CD19-CAR T细胞对野生型和“CD19”阴性肿瘤细胞的体外细胞毒性进行了测试。结果显示, TN CD4和CD8 BAFF-R-CAR T可以完全消除肿瘤,且BAFF-R-CAR T细胞对野生型和“CD19”阴性肿瘤均具有细胞毒性,而CD19-CAR T细胞易发生表面抗原丢失现象,其肿瘤消除效果不理想,且仅对野生型肿瘤细胞具有细胞毒性。

Fig.6 BAFF-R CAR-T治疗功效
此外,在动物体内注入“CD19”阳性人类肿瘤和“CD19”阴性人类肿瘤的混合体,分别进行CD19-CAR T、BAFF-R-CAR T两种疗法。结果显示,后者能够根除两种肿瘤,而前者治疗失败。

Fig.7 两种细胞疗法间的对比
04
新靶标疗法治疗癌症复发
专家对接受CD19-CAR T细胞疗法或博纳吐单抗治疗出现癌症复发的患者进行BAFF-R-CAR T治疗,研究证实BAFF-R-CAR T细胞能够持续有效地抵抗这些肿瘤,且复发率大大降低。

Fig.8 BAFF-R CAR-T治疗癌症复发
05
总结
BAFF-R CAR-T相较于CD19 CAR-T,疗效更为显著。强大的抗肿瘤机制将其推至白血病、淋巴瘤细胞治疗的制高点,未来有望成为一线CAR-T疗法,重燃癌症患者生命新希望,成为CAR-T细胞治疗“当家花旦”。
06
参考内容
Hong Qin,et al.CAR T cells targeting BAFF-R can overcome CD19 antigen loss in B cell malignancies.Science Translational Medicine 25 Sep 2019.
CAR-T完整解决方案
对CAR-T细胞治疗是否满怀期待?想要了解的小伙伴,点击下面图片,查看CAR-T细胞治疗完整解决方案,优质的技术和产品助力您的CAR-T研究。

更多精彩内容
请关注优宁维官方微信公众号
【联系方式】
上海优宁维生物科技股份有限公司
抗体专家|流式专家|免疫组化|实验服务|科学仪器

免费热线:4008-168-068
咨询邮箱:info@univ-bio.com
官网:www.univ-bio.com
◁欢迎关注
长按二维码