19 年
手机商铺
技术资料/正文
552 人阅读发布时间:2020-12-10 14:49

肿瘤是目前威胁人类健康的重要因素。靶向肿瘤的新药与肿瘤免疫新疗法的研发如火如荼,这些研究为攻克肿瘤带来了全新的希望。但受限于患者作为研究对象的不可操控性,而实验动物与人差异巨大,目前从基础到临床的转化效率极低,肿瘤类器官的兴起为转化医学提供了全新的技术平台。从最初单个肿瘤样本类器官的成功构建,到现在建立了大规模的肿瘤类器官库,肿瘤类器官研究已经成为肿瘤基础和临床研究中的重要工具,尤其在结合基因修饰技术的基础上,对揭示肿瘤发生发展的机制、快速评估肿瘤药物与免疫细胞的治疗效果意义重大。
类器官?肿瘤类器官?
类器官是体外培养的由干细胞分化而来的细胞所形成的具有一定空间结构的三维细胞复合体。类器官具有某些与来源器官相似的结构特征和功能特性, 而且能够在体外3D培养体系中稳定扩增。
肿瘤类器官的构建主要有两类,一种是通过诱导性多能干细胞(induced pluripotent stem cells,iPSCs)分化而来,另一种是直接来源于肿瘤组织。

肿瘤类器官的不同
1.与其他肿瘤模型(细胞系、肿瘤组织小鼠移植模型)相比,肿瘤类器官的主要优势:
(1)维持肿瘤细胞的高度异质性;
(2)小样本中培养;
(3)保持长期扩增、冷冻保存及基因改造。
2. 肿瘤类器官的培养与成体干细胞来源的类器官培养稍有不同。
类器官最为关键的是培养类器官的培养体系各不相同,这通常取决于起源组织的需求。例如,表皮细胞生长因子EGF、R-spondin蛋白和头蛋白Noggin足以长期维持小肠的类器官生长,而结肠来源的类器官需要添加烟酰胺、p38抑制剂 SB202190、前列腺素E2和Alk抑制剂A83-01。
肿瘤类器官的培养与正常类器官又有不同,以人结肠癌类器官(colorectal cancer organoids)培养为例, 因肿瘤组织存在Wnt信号通路持续性激活的突变,培养过程中无需外源性地加入Noggin和R-spondin蛋白, 而EGF也并非为所有类型肿瘤组织必需。

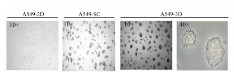
肠类器官培养流程
肿瘤类器官案例和前景
1. 肠肿瘤类器官
1.1 cancer 组织中建立类器官(organoid)
最早从癌症组织中建立类器官的研究人员之一是Sato等。他们首先建立了小鼠结肠隐窝的培养条件,并通过调整培养环境培养人小肠和结肠的类器官,再通过进一步优化调整,从结肠腺瘤和腺癌及Barrett食管中建立肿瘤类器官模型。Barrett食管是一种柱状上皮化生的恶性肿瘤,被认为是食管腺癌的前体。
文献:Sato T,Stange DE,Ferrante M,et al. Long-term expansion of epithelial organoids from human colon, adenoma, adenocarcinoma, and Barrett’s epithelium. Gastroenterology. 2011;141:1762-1772.


结果图
1.2 基因测序分析验证肿瘤类器官和原始肿瘤的相关性
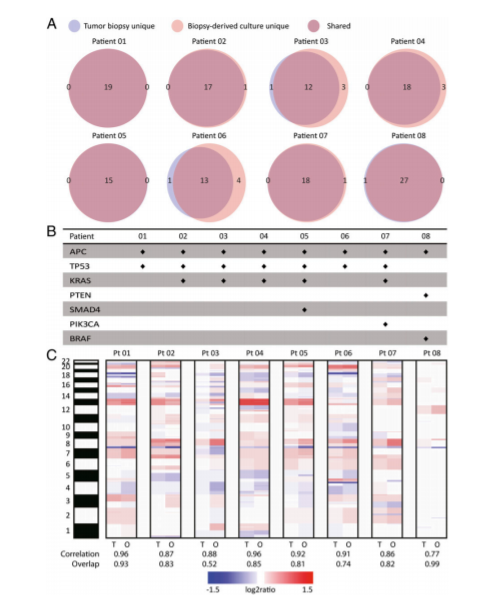
Weeber及其同事开发了一种肿瘤类器官模型培养条件,并对14种结肠肿瘤类器官模型和其来源原始肿瘤的1 977个癌症相关基因进行了基因测序,发现在发育的肿瘤类器官模型和活组织检查之间有90%的体细胞突变和DNA拷贝数分布得以保存。
文献:Weeber F,Van de Wetering M,Hoogstraat M,et al.Preserved genetic diversity in organoids cultured from biopsies of human colorectal cancer metastases. Proc Natl Acad Sci USA. 2015;112:13308-13311.


研究思路图

测序结果
1.3 外显子测序分析验证肿瘤类器官保留了肿瘤样本的亚型
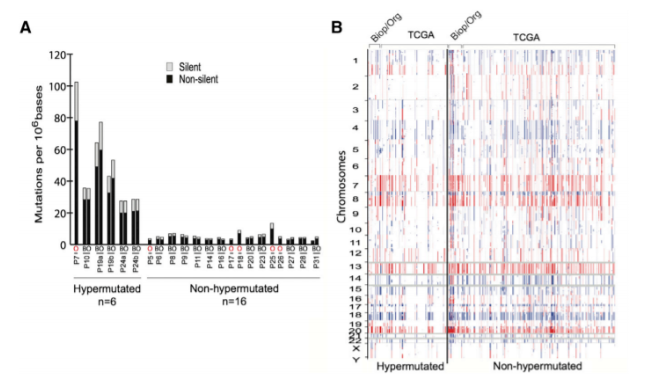
Van de Wetering和他的同事通过对全部外显子测序分析,证明了结肠肿瘤类器官模型保留了原始肿瘤样本中的亚型。这些发现表明了该肿瘤类器官模型在长期培养过程中能够维持基因组的稳定性,并为类器官技术在个性化治疗方面提供了一定的可能性。
文献:Van de Wetering M,Francies HE,Francis JM,et al.Prospective derivation of a living organoid biobank of colorectal cancer patients. Cell.2015;161: 933-945.


2. 肝肿瘤类器官
Huch等成功培养正常肝细胞类器官,并且发现在去除R-spondin 和Wnt3a的情况下可诱导肝脏肿瘤类器官模型的生长。他们分别从肝细胞癌、胆管癌和肝细胞胆管癌这3种不同的肝癌类型中建立了肿瘤类器官模型,通过组织学、免疫组织化学和基因组学方法,Huch等证明了这些肿瘤类器官模型保持了器官位点特异性的组织学和遗传特征,并且在将肿瘤类器官模型移植到免疫受损小鼠的肾囊膜下时,发现其有不同的成瘤和侵袭转移能力,这表明可在体外重现肝癌的发生发展过程。随后,他们通过运用肿瘤类器官模型培养技术,证明了在肝癌中过表达的19个基因,并鉴定出了3种类型的肝癌中表达的11种新的生物标志物。Huch等使用29种药物进行了药物筛选,并在异种移植模型中验证了对ERK抑制剂的敏感 性。这项工作成功将明显加快在肝癌研究领域的发展。
文献:Huch M,Gehart H,van Boxtel R,et al.Long-term culture of genome-stable bipotent stem cells from adult human liver.Cell. 2015; 160:299-312.

更多关于:结肠癌、前列腺癌、胃癌、乳腺癌、胰腺癌,以及子宫内膜/卵巢癌、子宫癌肉瘤、尿路上皮癌和肾癌等肿瘤类器官已经有文献报道。
参考文献:
Sato TV, Robert GS,Hugo J,et al. Single Lgr5 stem cells build cryptvillus structures in vitro without a mesenchymal niche. Nature. 2009;459(7244): 262-265.
Gao D,Vela I,Sboner A,et al.Organoid cultures derived from patients with advanced prostate cancer. Cell. 2014;159:176-187.
Drost J,Karthaus WR,Gao D,et al.Organoid culture systems for prostate epithelial and cancer tissue. Nat Protoc. 2016;11: 347-358.
Wang K,Yuen ST,Xu J,et al.Whole-genome sequencing and comprehensive molecular profiling identify new driver mutations in
gastric cancer.Nat Genet.2014;46:573-582.
Petersen OW,Rønnov JL,Howlett AR,et al.Interaction with basement membrane serves to rapidly distinguish growth and differentiation pattern of normal and malignant human breast epithelial cells. Proc Natl Acad Sci USA.1992;89:9064-9068.
Huang L,Holtzinger A,Jagan I,et al.Ductal pancreatic cancer modeling and drug screening using human pluripotent stem cell-and
patient-derived tumor organoids.Nat Med. 2015;21: 1364-1371.
Batchelder CA,Martinez ML,Duru N,et al.Three-dimensional culture of human renal cell carcinoma organoids.PLoS One. 2015;10:e0136758.
3、肿瘤类器官的前景

肿瘤发生机制研究:
联合基因测序、基因编辑等技术, 运用肿瘤类器官可以在分子水平研究基因突变的相应机制以及特定基因在细胞内的表达差异; 同时, 在细胞与器官水平可以研究肿瘤生长、转移和免疫逃避等生物学行为。
疾病模型、再生医学、药物筛选:
类器官技术的优点一:源自癌症患者的肿瘤类器官可更好地模拟原始肿瘤器官。
cell和science文献均有报道利用肿瘤类器官模型生物库进行的小规模药物筛选开发出肿瘤患者来源的转移性胃肠癌(结直肠癌和食管胃癌)器官模型,并用于确定类器官是否可预测抗肿瘤药物治疗反应。试验中使用化合物库测试类器官对药物的敏感性,并同时与患者的反应进行比较,报道了阳性预测值 (预测特定药物起作用)为88%,阴性预测值(预测特定药物不起作用)为100%。反映患者对药物的治疗效果,可用于抗肿瘤药物有效性筛选。
类器官技术的优点二:可产生来自健康和肿瘤组织的类器官,在筛选肿瘤细胞靶向药物的同时保持健康细胞不受伤害。
参考文献:
Sachs N,de Ligt J,Kopper O,et al.A living biobank of breast cancer organoids captures disease heterogeneity. Cell. 2017; 172:373-386.
Vlachogiannis G,Hedayat S,Vatsiou A,et al.Patient-derived organoids model treatment response of metastatic gastrointestinal cancers.
Science. 2018;359:920-926.
Nadauld LD, Garcia S, Natsoulis G, Bell JM, Miotke L, Hopmans ES, et al. Metastatic tumor evolution and organoid
modeling implicate TGFBR2 as a cancer driver in diffuse gastric cancer. Genome Biol 2014; 15(8): 428.
相关产品:
