上海优宁维生物科技股份有限公司代理商

19

手机商铺

qrcode
商家活跃:
产品热度:
  • NaN
  • 0
  • 0
  • 2
  • 2
代理商

上海优宁维生物科技股份有限公司

入驻年限:19

  • 联系人:

    上海总部

  • 所在地区:

    上海 浦东新区

  • 业务范围:

    试剂

  • 经营模式:

    代理商

在线沟通

技术资料/正文

NK细胞培养攻略

1973 人阅读发布时间:2025-01-15 16:47

自然杀伤细胞(nature killer,NK)是除T细胞、B细胞之外的第三大类淋巴细胞,可自发识别体内异常细胞,并通过细胞毒性作用将其迅速清除,同时产生各类促炎因子和趋化因子,招募和激活其他免疫细胞以启动适应性免疫反应。
接下来小优会从NK细胞来源-体外扩增培养-鉴定-热门研究四个方面带大家通关不同来源的NK细胞培养!之前小优也给大家介绍了《免疫卫士-T细胞培养攻略》《DC细胞培养攻略》《B细胞培养攻略》,小伙伴们按需查看呦~


NK细胞来源


NK细胞来源于骨髓淋巴样干细胞,其分化、发育依赖于骨髓微环境,主要分布于骨髓、外周血、肝脏、脾脏、肺脏和淋巴结,约占外周淋巴细胞的5-20%。在血液、骨髓、脾脏和肺部,NK细胞主要是成熟(CD56dimCD16+)和终末分化(CD56dimCD16+CD57+)的亚群,具有较高的效应功能。在淋巴结、扁桃体和肠道中,NK细胞的频率较低,主要由不成熟(CD56brightCD16−)亚群组成,这些亚群的效应能力较低[1]
所以体外培养的NK细胞来源可以是实体组织(骨髓、脾脏、肝脏、淋巴结等)、血液、直接购买商品化的原代NK细胞(2W-502)或NK细胞系(NK-92等)。具体样本制备和细胞分选的内容,小伙伴们可以参考之前的文章:《免疫细胞培养通关技巧之样本制备》《免疫细胞培养通关技巧之细胞分选》

 

技术资料图片1

 

图1 NK细胞发育、分布[2]
△点击放大图片

文中部分相关产品
Spleen Dissociation Kit, mouse 
小鼠脾脏组织解离试剂盒,高效制备单细胞悬液
胶原酶 II型 
用作心脏、骨、肝、甲状腺、唾液腺和软骨等组织的原代细胞制备
Collagenase, Type 4 
用于消化胰岛细胞以及对细胞表面受体完整性有较高要求的实验样本
NK Cell Isolation Kit, human 
快速温和地从人PBMC中阴性分选NK细胞


NK细胞体外扩增培养


NK细胞体外也面临着很多挑战:NK细胞在外周血中占比很低,PBMC起始扩增NK比例低;NK细胞不易扩增且容易耗竭,培养需要加入血清或饲养层细胞;NK细胞扩增之后很难维持其细胞毒性作用,因此我们可以使用不同的NK细胞培养因子组合方案以应对上述挑战:IL-2&IL-12&IL-15可促进NK细胞分化扩增;IL-12&IL-18可增强NK细胞抗原敏感性;IL-21可增强NK细胞的细胞毒性作用。 
接下来,小优用四个案例给大家详细介绍:


1.外周血来源的NK细胞(PB-Derived NK Cells)
① 调整人全血中分选(130-127-695)的NK细胞密度为1*106 cells/mL,重悬至含有5%血清(SV30208.02)的X-VIVO 15培养基中(04-418Q);
② 加入200 U/mL IL-2(UA040057-50μg),10 ng/mL IL-15(UA040010-50μg)和1*106 cells/mL的K562细胞(丝裂霉素处理灭活)。在15天的扩增过程中,每隔2-3天对NK细胞进行一次传代,补充细胞因子和新鲜制备的K562细胞[3]


2.脐带血来源的NK细胞(UCB-Derived NK Cells)
①分选CD34+细胞:从脐带血中使用CD34阳性选择磁珠(130-046-702)分离表达CD34的造血干细胞/祖细胞;
②将分选出的CD34+细胞以造血干细胞分化培养基(DMEM/F12(SH30271.01)+ 20%热灭活人AB型血清、50 µM乙醇胺、20 mg/mL抗坏血酸+ 2 mM L-谷氨酰胺(abs9354-100mL)、1%双抗(SV30010)、25 µM β-巯基乙醇(abs9592-100mL))重悬,接种在经过照射处理的OP9-DLL4细胞上,并保持添加下列细胞因子,5 ng/mL IL-3(仅第一周添加),20 ng/mL SCF(UA040115-1mg),10 ng/mL IL-15(UA040010-1mg),10 ng/mL FLT3L(UA040011-1mg),20 ng/mL IL-7(UA040118-1mg);
③每周更换一次培养基以提供持续的营养和生长因子支持,28至35天左右可通过流式细胞术检测细胞表面标志物的变化,当细胞发展成为CD45+CD56+CD33−CD3−表型时,说明已经发育成为NK细胞[4]


3.hPSC来源的NK细胞[5]
1)造血祖细胞分化
①使用OP9骨髓基质细胞作为支持细胞,与H1细胞(α-MEM+20%FBS)共同培养来诱导造血祖细胞分化;
②共同培养大约12天后,在培养物中可以观察到许多分化的菌落,并且能够检测到小部分CD34+细胞的存在。
2)诱导NK细胞分化
①收获经过“造血祖细胞分化”阶段后获得的细胞,并将其与表达Notch配体Delta-like-1(DLL1)的OP9细胞变体(OP9-DLL1细胞)共培养;
②在含有20% FBS(abs972-500mL)、10 ng/mL SCF(abs05620-50ug)、5 ng/mL FLT3L(abs05148-50ug)、5 ng/mL IL-7(abs04991-100ug)、10 ng/mL IL-15(abs00818-50ug)的α-MEM(abs9506-500mL)培养基中,每周进行一次这样的共培养。
③第一周期共培养结束后(第19天),大部分细胞仍然保持贴壁生长状态。
④第二周期(第26天),开始出现一些明亮、圆形、半悬浮的细胞。
⑤第三周期(第33天),这些细胞逐渐脱离并聚集在培养孔中心。
⑥第四周期(第40天),更多的悬浮细胞显现出来,形态上表现为小型、圆形、明亮的淋巴细胞;可通过流式细胞术鉴定,细胞表型为CD45+CD56+CD3−TCRαβ−CD4−CD8−,即NK细胞。
 

技术资料图片2

 

hPSC诱导NK细胞过程中形态监测[5]
△点击放大图片


 4.NK细胞系:NK-92
NK-92细胞系的培养相较于原代NK细胞来说要简单很多,调整NK细胞密度为2.5×105/mL,重悬至完全培养基(RPMI 1640(SH30809.01)+5%FBS(SH30406.05)+2 mM L-glutamine(abs9354-100mL)+10 U/mL双抗(SV30010)+20 U/ml IL-2(UA040057-50μg))[6],每2-3天更换新鲜的完全培养基。
小优也汇总了上述各种来源的NK细胞体外扩增培养方案,可供参考~

 

技术资料图片3

 

△点击放大图片


 NK细胞鉴定


NK细胞亚型鉴定最常用的方法是流式,关于流式鉴定的基本内容大家可以参考《免疫细胞培养通关技巧之分型鉴定》。Human常用NK鉴定指标为:CD3-CD56+CD16+/-。人NK细胞常分为CD56++CD16+/-和CD56dimCD16++两个亚群,外周血或其他非纯化NK细胞的样本,检测时还要加上CD3同时检测,以排除一类特殊T细胞—NKT(CD3+CD56+)。Mouse常用NK鉴定指标为CD3e-CD49b+NK1.1+NKP46+,但NK1.1和CD49b选择要根据小鼠的品系:NK1.1:表达在C57BL,FVB/N, NZB,但在AKR,BALB/c,CBA/J,C3H,C57BR,C58,DBA/1,DBA/2,NOD,SJL,129中不表达。CD49b:由于还会表达在胸腺上皮细胞、B细胞、单核细胞等中,在用于NK鉴定时,更推荐抗原克隆位点为DX5的抗体,特异性会更强,基本所有小鼠品系都表达,但在NOD中不表达。更多详细内容可以查看《人和小鼠的NK细胞研究指标怎么选?》。
 

技术资料图片4

 

人NK细胞分型、比例、标记物、分布及功能(源自美天旎)
△点击放大图片


 

技术资料图片5

 

小鼠NK细胞分型、比例、标记物、分布及功能(源自美天旎)
△点击放大图片


文中部分相关产品
CD3 Antibody, anti-human, APC, REAfinity™
CD56 Antibody, anti-human, FITC, REAfinity™ 
CD16 Antibody, anti-human, PE, REAfinity™
CD3ε Antibody, anti-mouse, PE, REAfinity™
CD49b Antibody, anti-mouse, APC, REAfinity™
NK1.1 Antibody, anti-mouse, PerCP-Vio® 700, REAfinity™ 
CD335 (NKp46) Antibody, anti-mouse, FITC, REAfinity™

 

NK细胞热门研究


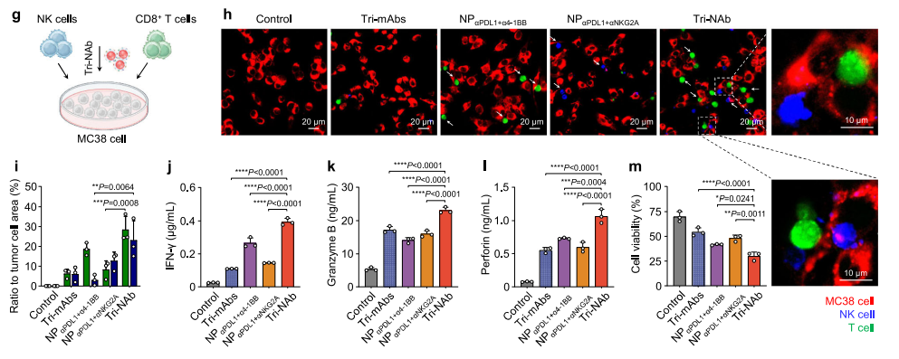
NK细胞的热门研究也非常多,比如肿瘤微环境中NK细胞亚型和功能、NK细胞耗竭、肿瘤免疫逃逸、NK细胞与其他细胞之间的相互作用、CAR-NK、NK细胞功能研究等等。例如24年的一篇文章将NK细胞、T细胞、肿瘤细胞一起共培养,加入三联抗体后,通过共聚焦显微镜成像和ELISA检测共培养上清中细胞因子的含量,以观察三联抗体是否可以增强NK细胞和T细胞与肿瘤细胞的相互作用,并且刺激两者细胞毒性颗粒的释放(图1)[7]

 

技术资料图片6

 

NK细胞、T细胞、肿瘤细胞共培养[7]
△点击放大图片

文中部分相关产品
细胞膜荧光探针DiR(红色)
细胞膜荧光探针DiO(绿色)
Human IFN-γ ELISA Kit
Human Granzyme B ELISA Kit 
MTT细胞增殖及细胞毒性检测试剂盒 
关于NK细胞的培养就到这里啦,更多细胞培养攻略敬请期待~

资料格式:

1bd7340e70e2484c8559828352c42dea.png

查看详细文档

上一篇

【小优细节君】c-Fos的WB怎么做?

下一篇

【小优细节君】WB检测caspase-1的活化(剪切体)为何无条带?

我的询价