研究背景
铁死亡作为一种在 2012 年由 Brent R. Stockwell 所报道的细胞死亡形式,其核心机制在于二价铁的催化作用下,细胞膜脂质双分子层里的不饱和脂肪酸出现脂质过氧化现象,进而致使质膜遭到破坏,最终引发细胞的调节性坏死 。在脂质过氧化过程中涵盖了脂质的自发氧化(由自由基驱动的链式反应)以及酶催化氧化。于酶催化氧化进程里,有几类关键物质发挥着极为重要的作用:多不饱和脂肪酸作为底物,铁离子与脂氧合酶(LOX)充当脂质过氧化的催化剂,而谷胱甘肽过氧化物酶 4(GPX4)则对复杂脂质的过氧化状态发挥着 “解毒” 功能,以此来保护细胞膜免遭过氧化损伤 。
当下已经知晓不同类型的细胞对于铁死亡的敏感程度存在差异。巨噬细胞在众多疾病的发生与发展进程中都占据着举足轻重的地位,因此诱导巨噬细胞发生铁死亡或许能够为特定疾病的治疗提供有效的策略方向。
研究内容
本文作者率先察觉不同巨噬细胞状态针对铁死亡诱导呈现出各异的响应特性。他们把 Raw264.7 细胞、BMDM 细胞以及 EOC20 细胞分别诱导至 M1 和 M2 状态,接着运用铁死亡诱导剂 RSL3 加以诱导,以此探究各类细胞对铁死亡的敏感程度。RSL3 能够与 GPX4 活性位点的硒代半胱氨酸发生共价结合,从而直接对 GPX4 的活性予以抑制,进而诱导铁死亡。从图 1a 能够观察到,在 264.7、BMDM 和 EOC20 这三类细胞当中,M1 型细胞对于 RSL3 诱导的铁死亡均具备极强的抵抗能力,而 M0 和 M2 细胞则对 RSL3 表现出高度敏感性,并且 RSL3 诱导的铁死亡可被 Fer1 所阻断。在对铁死亡通路蛋白展开分析时发现,M1 型巨噬细胞的 15 - LOX 显著低于 M2 型细胞,不过 GPX4 的表达量却较为相近。基于这一发现,敲除 LOX 能够提升 M2 细胞对铁死亡的抵抗性,图 1e、f 的结果也证实了这一点。然而,图 1g 表明补充 15 - LOX 的含量并未增强 M1 细胞对铁死亡的敏感性。由此可见,15 - LOX 含量较低并非是 M1 细胞对铁死亡产生抵抗的关键因素。

图一.M1 型、M2 型巨噬细胞和小胶质细胞对 RSL - 3 诱导铁死亡的敏感性存在差异
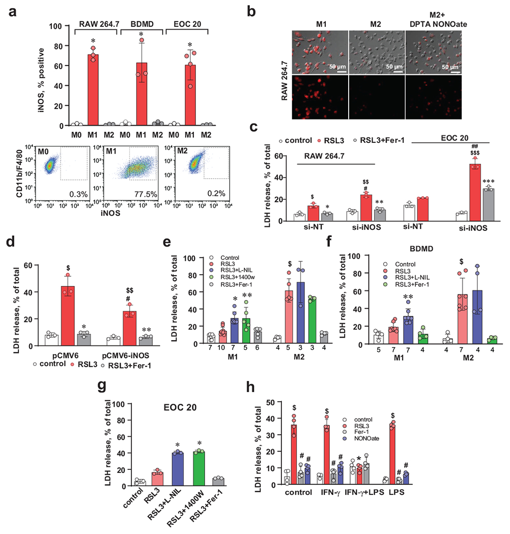
鉴于 M1 巨噬细胞具备高表达 iNOS 的显著特征,作者进一步深入探究 iNOS 对 M1 细胞铁死亡抵抗是否发挥作用。从图 2 能够清晰地看出,M1 型巨噬细胞的 iNOS 表达水平显著高于 M0 和 M2 细胞。当敲除 iNOS 时,Raw264.7 和 EOC20 细胞对铁死亡的敏感性得以提升;而补充 iNOS 后,则增强了其对铁死亡的抵抗能力。采用 iNOS 的抑制剂 NIL 和 1400W 与 RSL3 共同作用进行验证,同样得出了一致的结果。
图二. iNOS对巨噬细胞铁死亡的影响另外,依据图 3 可知,将 NO 供体药物(SNAP,DPTA - NONOate)应用于 M2 细胞时,能够提升 M2 细胞对铁死亡的抵抗能力。并且,M1 细胞所产生的 NO 还可远程作用于小鼠肺上皮 MLE 细胞,促使其对铁死亡产生抵抗性(如图 3d 所示)。

图3. NO·保护细胞抵抗铁死亡

图4. NO·的作用位点
借助计算机分子动态模拟技术,作者有了新的发现:NO・能够与 O2 对 15 - LOX - 2 蛋白表面的 “入口”(L374,L379)展开竞争,进而直接对 15 - LOX - 2 的催化位点(H373,H378)产生影响,通过干扰 15 - LOX 对不饱和脂质的催化氧化进程,最终发挥抵抗铁死亡的作用。
本研究成功探寻到 M1 型与 M2 型巨噬细胞在铁死亡敏感性方面存在差异的潜在缘由,并且阐明了 iNOS 和 NO・可充当细胞铁死亡的关键调节因子,这一成果为深入理解细胞铁死亡机制提供了重要依据,也为后续相关研究及疾病治疗策略的开发开辟了新的方向。
| 名称 | 货号 | 规格 |
| Human iNOS Gene Knockout Kit(CRISPR) | abs6110888-1kit | 1kit |
| iNOS Recombinant Rabbit mAb (S-466-102) | S0B0464-1ml | 1ml |
| iNOS Recombinant Rabbit mAb,PBS Only (SDT-R131) | S0B2204P-1mg | 1mg |



































