引言
1.在正常肺上皮、腺瘤性不典型增生、原位腺癌、微浸润腺癌以及 LUAD 里,CD73 的表达呈现出逐步递增的态势。
2.于 LUAD 之中,CD73 的表达和 PD - L1 的表达以及肿瘤相关免疫细胞的数量呈现出正相关联的关系。
3.CD73 的上调与 T 细胞免疫反应以及腺苷相关的信号通路存在着紧密联系。
摘要
CD73 属于膜结合酶类别,在腺苷生成过程中发挥着极为关键的作用,并且对免疫检查点抑制剂(ICI)的抗肿瘤功效产生影响。研究者针对 CD73 在人肺腺癌(LUAD)里的表达同临床病理、免疫以及分子特征之间的关联展开了探究,力求明晰这一免疫标记物的病理生物学功能。具体操作是运用免疫组化手段对 106 例未接受新辅助治疗的 LUAD 患者术后标本的 CD73 蛋白表达状况予以检测。将总 CD73 表达界定为每个 LUAD 管腔(L +)与基底外侧(BL +)表达的平均值,依照总 CD73 表达情况划分成三组,即高表达组、低表达组以及阴性表达组。研究发现,CD73 表达于正常肺上皮、腺瘤性不典型增生、原位腺癌、微浸润腺癌以及 LUAD 中呈现出逐步上升的趋势,并且与 PD - L1 的 mRNA 和蛋白表达以及肿瘤相关免疫细胞的浸润程度呈正相关。相较于不表达 CD73 的 LUAD,表达 CD73 的 LUAD 具备更高的 T 细胞炎症水平以及腺苷信号强度。CD73 的高表达能够强化机体免疫应答,这为后续深入探究 CD73 对 LUAD 免疫治疗所起的作用奠定了基础。
如图

图 1. 可切除肺腺癌内 CD73 的表达状况与定位情形
具有代表性的显微图像清晰地展现出 LUAD 管腔与外侧基底膜在 CD73 表达模式上的差异(图中红色箭头所指为管腔)。
a. 在管腔以及外侧基底膜均呈现出 CD73 的表达。
b. 仅外侧基底膜有表达,而管腔未出现免疫反应。
c. 外侧基底膜有表达,但管腔部分缺失表达。
d. 管腔存在表达,然而外侧基底膜无免疫反应。
e. 管腔膜与外侧基底膜均未检测到 CD73 表达。
f. 外侧基底膜无表达,且管腔也不存在表达。
总结:膜 CD73 的表达水平其中外侧基底膜是指细胞膜中不与管腔相毗邻的部分。

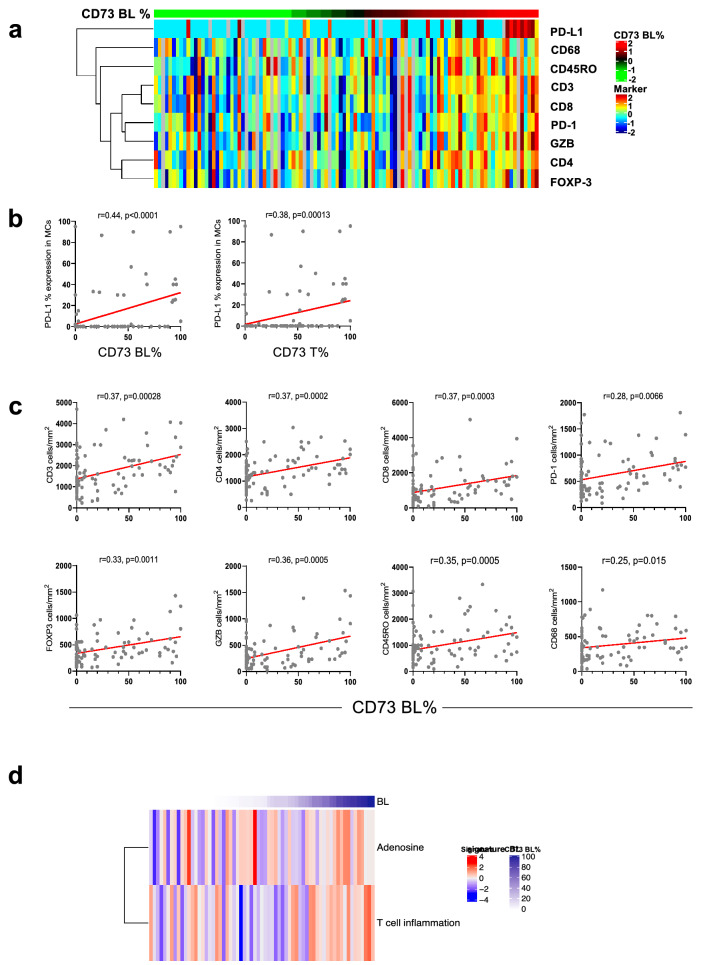
图 2. 肺腺癌外侧基底膜 CD73 表达和高免疫浸润之间的关联性
a. 以 BL - CD73 表达(红色表示高表达,绿色表示低表达)为分组依据,呈现 95 例 LUAD 中肿瘤相关免疫细胞标志分子以及 PD - L1 表达的热图情况。
b. 针对肿瘤细胞 PD - L1 与 BL 或 T - CD73 表达开展 Spearman 相关性分析。
c. 对肿瘤相关免疫细胞与 BL - CD73 表达实施 Spearman 分析。
d. 展示不同 BL - CD73 表达患者的 T 细胞炎症和腺苷信号评分热图。
总结:大部分免疫生物标志物(如 PD - L1 等)以及免疫细胞(包括 CD3、CD4、CD8、CD45RO、CD68、PD - 1、FOXP3 和颗粒酶 B 阳性细胞)的密度均与 T 和 BL 的 CD73 表达水平呈现正相关关系。借助 HTG EdgeSeq 对免疫基因信号进行 RNA 测序分析,结果表明 BL - CD73 表达与 T 细胞炎症和腺苷信号呈正相关。

图 3. 依据 CD73 表达程度对肺腺癌实施不同免疫浸润分组情况展示
a. 按照 CD73 表达情况(高表达记为 TH、低表达记为 TL、阴性记为 TN)进行分组后,呈现 95 例 LUAD 的肿瘤相关免疫细胞标志分子以及 PD - L1 表达的热图。
b. 展示在不同 CD73 表达分组之中 PD - L1 表达的具体情况。
c. 运用 Kruskal–Wallis 检验来分析不同 CD73 表达分组下肿瘤相关免疫细胞所存在的差异。
总结:将所有细胞 CD73 表达的下四分位数(1%)与上四分位数(55%)设定为划分 TN、TL 和 TH 组的相应标准。在 TH 组的患者中,其肿瘤呈现出最高的 PD - L1 表达水平,并且 CD3、CD4、CD8、PD - 1、FOXP3、颗粒酶 B、CD45RO 以及 CD68 阳性细胞的密度相较于 TL 组和 TN 组也有着显著的升高,然而 TL 组和 TN 组之间在免疫标志物表达方面的差异并不显著。
总结
肿瘤微环境呈现出高度的代谢活性,在此环境中存在着一种免疫抑制分子 —— 腺苷。腺苷具备对 T 细胞增殖、细胞毒作用以及细胞因子产生加以抑制的能力,以此对 T 细胞产生抑制效应,同时还能抑制抗原呈递细胞,推动调节性 T 细胞(Treg 细胞)的增殖并增强其免疫抑制功能,刺激髓源性抑制细胞(MDSC)与 M2 型巨噬细胞发生极化,并且有利于癌细胞的增殖、血管生成以及转移等过程。腺苷的合成依赖于 CD39 对三磷酸腺苷(ATP)进行降解所产生的单磷酸腺苷(AMP)。而 CD73 能够把 AMP 转变为具有免疫抑制作用的腺苷,从而阻断 T 细胞、自然杀伤(NK)细胞、树突状细胞、MDSC 以及肿瘤相关巨噬细胞(TAM)所发挥的抗肿瘤免疫作用。临床前研究表明,CD73 有助于肿瘤实现免疫逃逸,而靶向 CD73 的药物则能够抑制肿瘤的发展与转移,并且与程序性死亡受体 -(配体)1 [PD-(L) 1] 单抗以及 A2A 腺苷受体(A2AR)抑制剂存在协同增效的作用。
| 名称 |
货号 |
规格 |
| Hu CD73 APC AD2 100Tst |
560847 |
100Tst |
| PE Mouse Anti-Human CD73(AD2) |
561014 |
25Tst |
| CD73 Mouse mAb (Alexa Fluor® 488 Conjugate) (S-715-115) |
S0B0200-1ml |
1ml |
| CD73 Mouse mAb (Alexa Fluor® 594 Conjugate) (S-715-115) |
S0B0201-1ml |
1ml |
资料格式:
1c27c298-d091-49e9-be0c-f6a0a96a13db.png
查看详细文档