癌症的发生发展受多种因素驱动,其中基因组不稳定性占据着极为关键的地位。所谓基因组不稳定性,即细胞的基因组,涵盖了 DNA 序列以及染色体结构,具备出现异常改变的显著倾向。其具体的表现形式丰富多样,诸如染色体重排,使染色体的原有排列顺序被打乱;缺失现象,致使部分基因片段丢失;复制异常,造成某些基因过度复制;插入情况,让额外的基因序列插入到原有基因组中;还有突变等各类基因组层面的改变。这些改变所引发的后果极其严重,可能致使细胞功能偏离正常轨道,成为疾病滋生的温床,甚至在一定程度上影响生物体的进化历程。鉴于此,将靶向 DNA 损伤应答(DDR)作为开发新型癌症治疗方法的重要研究方向具有极为深远的意义与巨大的潜力,有望为癌症治疗领域带来全新的突破与变革。
研究背景
弥漫大 B 细胞淋巴瘤(DLBCL)作为 B 细胞淋巴瘤里最为常见的一种亚型,在临床、免疫表型、细胞遗传学以及遗传等诸多方面展现出不同的特性。其典型症状表现为淋巴结出现无痛性且呈进行性的肿大,同时,腹部、胸部会有疼痛之感或者产生压迫感,一旦发展至晚期,还会波及骨髓,进而演变为淋巴瘤白血病。尽管当下已经研发出多种治疗方案并应用于临床实践之中,然而其治疗效果却差强人意,故而仍迫切需要探寻全新的治疗手段。
坏死性凋亡与细胞焦亡均属于新近发现的非凋亡形式的细胞死亡类别,它们共同的显著特征是细胞膜的完整性遭到破坏,进而致使细胞质内容物发生泄漏。其中,坏死性凋亡的发生取决于混合谱系激酶域样蛋白(MLKL)的激活过程,而细胞焦亡则依赖于 gasdermin 蛋白的裂解作用。PANoptosis 融合了细胞焦亡、细胞凋亡以及 / 或者坏死性凋亡的核心特征,其与肿瘤的发生进程以及免疫反应之间存在着紧密的关联。基于此,诱导 PANoptosis 被视作一种能够降低肿瘤负荷并且攻克治疗耐药性难题的可行策略。
主要内容
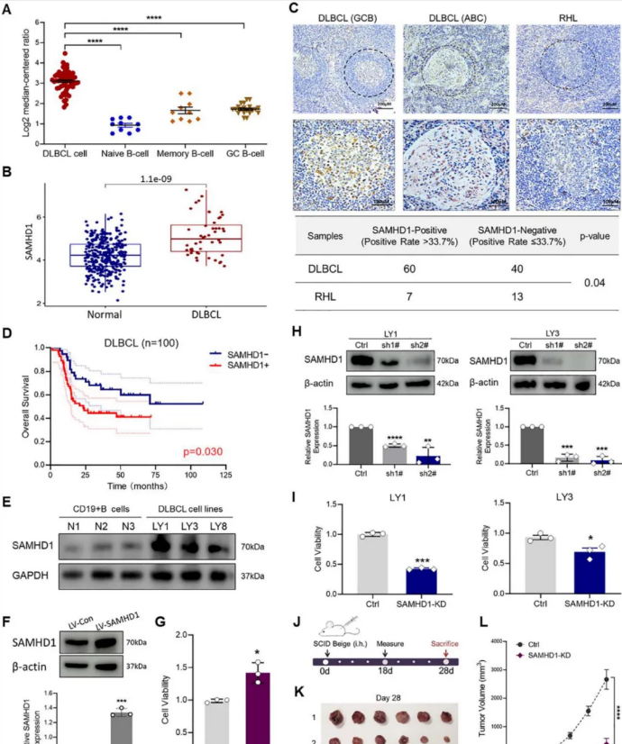
SAMHD1 于 DLBCL 里呈现高表达状态,此情形与患者不良预后存在关联,或对肿瘤生长起到促进作用。
为深入探究与基因组修复相关基因的作用机理,研究者率先对 DLBCL 患者体内 SAMHD1 的表达水平予以检测。结果显示,相较于正常 B 细胞亚型,DLBCL 组织中的 SAMHD1 mRNA 显著上升,并且在源自不同细胞的样本中未发现差异。
在数种 DLBCL 细胞系当中,SAMHD1 表达均有所升高,特别是在 LY1 和 LY3 细胞中表现得尤为明显。为进一步确定 SAMHD1 表达与细胞存活之间的关联性,研究发现伴随 SAMHD1 过表达,细胞活力得以增强,而 SAMHD1 缺失则显著抑制细胞活力,能够进一步对肿瘤生长起到抑制作用,并使肿瘤体积缩小。
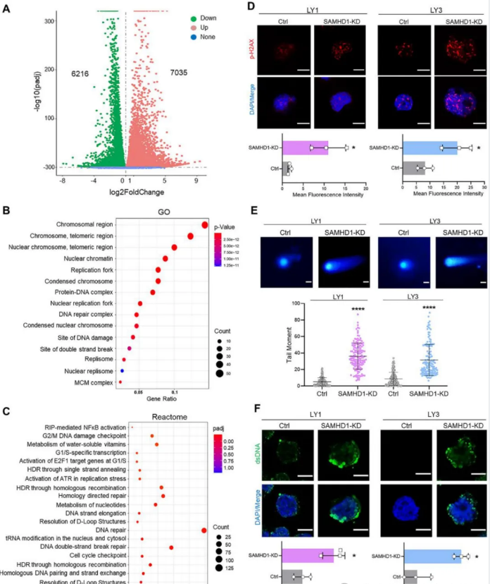
SAMHD1 缺失会致使 DNA 损伤以及双链 DNA(dsDNA)聚集。
随后,研究者尝试去揭示 SAMHD1 缺失抑制 DLBCL 肿瘤生长的内在机制。在敲除 SAMHD1 之后,DLBCL 细胞的凋亡率显著上升,并且从形态上呈现出收缩与肿胀的现象,细胞膜的完整性遭到破坏。由此推测在 DLBCL 细胞中 SAMHD1 的表达下调会引发细胞死亡。同样在基因层面,相关分析表明差异表达基因在染色体区域、核染色质、复制叉、DNA 损伤以及双链断裂(DSB)位点呈现富集状态,研究者重点对与 DNA 损伤相关的富集情况进行了鉴定,发现其主要涵盖 DSB 修复、同源重组修复、核苷酸代谢以及细胞周期检查点。SAMHD1 下调后细胞核中 p - H2AX 以及 dsDNA 的显著增多也证实了这一点。综上所述,SAMHD1 缺陷有能力促使 DLBCL 细胞中出现 DNA 损伤以及 dsDNA 积累的情况。

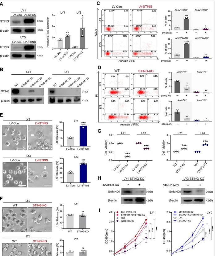
SAMHD1 表达的下调对 STING 相关 DNA 传感通路的表达起到促进作用。
研究者观察到 SAMHD1 缺陷主要是推动了 STING 的表达,而非 cGAS 的表。在 SAMHD1 - KD(敲低)DLBCL 细胞里,IFN 调节因子处于失活状态,其中包含 TANK 结合激酶 1(TBK1)以及干扰素调节因子 3(IRF3),并且促进了与细胞死亡相关基因的转录,诸如 RIPK1、RIPK3、NF - κB 以及凋亡相关基因。

STING 的激活可诱导多种细胞死亡形式从而抑制 DLBCL 细胞生长。
STING 过表达显著提升了 Annexin V + /7AAD - 和 Annexin V + /7AAD + 细胞的占比,与之相反,STING 缺失则降低了 Annexin V - FITC + /PI - 和 Annexin V - FITC + /PI + 细胞的比例。这些结果意味着 STING 激活能够引发细胞凋亡。此外,相较于 STING - KO 细胞,LV - STING 细胞呈现出细胞膜肿胀以及上清液 LDH 水平升高的特点。
从另一方面来看,STING 过度表达会削弱细胞活力,而 STING 缺失则会强化细胞活力。于是进一步在 SAMHD1 - KD 细胞中敲低 STING,发现细胞存活率回升至与对照组细胞相近的水平,这表明 STING 介导了由 SAMHD1 缺陷所诱导的细胞死亡。综上所述,STING 的上调借助诱导各类形式的细胞死亡来对 DLBCL 细胞的生长起到抑制作用。

STING 借助激活 MLKL、CASP3 和 GSDME 来诱导泛凋亡。
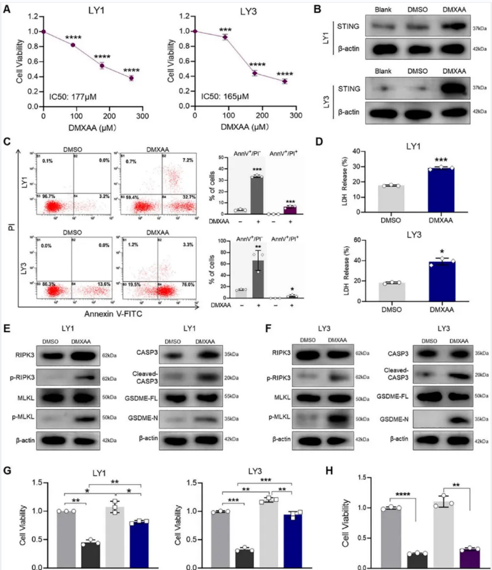
研究者持续探寻 STING 诱导细胞死亡的潜在机制,通过对 LV - STING DLBCL 细胞中的下游通路展开分析验证后发现,在 STING 过表达的 DLBCL 细胞里,RIPK3 和 MLKL 的磷酸化水平有所升高。此外,还检测到了 caspase 依赖性的细胞凋亡与焦亡现象,STING 过表达推动了凋亡效应子的激活,其中包括 CASP8 和 CASP3 的裂解;而焦亡依赖于 caspase 介导的 gasdermin 裂解,伴随 CASP3 的激活,GSDME 蛋白在 LV - STING DLBCL 细胞中被裂解,其片段进一步诱发继发性细胞焦亡。
坏死性凋亡、细胞凋亡以及细胞焦亡之间的相互作用催生了 PANoptosis。经检测发现,LV - STING DLBCL 细胞中 CASP8 直接与 RIPK3 和 ASC 相互作用,这为细胞死亡奠定了基础。
为了验证 PANoptosis 是否会对 STING 激活同时作出响应,研究者观察到 STING 缺失致使磷酸化 RIPK3 和 MLKL 的蛋白水平下降。与在 STING 过表达情形中所观察到的情况一致,SAMHD1 的下调提升了 RIPK3 和 MLKL 磷酸化水平、cleaved - CASP3 以及 GSDME - N 片段,而 STING 缺失则降低了这些表达。这些数据有力地表明,SAMHD1 缺陷能够促进 STING 激活,进而在 DLBCL 中诱导泛凋亡的产生。
DMXAA 可借由诱导细胞死亡对 DLBCL 细胞生长产生抑制作用。
在证实 STING 激活有利于抑制 DLBCL 肿瘤生长之后,研究者针对 STING 激动剂 DMXAA 在这些细胞中的抗肿瘤效能展开了测试。结果显示,DMXAA 治疗能以剂量依赖的形式降低 DLBCL 细胞活力,并且促进其中 STING 的表达,这与细胞凋亡率以及 LDH 释放水平的升高呈正相关。细胞死亡效应物 p - RIPK3 等也被激活。
研究总结
此项研究率先揭示了 SAMHD1 缺陷可推动 STING 激活,并且借助诱导 DLBCL 细胞发生泛凋亡,从而进一步对肿瘤生长予以限制的分子机制。另外,通过证实 DMXAA 在强化抗 PD - L1 治疗功效方面所具备的功能,为 DLBCL 患者提出了一种具有潜在价值的治疗策略。由相关图示能够归纳出如下的通路:SAMHD1 缺陷会引发 DNA 损伤,进而促进 STING 激活。STING 激活后促使 CASP8/RIPK3/ASC 复合物得以形成,进一步激活 MLKL、CASP3 以及 GSDME,最终诱发 PANoptosis。具体而言,MLKL 磷酸化能够引发坏死性凋亡,而 CASP3 的裂解不但可以诱导细胞凋亡,还能通过推动 GSDME 裂解来诱导细胞焦亡。